Каталог запасных частей к технике: МТЗ-2022. Коробка передач 1222-1700010
1222-1700010
1
2
3
4
5
6
7
8
8
9
9
10
11
12
13
13
14
15
15
15
15
17
18
18
19
19
20
21
22
23
24
25
25
26
26
27
28
29
30
31
32
33
34
35
36
37
38
39
39
40
40
41
42
43
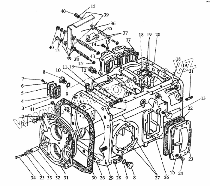
| Позиция на иллюстрации | Заводской номер детали | Название детали | |
|---|---|---|---|
| 1222-1700010 | 1222-1700010 | Коробка передач в сборе | |
| 1 | М16х45 | Болт | |
| 2 | ШП16 | Шайба | |
| 3 | 85-4608086-Б | Уплотнитель | |
| 4 | 85-4608087-Б | Указатель | |
| 5 | 85-4608088-Б | Корпус | |
| 6 | ШП6 | Шайба | |
| 7 | М6х16 | Винт | |
| 8 | 80-4608021 | Заглушка | |
| 9 | 027-032-30-1-4 | Кольцо | |
| 10 | ШП20 | Шайба | |
| 11 | 1221-1737099 | Штуцер | |
| 12 | 70-4605036 | Болт | |
| 13 | 50-1002318-Б | Рым | |
| 14 | М10x35 | Болт | |
| 15 | ШП10 | Шайба | |
| 16 | 1221-2401011-02 | Болт | |
| 17 | 80-1701399-Б | Прокладка | |
| 18 | 1221-2401011-01 | Болт М18х60 | |
| 19 | ШП18 | Шайба | |
| 20 | 2022-1701025-Б | Корпус | |
| 21 | 1522-1701525 | Шпилька | |
| 22 | 2022-1701456 | Прокладка | |
| 23 | 2022-1701454 | Крышка | |
| 24 | М12x30 | Болт | |
| 25 | ШП12 | Шайба | |
| 26 | Д01-015 | Штифт установочный | |
| 27 | ШЦК 10x25 | Штифт | |
| 28 | "ПК КГ 3/8""" | Пробка | |
| 29 | 80-1701525 | Шпилька | |
| 30 | 80-1701026 | Прокладка | |
| 31 | 1222-1701034 | Стакан | |
| 32 | 1222-1701071 | Штифт | |
| 33 | 1222-1701072 | Шайба | |
| 34 | М12x60 | Болт | |
| 35 | 1221-1802089-А | Скоба | |
| 36 | 1221-1802093 | Щиток | |
| 37 | 1221-1802094 | Шпилька | |
| 38 | 1221-1802094-01 | Шпилька | |
| 39 | ШЧ10 | Шайба | |
| 40 | М10 | Гайка | |
| 41 | "КГ1/8"".А12.019" | Пробка | |
| 42 | 10,0-60 | Шарик ГОСТ 3722-81 | |
| 43 | 1221-1802016 | Крышка |
Содержащиеся в справочниках-каталогах запасные части и детали не предлагаются к продаже, а носят исключительно информационный характер