Каталог запасных частей к технике: МТЗ-1221.5. Гидроподъёмник
1
2
3
4
4
5
5
6
6
7
8
8
9
10
10
11
11
12
12
13
13
14
15
16
17
17
17
18
19
20
21
22
23
24
25
26
26
27
28
29
30
31
32
33
34
35
36
37
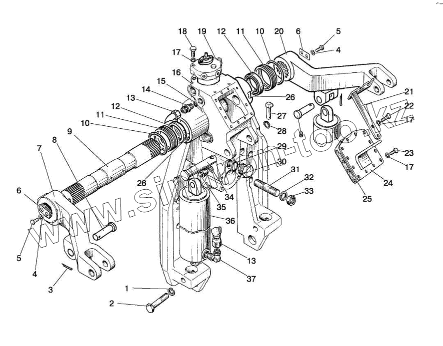
| Позиция на иллюстрации | Заводской номер детали | Название детали | |
|---|---|---|---|
| 1 | Шайба16.ОТ | Шайба | |
| 2 | БолтМ16-6gх75.88.35.019 | Болт | |
| 3 | Шплинт5х36.019 | Шплинт | |
| 4 | Шайба12.ОТ | Шайба | |
| 5 | БолтМ12-6gх30.88.35.019 | Болт | |
| 6 | 40-4605023-A2 | Шайба | |
| 7 | 1221-4635013 | Рычаг левый | |
| 8 | 1221-4635016 | Палец | |
| 9 | 1221-4635014 | Вал | |
| 10 | 079-085-36-2-2 | Кольцо | |
| 11 | 820-4635091 | Стакан | |
| 12 | BABSL60-72-7SIMRIT72NBR902 | Манжета | |
| 13 | 820-4635115-01 | Рукав высокого давления | |
| 14 | 820-4635083 | Штуцер | |
| 15 | 012-015-19-2-4 | Кольцо | |
| 15 | 012-015-19-2-4 | Кольцо | |
| 16 | 1221-4635011 | Корпус | |
| 17 | Шайба8Т | Шайба 8Т | |
| 18 | БолтМ8х40.88.35.019 | Болт | |
| 19 | 820-4634010 | Распределитель | |
| 20 | 1221-4635012 | Рычаг правый | |
| 21 | 820-4635085 | Кронштейн | |
| 22 | БолтМ8х30.88.35.019 | Болт М8х30.88.35.019 | |
| 23 | БолтМ8-6gх20.88.35.019 | Болт | |
| 24 | 820-4635125 | Крышка | |
| 25 | 820-4635039 | Прокладка | |
| 26 | 820-4635088 | Втулка | |
| 27 | A61.05.005 | Чека | |
| 28 | A61.05.004 | Кольцо | |
| 29 | 027-032-30-1-4 | Кольцо | |
| 30 | 80-4608021 | Заглушка | |
| 31 | 1321-2707068-01 | Шпилька | |
| 32 | Шайба20.ОТ | Шайба | |
| 33 | ГайкаМ20-6Н.6.019 | Гайка | |
| 34 | A61.10.001 | Палец | |
| 35 | ПробкаПККГ3,8dm | Пробка | |
| 36 | 1221-4625010 | Цилиндр | |
| 36 | 1221Б-4625010 | Цилиндр | |
| 37 | 820-4635084 | Угольник |
Содержащиеся в справочниках-каталогах запасные части и детали не предлагаются к продаже, а носят исключительно информационный характер