Каталог запасных частей к технике: ГАЗель 4x4 (Дополнение). Механизм переключения раздаточной коробки
1
2
3
4
5
5
5
6
7
8
9
10
10
11
12
13
14
14
14
15
15
16
16
17
18
19
20
21
22
23
24
25
26
27
28
29
30
31
32
33
34
35
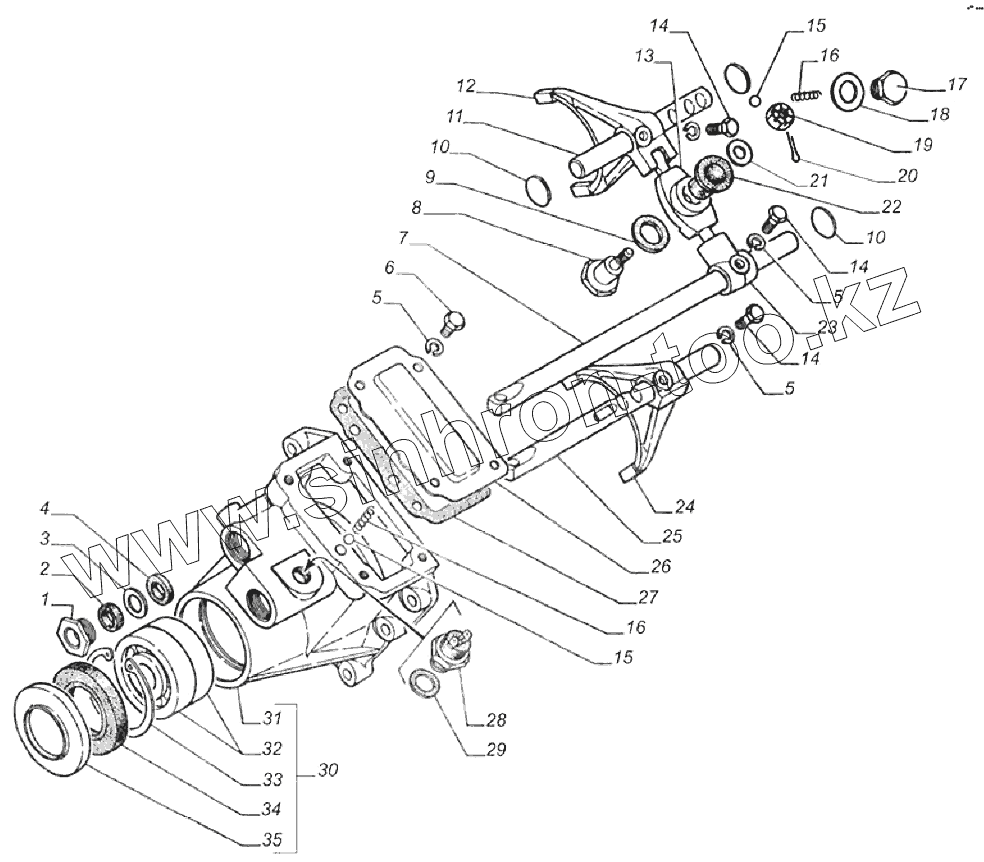
| Позиция на иллюстрации | Заводской номер детали | Название детали | |
|---|---|---|---|
| 1 | 69-1803042 | Гайка сальника штоков | |
| 2 | 69-1803043 | Кольцо уплотнительное сальника штоков | |
| 3 | 293429-П | Шайба 16,5 | |
| 4 | 69-1803040 | Сальник штоков | |
| 5 | 252135-П2 | Шайба 8Т ОСТ 37.001.115-75 | |
| 6 | 201454-П29 | Болт М8-6gх16 ОСТ 37.001.123-96 | |
| 7 | 33027-1802152 | Шток промежуточный механизма управления | |
| 8 | 33027-1802247-10 | Ось рычага промежуточного | |
| 9 | 66-01-1803037 | Шайба рычагов | |
| 10 | 260309-П29 | Заглушка 24 ОСТ 37.001.173-82 | |
| 11 | 33027-1802153 | Шток включения понижающей и высшей передач | |
| 12 | 33027-1802140 | Вилка включения передач | |
| 13 | 33027-1802249 | Рычаг промежуточный механизма управления | |
| 14 | 290654-П29 | Болт М8х22 | |
| 15 | 469115 6666 | Шарик 9,525-40 | |
| 16 | 53А-1702117 | Пружина фиксатора | |
| 17 | 296494-П29 | Пробка М18х1,5x12 | |
| 18 | 293468-П29 | Шайба 18 | |
| 19 | 250867-П29 | Гайка М8х1-6Н ОСТ 37.001.108-93 | |
| 20 | 258014-П29 | Шплинт 2х20 | |
| 21 | 252038-П29 | Шайба 8 ОСТ 37.001.144-96 | |
| 22 | 66-01-1803036 | Втулка рычагов раздаточной коробки | |
| 23 | 33027-1802246 | Головка штока | |
| 24 | 33027-1802142 | Вилка включения блокировки дифференциала | |
| 25 | 33027-1802150 | Шток включения блокировки дифференциала | |
| 26 | 33027-1802195 | Крышка люка механизма управления | |
| 27 | 33027-1802197 | Прокладка крышки люка | |
| 28 | 642247 или ЫШ3.609.016 | Выключатель сигнализатора блокировки дифференциала | |
| 29 | 21П-3716078-Б | Прокладка выключателя света заднего хода | |
| 30 | 33027-1802117-10 | Крышка | |
| 31 | 33027-1802118-10 | Крышка механизма управления | |
| 32 | 50306КШ | Подшипник | |
| 33 | 45 9906 0546 | Кольцо А72 | |
| 34 | 24-10-2402052 | Манжета 42х75х10 | |
| 35 | 33027-1802046 | Защитное кольцо |
Содержащиеся в справочниках-каталогах запасные части и детали не предлагаются к продаже, а носят исключительно информационный характер