Каталог запасных частей к технике: ГАЗ-24-10. Управление рулевое
1
2
3
4
5
6
6
7
8
8
9
10
10
11
11
12
13
14
15
16
17
18
19
20
21
22
23
24
25
26
27
28
29
30
31
32
33
34
35
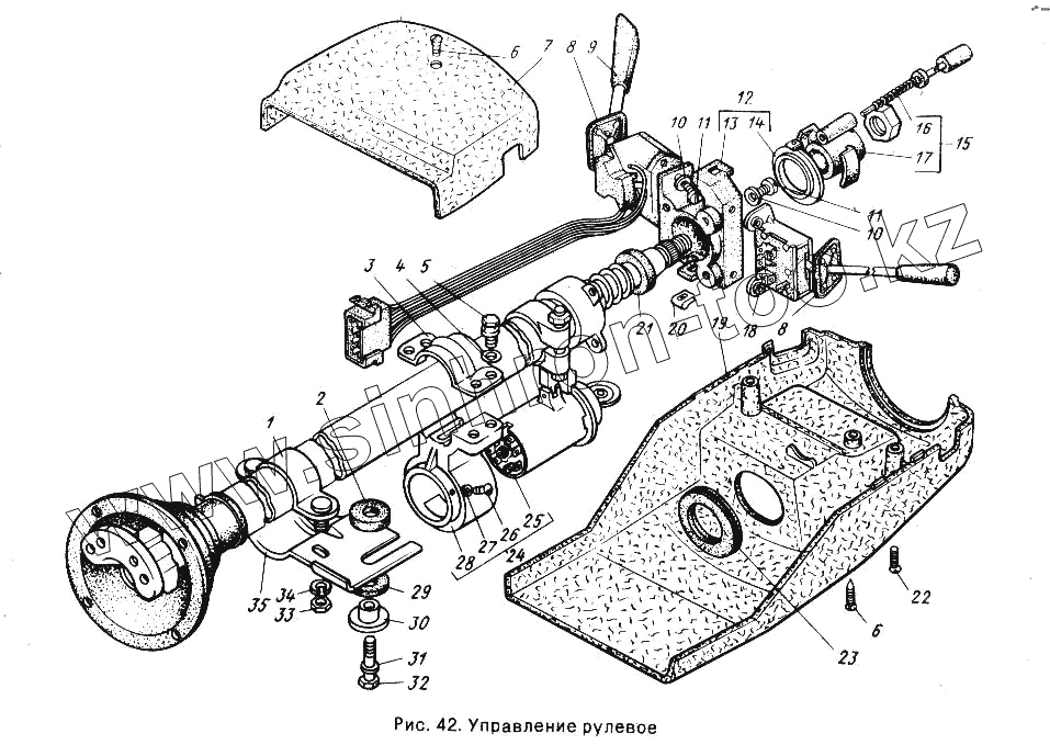
| Позиция на иллюстрации | Заводской номер детали | Название детали | |
|---|---|---|---|
| 1 | 3102-3401138-20 | Колонка рулевого управления в сборе | |
| 2 | 14-3403043 | Кольцо втулки крепления колонки | |
| 3 | 3102-3401202 | Хомут корпуса замка | |
| 4 | 252274-П29 | Шайба 6 ОСТ 37.001.146-75 | |
| 5 | 24-3401211 | Болт специальный | |
| 6 | 290299 | Винт 4х18 | |
| 7 | 3102-3401107-20 | Кожух рулевой колонки-верхняя часть | |
| 8 | 14-3401109-10 | Уплотнитель кожуха | |
| 9 | 24.3709000-10 | Переключатель | |
| 10 | 252273-П29 | Шайба 5 ОСТ 37.001.146-75 | |
| 11 | 224597-П29 | Винт М5-6gх10 ОСТ 37.001.130-81 | |
| 12 | 3102-3401300-20 | Основание переключателя с контактным кольцом в сборе | |
| 13 | 3102-3401302-20 | Основание переключателя указателей поворота | |
| 14 | 3102-3401304 | Кольцо контактное | |
| 15 | 14-3401310 | Втулка сбрасывателя с контактом в сборе | |
| 16 | 14-3401316 | Контакт кнопки звукового сигнала в сборе | |
| 17 | 14-3401312 | Втулка сбрасывателя | |
| 18 | П149-3726000-01 | Переключатель указателей поворота | |
| 19 | 3102-3401108-20 | Кожух рулевой колонки-нижняя часть | |
| 20 | 3102-3401305 | Гайка | |
| 21 | 3102-3401325 | Втулка подпора подшипника | |
| 22 | 233015-П13 | Винт М4-6gх18 | |
| 23 | 3102-3401119 | Кольцо уплотнительное | |
| 24 | 3102-3401200 | Замок с корпусом в сборе | |
| 25 | 2101-3704000-10 | Замок зажигания с противоугонным устройством в сборе | |
| 26 | 220051-П29 | Винт М4-6gх10 ОСТ 37.001.127-81 | |
| 27 | 252132-П29 | Шайба 4 | |
| 28 | 3102-3401201 | Корпус замка руля и зажигания | |
| 29 | 66-01-1803037 | Шайба рычагов | |
| 30 | 14-3403042 | Втулка крепления колонки | |
| 31 | 252135-П29 | Шайба 8Т | |
| 32 | 200263-П29 | Болт М8-6gх35 ОСТ 37.001.122-96 | |
| 33 | 250610-П29 | Гайка М8-6Н ОСТ 37.001.124-93 | |
| 34 | 252155-П29 | Шайба пружинная 8 | |
| 35 | 3102-3403020-10 | Хомут крепления колонки рулевого управления |
Содержащиеся в справочниках-каталогах запасные части и детали не предлагаются к продаже, а носят исключительно информационный характер