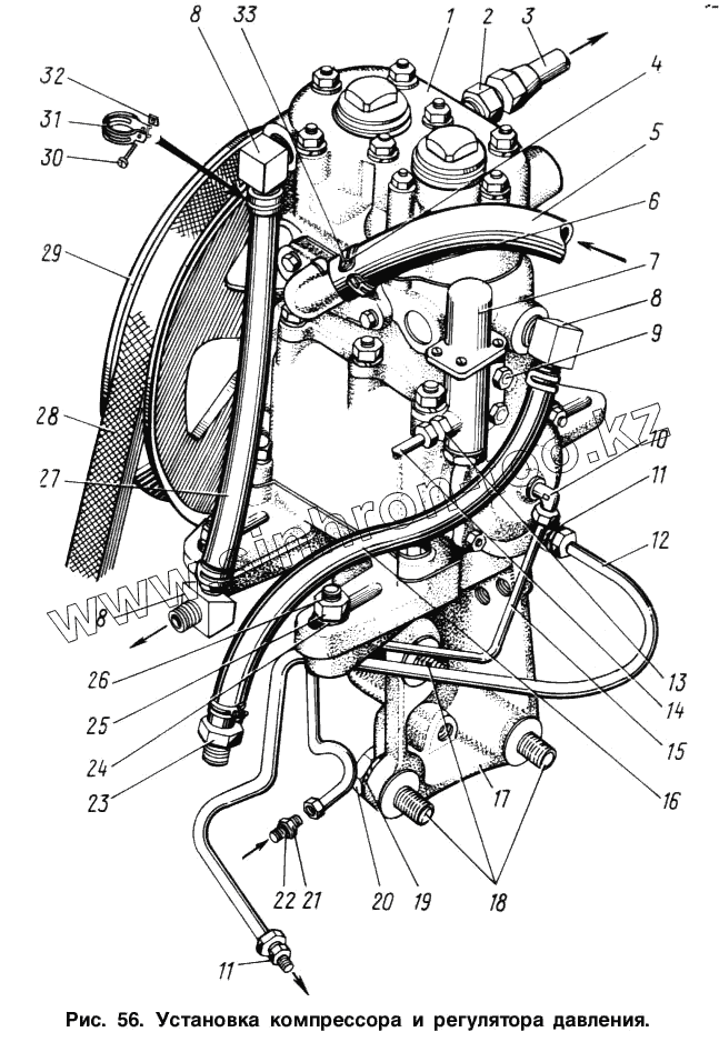
Каталог запасных частей к технике: ЗИЛ-131. Установка компрессора и регулятора давления
1
2
3
4
5
6
7
8
8
8
9
10
11
11
12
13
14
15
16
17
18
19
20
21
22
23
24
25
26
27
28
29
30
31
32
33
| Позиция на иллюстрации | Заводской номер детали | Название детали | |
|---|---|---|---|
| 130-3509250 | 130-3509250 | Ремень привода компрессора | |
| 1 | 130-3509015-Б | Компрессор пневмотормозов в сборе | |
| 2 | 421152-П8 | Штуцер | |
| 3 | 130-3506450 | Трубка от компрессора к первому воздушному баллону в сборе | |
| 4 | 288009-П8 | Хомут крепления шланга | |
| 5 | 131-3509276-А | Шланг подвода воздуха к компрессору | |
| 6 | 251084-П8 | Гайка | |
| 7 | 130Т-3512010 | Регулятор давления типа АР12 в сборе | |
| 8 | 115-1011103 | Угольник | |
| 9 | 201458-П8 | Болт | |
| 10 | 300301-П | Угольник ввертной | |
| 11 | 421152-П8 | Штуцер | |
| 12 | 133-3509270 | Трубка отвода масла от компрессора в сборе | |
| 13 | 421149-П8 | Штуцер ввертной | |
| 14 | 131-3506225 | Трубка вторая от тормозного крана к регулятору давления в сборе | |
| 15 | 133-3509260 | Трубка подвода масла к компрессору | |
| 16 | 130-3509293-Г | Шланг | |
| 17 | 133-3509125 | Кронштейн крепления компрессора | |
| 18 | 308614-П8 | Шпилька | |
| 19 | 252137-П2 | Шайба пружинная | |
| 20 | 250515-П8 | Гайка | |
| 21 | 300318-П8 | Штуцер | |
| 22 | 305554-П | Шайба уплотнительная | |
| 23 | 140-8104076 | Штуцер | |
| 24 | 252007-П2 | Шайба | |
| 25 | 250515-П8 | Гайка | |
| 26 | 201544-П8 | Болт | |
| 27 | 130-3509290-В | Шланг отвода воды от компрессора | |
| 28 | 375-3509250 | Ремень привода компрессора | |
| 29 | 120-3509130 | Шкив компрессора | |
| 30 | 220084-П8 | Винт | |
| 31 | 288004-П8 | Хомут крепления шлангов | |
| 32 | 251084-П8 | Гайка | |
| 33 | 220086-П8 | Винт |
Содержащиеся в справочниках-каталогах запасные части и детали не предлагаются к продаже, а носят исключительно информационный характер