Каталог запасных частей к технике: XGMA XG935III. Transmission System
1
2
3
4
5
6
7
8
9
10
10
11
12
13
14
15
15
15
16
17
18
19
20
21
21
22
23
24
25
26
27
28
29
30
31
32
33
34
35
36
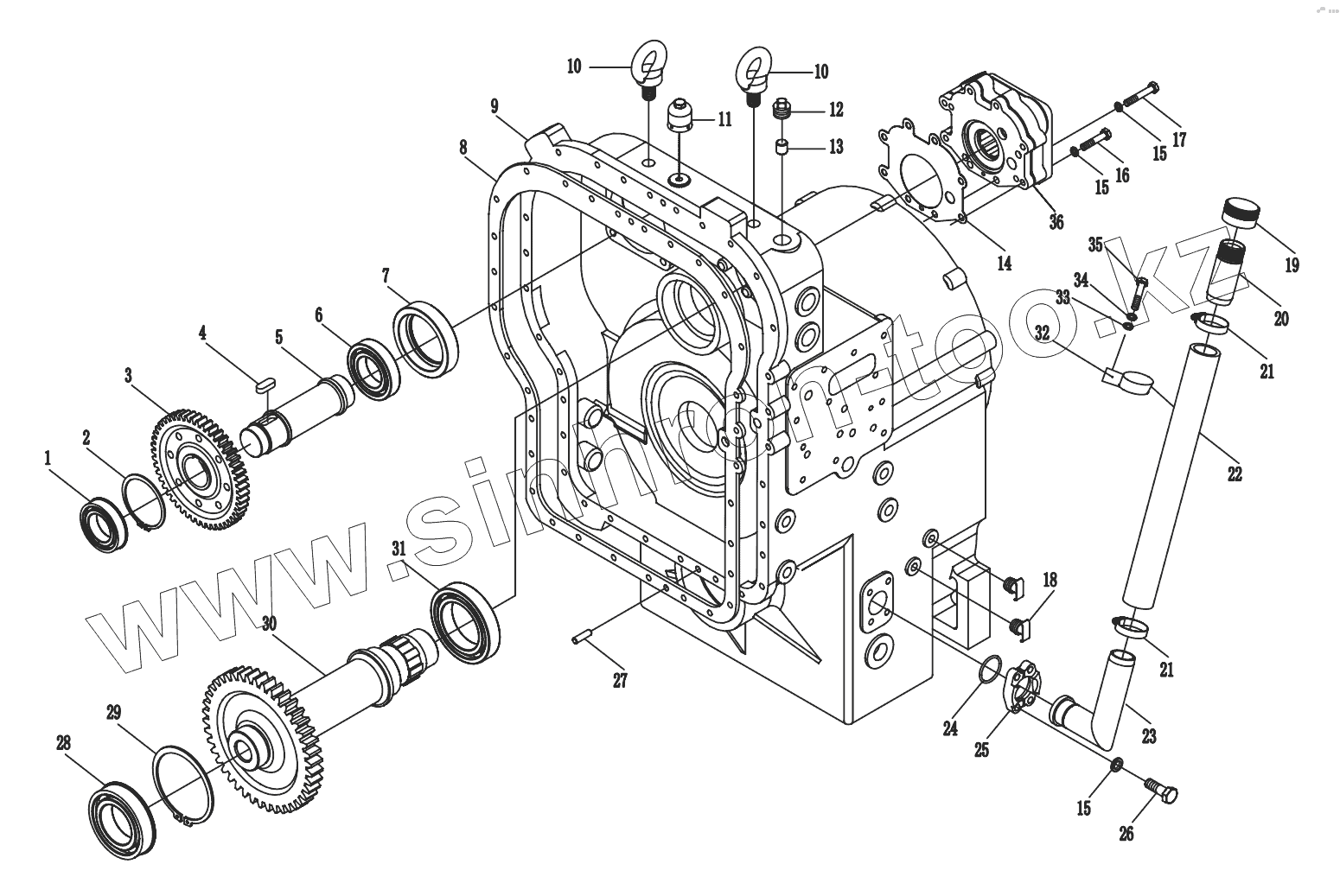
| Позиция на иллюстрации | Заводской номер детали | Название детали | |
|---|---|---|---|
| 1 | 31B0011 | Bearing | |
| 2 | 07B0005 | Snap ring | |
| 3 | 41A0008 | Gear | |
| 4 | 09B0002 | Key | |
| 5 | 62A0004 | Shaft | |
| 6 | 31B0003 | Bearing | |
| 7 | 52A0011 | Round base | |
| 8 | 14B0001 | Gasket | |
| 9 | 70A0002 | Housing | |
| 10 | 04B0029 | Screw | |
| 11 | 42C0063 | Breather assem | |
| 12 | 03B0028 | Plug | |
| 13 | 67A0002 | Plug | |
| 14 | 15B0001 | Gasket | |
| 15 | 06B0003 | Washer | |
| 16 | 01B0079 | Bolt | |
| 17 | 01B0036 | Bolt | |
| 18 | 26B0003 | Oil plug | |
| 19 | 52A0012 | Cover | |
| 20 | 34A0003 | Tube | |
| 21 | 08C0004 | Clamp | |
| 22 | 30A0009 | Hose | |
| 23 | 17D0002 | Tube | |
| 24 | 10B0003 | О ring | |
| 25 | 58A0020 | Flange | |
| 26 | 00B0022 | Bolt | |
| 27 | 08B0003 | Pin | |
| 28 | 31B0011 | Bearing | |
| 29 | 07B0005 | Snap ring | |
| 30 | 40A0001 | Gear | |
| 31 | 31B0010 | Bearing | |
| 32 | 82A0040 | Clamp | |
| 33 | 06B0056 | Washer | |
| 34 | 06B0009 | Washer | |
| 35 | 00B0165 | Bolt | |
| 36 | 11C0002 | Pump |
Содержащиеся в справочниках-каталогах запасные части и детали не предлагаются к продаже, а носят исключительно информационный характер