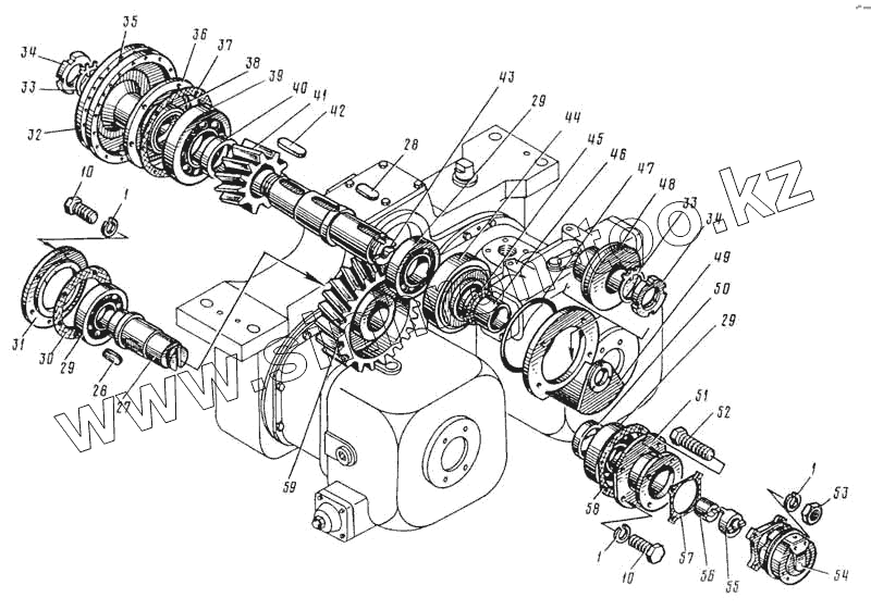
Каталог запасных частей к технике: ВЭКС ЭО-5122. Установка насосов
1
1
1
10
10
27
28
28
29
29
29
30
31
32
33
33
34
34
35
36
37
38
39
40
41
42
43
44
45
46
47
48
49
50
51
52
53
54
55
56
57
58
59
| Позиция на иллюстрации | Заводской номер детали | Название детали | |
|---|---|---|---|
| ЭО-5122.11.08.000-3 | ЭО-5122.11.08.000-3 | Установка насосов | |
| 1 | ШП-10 | Шайба | |
| 2 | ЭО-5122.11.08.700 | Крышка нижняя | |
| 3 | ЭО-5122.11.08.008-1 | Прокладка | |
| 4 | ЭО-5122.11.08.201 | Шайба | |
| 5 | ЭО-5122.11.08.202 | Шайба | |
| 6 | БНТ-М16х50 | Болт | |
| 7 | ЭО-5122.11.08.001-1 | Корпус редуктора | |
| 8 | ЭО-5122.11.08.007-1 | Прокладка | |
| 9 | ЭО-5122.11.08.002-1 | Крышка верхняя | |
| 10 | БНТ-М10х25 | Болт | |
| 11 | ЭО-5122.11.08.601-1 | Пробка | |
| 12 | ЭО-5122.11.08.013 | Прокладка | |
| 13 | ПЖ-2 | Проволока L=80 мм | |
| 14 | ПЖ-0,3 | Путанка проволоки | |
| 15 | ЭО-5122.11.08.602-1 | Шайба | |
| 16 | ЭО-5122.11.08.012 | Прокладка | |
| 17 | ШП-12 | Шайба | |
| 18 | БНТ-М12х30 | Болт М12х30 | |
| 19 | ЭО-5122.11.08.204 | Крышка | |
| 20 | 207.32.18.02 | Насос регулируемый самовсасывающий | |
| 21 | ПКШ-1/8" | Пробка | |
| 22 | ЭО-5122.11.08.205 | Прокладка | |
| 23 | БНТ-3М20х50 | Болт | |
| 24 | ПКГ-1" | Пробка | |
| 25 | ПЖ-1,6 | Проволока L=700 mm | |
| 26 | ЭО-5122.11.08.203-1 | Колесо | |
| 27 | ЭО-5122.11.08.003-1 | Ось | |
| 28 | ШПП-20х12х56 | Шпонка | |
| 29 | 314 | Подшипник | |
| 30 | 071-150 | Прокладка | |
| 31 | 063-150 | Крышка | |
| 32 | ЭО-5122.11.08.106-1 | Полумуфта | |
| 33 | ШСМЛ-68 | Шайба | |
| 34 | ГКШ-М68х2 | Гайка | |
| 35 | ЭО-5122.11.12.003-1 | Кольцо | |
| 36 | ЭО-5122.11.08.105-1 | Крышка | |
| 37 | ЭО-5122.11.08.011-1 | Прокладка | |
| 38 | АРМ-1-100х125-4 | Манжета | |
| 39 | 319 | Подшипник | |
| 40 | ЭО-5122.11.08.104 | Кольцо | |
| 41 | ЭО-5122.11.08.101 | Шестерня | |
| 42 | ШПП-2 0х12х90 | Шпонка | |
| 43 | ЭО-5122.11.08.102-1 | Вал | |
| 44 | ЭО-5122.11.08.110 | Стакан | |
| 45 | АРМ-1 -80х105-4 | Манжета | |
| 46 | ЭО-5122.11.08.108 | Втулка | |
| 47 | КРУ-180-190-58-2-2 | Кольцо | |
| 48 | ЭО-5122.11.08.109 | Шкив | |
| 49 | ЭО-5122.11.08.500-1 | Кронштейн | |
| 50 | ЭО-5122.11.08.006 | Кольцо распорное | |
| 51 | ЭО-5122.11.08.410 | Корпус | |
| 52 | БНТ-М10х40 | Болт | |
| 53 | ГШ-М10 | Гайка | |
| 54 | Г12-33 | Насос пластинчатый однопоточный | |
| 55 | ЭО-5122.11.08.402-1 | Полумуфта | |
| 56 | ЭО-5122.11.08.401-1 | Полумуфта | |
| 57 | ЭО-5122.11.08.403-1 | Прокладка | |
| 58 | ЭО-5122.11.08.009-1 | Прокладка | |
| 59 | ЭО-5122.11.08.004-1 | Колесо |
Содержащиеся в справочниках-каталогах запасные части и детали не предлагаются к продаже, а носят исключительно информационный характер