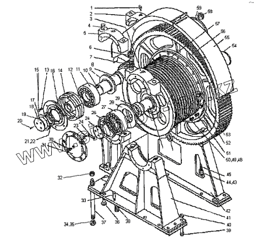
Каталог запасных частей к технике: УЗТМ ЭКГ-5А. Привод барабана
1085.20.400СБ
1085.70.400СБ
1
1
2
2
3
3
4
4
5
5
5
6
6
7
7
8
9
10
11
12
13
13
14
14
15
15
16
16
17
17
18
19
19
20
21
21
22
22
23
23
24
24
25
25
26
26
27
27
28
28
29
29
30
30
31
31
32
32
33
33
34
34
35
35
36
36
37
37
38
38
39
39
40
40
41
41
42
42
43
43
44
44
45
45
48
48
49
49
50
50
51
51
52
52
53
53
54
54
55
55
56
56
57
57
58
58
59
59
| Позиция на иллюстрации | Заводской номер детали | Название детали | |
|---|---|---|---|
| 1085.20.400СБ | 1085.20.400СБ | Привод барабана | |
| 1085.70.400СБ | 1085.70.400СБ | Привод барабана | |
| 1085.20.401СБ | 1085.20.401СБ | Вал ведущий | |
| 1085.20.401CБ | 1085.20.401CБ | Вал ведущий | |
| 1080.20.415СБ | 1080.20.415СБ | Вал барабана | |
| 1082.20.415СБ | 1082.20.415СБ | Вал барабана | |
| 1 | Рым-болт М16 | Рым-болт М16 | |
| 1 | Рым-болт М16 | Рым-болт М16 | |
| 2 | 1080.20.432-1 | Крышка подшипника | |
| 2 | 1080.20.432-1 | Крышка подшипника | |
| 3 | 1080.20.434 | Крышка подшипника | |
| 3 | 1080.20.434 | Крышка подшипника | |
| 4 | Шпилька ВМ48х280 | Шпилька ВМ48х280 (48/108)-010 | |
| 4 | Шпилька ВМ48х280 | Шпилька ВМ48х280 (48/108)-010 | |
| 5 | 1080.20.433-1 | Крышка подшипника | |
| 5 | Крышка подшипника | Крышка подшипника | |
| 5 | Крышка подшипника | Крышка подшипника | |
| 6 | Гайка М64х4.04 | Гайка М64х4.04 | |
| 6 | Гайка М64х4.04.029 | Гайка М64х4.04.029 | |
| 7 | 1080.20.491-1 | Шпилька | |
| 7 | 1080.20.491-1 | Шпилька | |
| 8 | 1085.20.402 | Вал-шестерня | |
| 9 | 1080.20.403 | Шайба | |
| 10 | Шпонка 45х25х200 | Шпонка 45х25х200 | |
| 11 | 3634 | Роликоподшипник ГОСТ 5721-57 | |
| 12 | 1080.20.404 | Втулка | |
| 13 | Шайба 16 65Г | Шайба 16 65Г | |
| 13 | Шайба 16 65Г | Шайба 16 65Г | |
| 14 | Прокладка диаметр 460/362-25 | Прокладка диаметр 460/362-25 | |
| 14 | Прокладка диаметр 460/362-25 | Прокладка диаметр 460/362-25 | |
| 15 | Болт M16х40.58 | Болт M16х40.58 | |
| 15 | Болт M16х40.58.089 | Болт M16х40.58.089 | |
| 16 | 1080.20.435 | Крышка сквозная | |
| 16 | 1080.20.435 | Крышка сквозная | |
| 17 | 0.04515 | Кольцо нажимное 194 | |
| 17 | 0.04515 | Кольцо нажимное 194 | |
| 18 | 1080.20.405 | Шайба упорная | |
| 19 | Болт М8х20.58 | Болт М8х20.58 | |
| 19 | Болт М8х20.58.029 | Болт М8х20.58.029 | |
| 20 | Болт 3 М24х50.58 | Болт 3 М24х50.58 | |
| 21 | Манжета HP 190 Н2602 | Манжета HP 190 Н2602 | |
| 21 | Манжета HP 190 Н2602 | Манжета HP 190 Н2602 | |
| 22 | Пружина 190 | Пружина 190 | |
| 22 | Пружина 190 | Пружина 190 | |
| 23 | Болт М16х40.58 | Болт М16х40.58 | |
| 23 | Болт M16х40.58.029 | Болт M16х40.58.029 | |
| 24 | Планка предохранительная 35х110.02 | Планка предохранительная 35х110.02 | |
| 24 | Планка предохранительная 35х110.02.029 | Планка предохранительная 35х110.02.029 | |
| 25 | 1080.20.419 | Шайба упорная | |
| 25 | 1080.20.419 | Шайба упорная | |
| 26 | 0.03164 | Распорное кольцо | |
| 26 | 0.03104 | Кольцо распорное А380х10 | |
| 27 | 3636 | Роликоподшипник ГОСТ 5721-57 | |
| 27 | 3636 | Роликоподшипник ГОСТ 5721-57 | |
| 28 | 1080.20.418 | Кольцо | |
| 28 | 1080.20.418 | Кольцо | |
| 29 | 1080.20.420 | Втулка распорная | |
| 29 | 1080.20.420 | Втулка распорная | |
| 30 | Масленка винтовая МВ 3/8 | Масленка винтовая МВ 3/8 | |
| 30 | Масленка винтовая МВ 3/8 | Масленка винтовая МВ 3/8 | |
| 31 | 1080.20.437 | Крышка | |
| 31 | 1080.20.437 | Крышка | |
| 32 | Гайка М48.4 | Гайка М48.4 | |
| 32 | Гайка М48.40.029 | Гайка М48.40.029 | |
| 33 | Штифт 32х110 | Штифт 32х110 | |
| 33 | Штифт 32х110 | Штифт 32х110 | |
| 34 | Гайка 2 М48.5 | Гайка 2 М48.5 | |
| 34 | Гайка 2 М48.5.029 | Гайка 2 М48.5.029 | |
| 35 | Шплинт 8х80 | Шплинт 8х80 | |
| 35 | Шплинт 8х80.001 | Шплинт 8х80.001 | |
| 36 | 1080.20.441-1 | Болт M36х3 | |
| 36 | 1080.20.441-1 | Болт M36х3 | |
| 37 | 1080.20.444 | Шпилька | |
| 37 | 1080.20.444 | Шпилька | |
| 38 | 1080.20.445 | Шпилька | |
| 38 | 1080.20.445 | Шпилька | |
| 39 | 1080.20.442-1 | Болт | |
| 39 | 1080.20.442-1 | Болт | |
| 40 | Гайка М30х3.4 | Гайка М30х3.4 | |
| 40 | Гайка М36х3.4.029 | Гайка М36х3.4.029 | |
| 41 | 1080.20.480СБ | Стойка лебедки | |
| 41 | 1080.20.480СБ | Стойка лебедки | |
| 42 | 1080.20.460-1СБ | Стойка | |
| 42 | 1080.20.460-1СБ | Стойка | |
| 43 | Шплинт 10х100 | Шплинт 10х100 | |
| 43 | Шплинт 10х100-001 | Шплинт 10х100-001 | |
| 44 | Гайка М64.04 | Гайка М64.04 | |
| 44 | Гайка М64.04.029 | Гайка М64.04.029 | |
| 45 | 1080.20.446 | Шпилька | |
| 45 | 1080.20.446 | Шпилька | |
| 46 | 1080.20.421-1 | Ось барабана | |
| 46 | 1080.20.421-1 | Ось барабана | |
| 47 | 1080.20.426 | Клин | |
| 47 | 1080.20.426 | Клин | |
| 48 | Шплинт 6,3х60 | Шплинт 6,3х60 | |
| 48 | Шплинт 6,3х60-001 | Шплинт 6,3х60-001 | |
| 49 | Гайка М30.5 | Гайка М30.5 | |
| 49 | Гайка М30.5.029 | Гайка М30.5.029 | |
| 50 | 1080.20.425 | Винт НM30 | |
| 50 | 1080.20.425 | Винт НM30 | |
| 51 | 1080.20.424 | Винт M30 | |
| 51 | 1080.20.424 | Винт M30 | |
| 52 | Болт НМ30х160.020 | Болт НМ30х160.020 | |
| 52 | Болт НМ30х116-022 | Болт НМ30х116-022 | |
| 53 | Болт М30х160.46 | Болт М30х160.46 | |
| 53 | Болт М30х160.46.029 | Болт М30х160.46.029 | |
| 54 | 1080.20.423 | Шайба упорная | |
| 54 | 1080.20.423 | Шайба упорная | |
| 55 | 1080.20.500СБ | Кожух | |
| 55 | 1080.20.500СБ | Кожух | |
| 56 | 1080.20.416-1 | Колесо зубчатое | |
| 56 | 1080.20.416-1 | Колесо зубчатое | |
| 57 | 1080.20.417-1 | Барабан | |
| 57 | 1082.20.417 | Барабан | |
| 58 | Гайка M64.04 | Гайка M64.04 | |
| 58 | Гайка M64.04.029 | Гайка M64.04.029 | |
| 59 | 1080.20.436 | Крышка | |
| 59 | 1080.20.436 | Крышка |
Содержащиеся в справочниках-каталогах запасные части и детали не предлагаются к продаже, а носят исключительно информационный характер