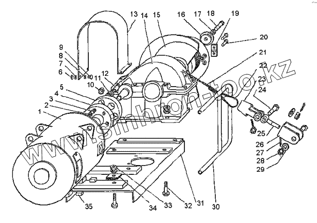
Каталог запасных частей к технике: УЗТМ ЭКГ-5А. Механизм открывания ковша
1085.03.100СБ
1
2
3
4
5
6
7
8
9
10
11
12
13
15
16
17
18
19
20
21
22
23
24
25
26
27
28
29
30
31
32
33
34
35
| Позиция на иллюстрации | Заводской номер детали | Название детали | |
|---|---|---|---|
| 1085.03.100СБ | 1085.03.100СБ | Лебедка открывания ковша | |
| 1 | ДПЭ-12 | Электродвигатель постоянного тока 3,3 квт, 110 в, 42 а, 1430 об/мин, ПВ=25% (открывание днища) | |
| 2 | Гайка M124 | Гайка M124 | |
| 3 | Шайба 12 65Г | Шайба 12 65Г | |
| 4 | 1080.03.20 | Полумуфта | |
| 5 | 1085.03.102 | Полумуфта | |
| 6 | Гайка М6.4 | Гайка М6.4 | |
| 7 | Шайба 6 65Г | Шайба 6 65Г | |
| 8 | Шайба 6.02 | Шайба 6.02 | |
| 9 | Болт М6х16.58 | Болт М6х16.58 | |
| 10 | Втулка ВЗ | Втулка ВЗ | |
| 11 | Втулка ВУ-3 | Втулка ВУ-3 | |
| 12 | Палец ПЗ | Палец ПЗ | |
| 13 | 1080.03.28 | Ограждение | |
| 15 | 1085.03.103СБ | Барабан | |
| 16 | 1085.03.106 | Шайба | |
| 17 | Шайба 16 65Г | Шайба 16 65Г | |
| 18 | Болт М16х30.58 | Болт М16х30.58 | |
| 19 | 1080.03.27 | Планка | |
| 20 | Болт 3 М12х25.58 | Болт 3 М12х25.58 | |
| 21 | Канат 11.5-Г-1-Н-180 | Канат 11.5-Г-1-Н-180 | |
| 22 | 1080.03.26 | Клин | |
| 23 | 1080.03.25 | Коуш | |
| 24 | Болт М20х90.58 | Болт М20х90.58 | |
| 25 | 1085.03.01 | Болт | |
| 26 | 1080.03.24 | Скоба | |
| 27 | Шплинт 4х40 | Шплинт 4х40 | |
| 28 | Гайка М20.4 | Гайка М20.4 | |
| 29 | Шайба 20.02 | Шайба 20.02 | |
| 30 | 1080.03.01СБ | Направляющая каната | |
| 31 | 1080.03.11СБ | Рама | |
| 32 | 1080.03.19 | Болт | |
| 33 | Гайка М16.4 | Гайка М16.4 | |
| 34 | Прокладка 80x75-0,25-19 | Прокладка 80x75-0,25-19 | |
| 35 | 1080.03.17 | Упор |
Содержащиеся в справочниках-каталогах запасные части и детали не предлагаются к продаже, а носят исключительно информационный характер