Каталог запасных частей к технике: Shantui SL-30W. Transmisson
1
2
3
4
4
5
5
6
6
7
7
8
8
8
8
9
9
9
9
9
9
9
9
9
9
10
11
11
12
14
14
15
15
16
17
19
20
21
22
22
22
23
24
25
26
27
28
29
30
31
32
33
36
37
38
39
40
41
42
43
43
43
44
44
44
45
45
45
46
46
46
47
48
49
50
51
51
52
52
52
52
53
54
55
56
57
58
59
60
61
62
63
64
65
66
67
67
68
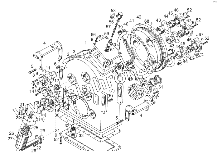
| Позиция на иллюстрации | Заводской номер детали | Название детали | |
|---|---|---|---|
| 1 | BD08-00001 | Casing | |
| 2 | BD08-00000L | Name plate | |
| 3 | GB827-86 | Trademark rivet | |
| 4 | BD08-03000 | Bracket | |
| 5 | GB5783-86 | Bolt | |
| 6 | 01602-11648 | Washer | |
| 7 | GB6170-86 | nut | |
| 8 | GB5783-86 | Bolt | |
| 9 | 01602-11030 | Washer | |
| 10 | BD08-00002 | End cover | |
| 11 | BD08-00006 | Paper gasket | |
| 12 | BD08-00004 | Adjust ring | |
| 13 | BD08-00005 | Adjust bolt | |
| 14 | GB5783-86 | Bolt | |
| 15 | BD08-00003 | Lock plate | |
| 16 | BD08-00007 | Import shaft end cover | |
| 17 | BIU-19822 | Oil seal | |
| 18 | BD08-00008 | Middle shaft end cover | |
| 19 | BD08-00010 | Paper gasket | |
| 20 | BD08-00009 | Ward oil cover adjust ring | |
| 21 | GB6170-86 | nut | |
| 22 | GB93-87 | Washer | |
| 23 | BD08D-07001 | Joint | |
| 24 | BD08D-07002 | Gasket | |
| 25 | WL-100X100-J | Oil filter | |
| 26 | GB5783-86 | Bolt | |
| 27 | BD08D-07003 | Flange joint | |
| 28 | GB5783-86 | Bolt | |
| 29 | 07000-03045 | Кольцо | |
| 30 | BD08-00020 | Gasket | |
| 31 | BD08-00022 | Oil pan | |
| 32 | BD08-00037 | Oil-suction tube | |
| 33 | BD08-00038 | Magnet | |
| 34 | 07002-02434 | Кольцо | |
| 35 | 07044-12412 | Заглушка | |
| 36 | 07000-03035 | Болт | |
| 37 | BD08D-15000 | Vitta assembly | |
| 38 | GB5783-86 | Bolt | |
| 39 | BD08D-14000 | Vitta cover assembly | |
| 40 | BD08-00036 | Gasket | |
| 41 | BD08-00036A | O-ring | |
| 42 | BD08-00031 | Big end-cover | |
| 43 | BD08-00032 | Shaft sleeve | |
| 44 | BD08-00033 | Gasket | |
| 45 | BD08-10002 | Outside shaft sleeve | |
| 46 | BD08-10001 | Enter-oil end cover | |
| 47 | GB119-86 | Place pin | |
| 48 | GB70-85 | Screw | |
| 49 | BD08-00029 | Front export shaft adjust gasket | |
| 50 | BD08-00030 | Front export shaft cover | |
| 51 | BAU5SLX2 | Oil seal | |
| 52 | GB5783-86 | Bolt | |
| 53 | BD08-05100 | Aerator cover | |
| 54 | GB39-88 | Square nut | |
| 55 | BD08-05001 | Aeration piece | |
| 56 | BD08-05002 | Sleeve | |
| 57 | BD08-05003 | Maze piece | |
| 58 | BD08-05004 | Washer | |
| 59 | BD08-05005 | Long bolt | |
| 60 | BD08-05006 | Shell | |
| 61 | BD08-00024 | Paper gasket | |
| 62 | BD08-04001 | Casing cover | |
| 63 | BD08-04002 | Ward oil cover | |
| 64 | GB867-86 | Rivet | |
| 65 | BD08-00025 | Paper gasket | |
| 66 | GB5783-86 | Bolt | |
| 67 | 07043-00108 | Заглушка | |
| 68 | 07043-00108 | Заглушка | |
| 69 | GB5783-86 | Bolt | |
| 70 | ZL30F-08018A | Bracket | |
| 71 | ZL30F-08015A | Joint | |
| 72 | ZL30F-08015B | Pin | |
| 73 | GB/91-1986 | Cotter pin |
Содержащиеся в справочниках-каталогах запасные части и детали не предлагаются к продаже, а носят исключительно информационный характер