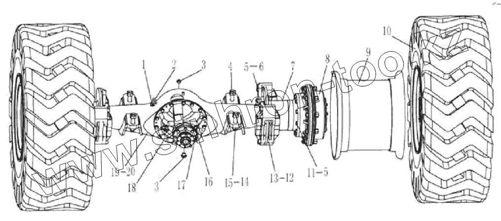
Каталог запасных частей к технике: SDLG LG946L. REAR AXLE ASSEMBLY
1
2
3
3
4
5
5
6
7
8
9
10
11
12
13
14
15
16
17
18
19
20
| Позиция на иллюстрации | Заводской номер детали | Название детали | |
|---|---|---|---|
| 1 | 4013000078 | NUT | |
| 2 | 29070000051 | BREATHER PIPE | |
| 3 | 29070012481 | Plug | |
| 4 | 29090001031 | BOLT | |
| 5 | 4015000030 | WASHER | |
| 6 | 29070000101 | BOLT | |
| 7 | 3090900009 | Brake disc | |
| 8 | 29070009271 | FlNAL DRlV | |
| 9 | 4190000414 | RlM | |
| 10 | 4110000005 | TlRE GB2980-20.5-25 | |
| 11 | 4011000130 | BOLT GB5786-M20x1.5x50EpZn-8.8 | |
| 12 | 4120001739 | DISK BRAKE | |
| 13 | 4120001740 | VENT NOZZLE | |
| 14 | 4015000032 | WASHER | |
| 15 | 4013000064 | LOCKING NUT | |
| 16 | 4044000082 | BRAND LGB402-E/A504 | |
| 17 | 4019000012 | Rivet | |
| 18 | 29090001061 | REAR AXLE MAIN DRIVE | |
| 19 | 29090007691 | Rear axle casing | |
| 20 | 29090007681 | REAR AXLE ASSY A504 |
Содержащиеся в справочниках-каталогах запасные части и детали не предлагаются к продаже, а носят исключительно информационный характер