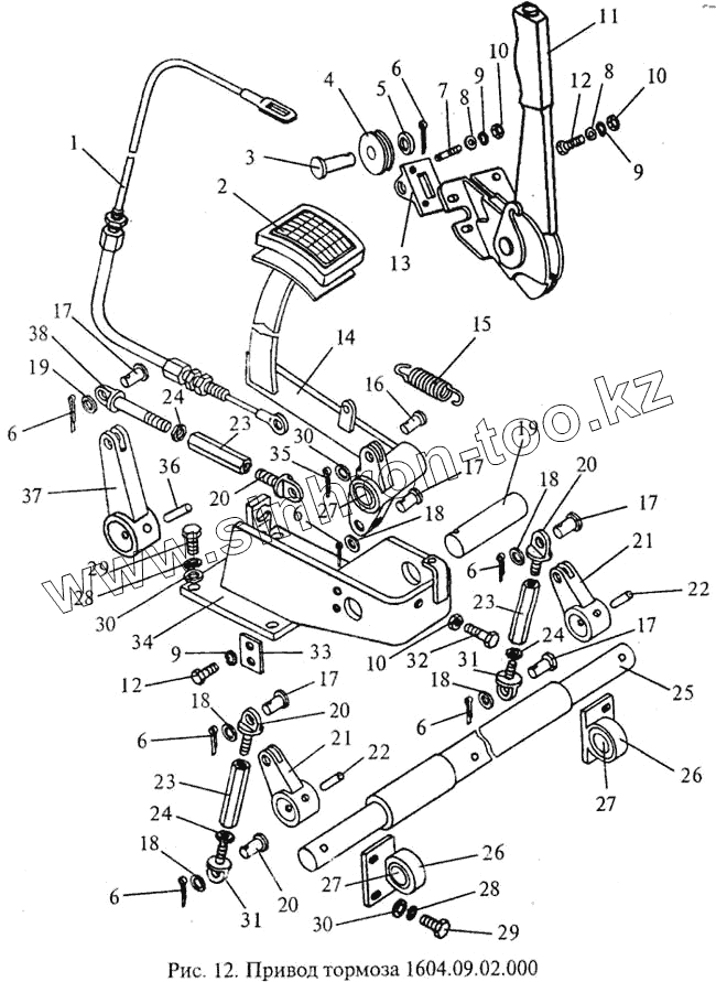
Каталог запасных частей к технике: МЗИК ДП-1604. Привод тормоза
1
2
3
4
5
6
6
6
6
6
6
6
7
8
8
9
9
9
10
10
10
11
12
12
13
14
15
16
17
17
17
17
17
17
18
18
18
18
18
19
19
20
20
20
21
21
22
22
23
23
23
24
24
24
25
26
26
27
27
27
28
28
29
29
30
30
30
31
31
32
33
34
35
36
37
38
| Позиция на иллюстрации | Заводской номер детали | Название детали | |
|---|---|---|---|
| 1 | 1604.09.02.020 | Трос | |
| 2 | 103К.00.05.101 | Накладка | |
| 3 | Ось 6-10f9х36.45-Хим.Фос.прм {ГОСТ 9650-80} | Ось 6-10f9х36.45-Хим.Фос.прм {ГОСТ 9650-80} | |
| 4 | 103.00.05.063 | Ролик | |
| 5 | Шайба 10.02.Ст3кп.06 {ГОСТ 11371-78} | Шайба 10.02.Ст3кп.06 {ГОСТ 11371-78} | |
| 6 | Шплинт 3,2х20.06 {ГОСТ 397-79} | Шплинт 3,2х20.06 {ГОСТ 397-79} | |
| 7 | Шпилька 2М6-6gх16.66.06 {ГОСТ 22034-76} | Шпилька 2М6-6gх16.66.06 {ГОСТ 22034-76} | |
| 8 | Шайба 2,5-6-14-Ц {ОСТ 1.34505-80} | Шайба 2,5-6-14-Ц {ОСТ 1.34505-80} | |
| 9 | Шайба 6 65Г 06 {ГОСТ 6402-70} | Шайба 6 65Г 06 {ГОСТ 6402-70} | |
| 10 | Гайка 6-Кд {ОСТ 1.33025-80} | Гайка 6-Кд {ОСТ 1.33025-80} | |
| 11 | 1600.09.02.060 | Рукоятка | |
| 12 | Болт М6-8gх12.46.06 {ГОСТ 7805-70} | Болт М6-8gх12.46.06 {ГОСТ 7805-70} | |
| 13 | 103К.00.05.00.009 | Кронштейн | |
| 14 | 1604.09.02.080 | Педаль | |
| 15 | 2054.05.00.014 | Пружина | |
| 16 | Ось 6-8f9х20.40Х2.31,0.. .37,5-Хим.Фос.прм {ГОСТ 9650-80} | Ось 6-8f9х20.40Х2.31,0.. .37,5-Хим.Фос.прм {ГОСТ 9650-80} | |
| 17 | Ось 6-10f9х25.40Х2.31,0...37,5-Хим.Фос.прм {ГОСТ 9650-80} | Ось 6-10f9х25.40Х2.31,0...37,5-Хим.Фос.прм {ГОСТ 9650-80} | |
| 18 | Шайба 0,5-10-16-Ц {ОСТ 1.34505-80} | Шайба 0,5-10-16-Ц {ОСТ 1.34505-80} | |
| 19 | 2054.05.00.011 | Ось | |
| 20 | 1602.09.02.001 | Тяга | |
| 21 | 1602.09.02.050 | Рычаг | |
| 22 | Штифт 1-8-36-Хим.Окс {ОСТ 1.35000-78} | Штифт 1-8-36-Хим.Окс {ОСТ 1.35000-78} | |
| 23 | 1602.09.02.002 | Муфта | |
| 24 | Гайка 8-Кд {ОСТ 1.33025-80} | Гайка 8-Кд {ОСТ 1.33025-80} | |
| 25 | 1602.09.02.021 | Вал | |
| 26 | 1602.09.02.040 | Кронштейн | |
| 27 | 1602.09.02.043 | Втулка | |
| 28 | Шайба 8 65Г 06 {ГОСТ 6402-70} | Шайба 8 65Г 06 {ГОСТ 6402-70} | |
| 29 | Болт М8-6ех20.109.40Х.029 {ГОСТ 7796-70} | Болт М8-6ех20.109.40Х.029 {ГОСТ 7796-70} | |
| 30 | Шайба 0,8-8-14-Ц {ОСТ 1.34505-80} | Шайба 0,8-8-14-Ц {ОСТ 1.34505-80} | |
| 31 | 1602.09.02.001-01 | Тяга | |
| 32 | Винт 6-34-Хим.Фос.прм {ОСТ 1.31501-80} | Винт 6-34-Хим.Фос.прм {ОСТ 1.31501-80} | |
| 33 | 2054.05.00.012 | Планка | |
| 34 | 1601.09.02070 | Кронштейн | |
| 35 | Шплинт 2х16.06 {ГОСТ 397-79} | Шплинт 2х16.06 {ГОСТ 397-79} | |
| 36 | Штифт 1-8-45-Хим.Окс {ОСТ 1.35000-78} | Штифт 1-8-45-Хим.Окс {ОСТ 1.35000-78} | |
| 37 | 1602.09.02.030 | Рычаг | |
| 38 | 1602.09.02.001-02 | Тяга |
Содержащиеся в справочниках-каталогах запасные части и детали не предлагаются к продаже, а носят исключительно информационный характер