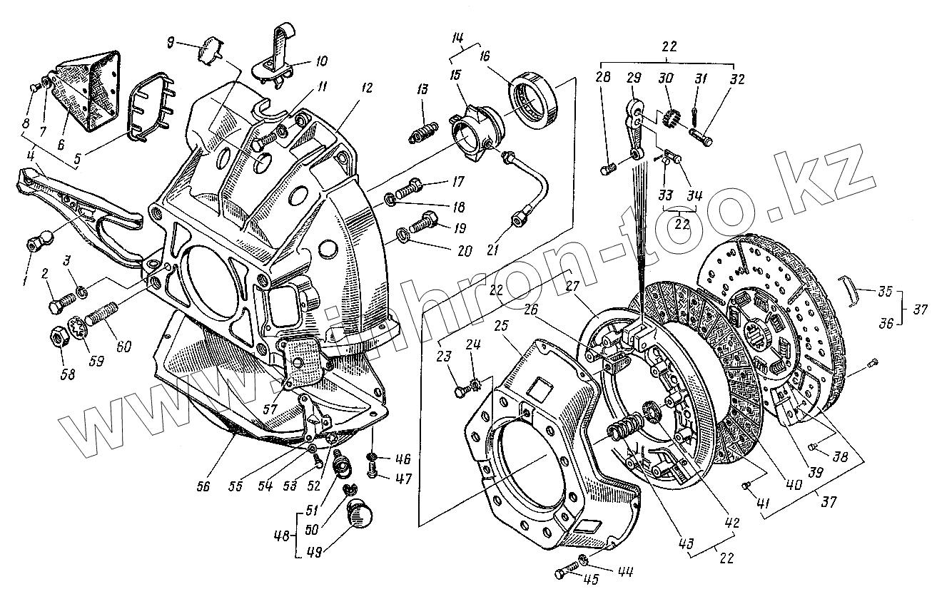
Каталог запасных частей к технике: ЛЗА 4014. Сцепление
1
2
3
4
5
6
7
8
9
10
11
12
13
14
15
16
16
17
18
19
20
21
22
22
22
22
23
24
25
26
27
28
29
30
31
32
33
34
35
35
35
36
37
37
38
39
40
41
42
43
44
45
46
47
48
49
50
51
52
53
54
55
56
57
58
59
60
| Позиция на иллюстрации | Заводской номер детали | Название детали | |
|---|---|---|---|
| 1 | 11-7576 | Опора шаровая | |
| 2 | 201521-П8 | Болт М10х1х32 | |
| 3 | 252156-П2 | Шайба 10 | |
| 4 | 51-1601200 | Вилка в сборе | |
| 5 | 11-7524 | Рамка чехла | |
| 6 | 11-7522 | Чехол вилки | |
| 7 | 252002-П8 | Шайба 4 | |
| 8 | 255063-П8 | Заклепка 4х8 | |
| 9 | 51-1601025-А | Сетка | |
| 10 | 51-1601034-А | Крышка | |
| 11 | 201283-П8 | Болт М10х28 | |
| 12 | 51-1601015-2 | Картер сцепления | |
| 13 | И-7562 | Пружина оттяжная | |
| 14 | 11-7502 | Подшипник с муфтой в сборе | |
| 15 | 11-7561-А2 | Муфта выключения сцепления | |
| 16 | М-7580 | Подшипник | |
| 16 | 588911 | Подшипник | |
| 17 | 201285-П8 | Болт М10х32 | |
| 18 | 252136-П2 | Шайба 10 | |
| 19 | 201326-П8 | Болт М12х32 | |
| 20 | 252157-П2 | Шайба 12Л | |
| 21 | 11-7557-А2 | Шланг смазки подшипника | |
| 22 | 52-1601090 | Диск нажимной в сборе | |
| 23 | 290634-П2 | Болт М8х1х14 | |
| 24 | 252235-П8 | Шайба 8 | |
| 25 | 52-1601125 | Кожух | |
| 26 | 20-1601108 | Вилка оттяжного рычага | |
| 27 | 52-1601093 | Диск нажимной | |
| 28 | 11-7575 | Винт регулировочный | |
| 29 | 52-1601095 | Рычаг оттяжной | |
| 30 | 11-7569 | Игла | |
| 31 | 258023-П | Шплинт 2,5х12 | |
| 32 | 11-7565 | Палец | |
| 33 | 11-7583 | Ролик опорный | |
| 34 | 11-7586 | Палец опорный | |
| 35 | 11-7589 | Грузик балансировочный | |
| 35 | 11-7588 | Грузик балансировочный | |
| 35 | 11-7587 | Грузик балансировочный | |
| 36 | 293913-П | Заклепка 4х7 | |
| 37 | 52-1601130-А | Диск ведомый в сборе | |
| 38 | 253863-П | Заклепка 4х5 | |
| 39 | 52-1601135 | Пластина пружинная | |
| 40 | 52-1601138 | Накладка фрикционная | |
| 41 | 293907-П | Заклепка 4х6 | |
| 42 | 11-7567 | Шайба изолирующая | |
| 43 | 51-7572 | Пружина | |
| 44 | 252135-П2 | Шайба 8 | |
| 45 | 290656-П2 | Болт М8х30 | |
| 46 | 252155-П2 | Шайба 8 | |
| 47 | 201454-П8 | Болт М8х16 | |
| 48 | 51-1601250 | Масленка в сборе | |
| 49 | М-7559 | Крышка в сборе | |
| 50 | М-7553 | Пружина крышки | |
| 51 | 51-1601252 | Корпус масленки в сборе | |
| 52 | 252176-П8 | Шайба 10 | |
| 53 | 201416-П8 | Болт М6х12 | |
| 54 | 252154-П2 | Шайба 6 | |
| 55 | 11-7546 | Кронштейн | |
| 56 | 11-7503 | Картер в сборе | |
| 57 | 51-1601028 | Сетка | |
| 58 | 250551-П8 | Гайка М14х1,5 | |
| 59 | 252178-П8 | Шайба 14 | |
| 60 | 216298-П | Шпилька М14х32 |
Содержащиеся в справочниках-каталогах запасные части и детали не предлагаются к продаже, а носят исключительно информационный характер