Каталог запасных частей к технике: Lonking (LongGong) CDM-6240. ENGINE
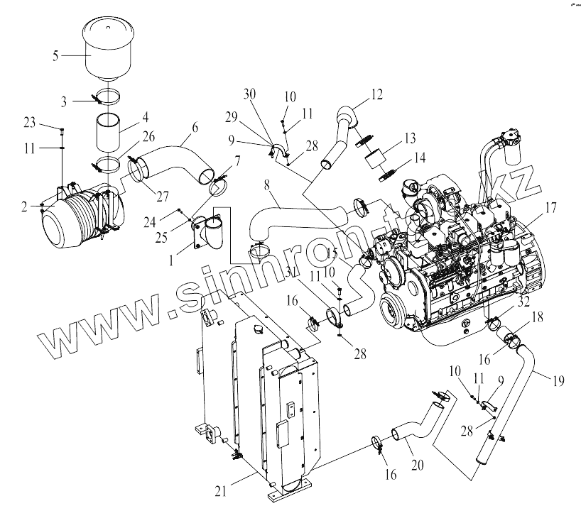
1
2
3
4
5
6
7
8
9
9
10
10
10
11
11
11
11
12
13
14
15
16
16
16
17
18
19
20
21
23
24
25
26
27
28
28
28
29
30
31
32
| Позиция на иллюстрации | Заводской номер детали | Название детали | |
|---|---|---|---|
| 1 | 30601000074 | PIPE WELDING | |
| 2 | 60101100912 | AIR FILTER | |
| 3 | 56931000401 | CLAMP SLTB-133~141/19 | |
| 4 | 30601100579 | AIR INTAKE HOSE I | |
| 5 | 60101100021 | AIR PREFILTER | |
| 6 | 30601100595 | AIR INTAKE HOSEIV | |
| 7 | 56931002201 | CLAMP SLTB-112~120/19 | |
| 8 | 30601100227 | AIR INTAKE PIPE II | |
| 9 | 30601100656 | CLAMP | |
| 10 | 51204091222 | BOLT M8x30 | |
| 11 | 51421090121 | WASHER 8 | |
| 12 | 30601100468 | PIPE I | |
| 13 | 30601100467 | AIR INTAKE PIPE II | |
| 14 | 56931003701 | CLAMP SLTB-97~105/19 | |
| 15 | 30601100466 | AIR INTAKE PIPE I | |
| 16 | 56931000501 | CLAMP SLTB-70~78/19 | |
| 17 | 60100002188 | ENGINE | |
| 18 | 30601100233 | AIR INTAKE HOSE V | |
| 19 | 30601100469 | PIPE II | |
| 20 | 30601100470 | AIR INTAKE PIPE III | |
| 21 | 60102000044 | RADIATOR ASS'Y | |
| 22 | 60911010421 | CLAMP | |
| 23 | 51204091122 | BOLT M8x25 | |
| 24 | 51204111222 | BOLT M12x30 | |
| 25 | 51427110122 | WASHER 12 | |
| 26 | 56931001801 | CLAMP SLTB-140~148/19 | |
| 27 | 56931001901 | CLAMP SLTB-120~128/19 | |
| 28 | 51341000519 | NUT M8 | |
| 29 | 30601100378 | GASKET I | |
| 30 | 30601100061 | GASKET II | |
| 31 | 56993001101 | CLAMP D1-75/25 | |
| 32 | 56931001701 | CLAMP SLTB-86~94/19 |
Содержащиеся в справочниках-каталогах запасные части и детали не предлагаются к продаже, а носят исключительно информационный характер