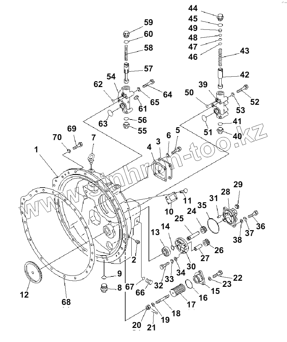
Каталог запасных частей к технике: Komatsu D85A-21B. TORQUE CONVERTER (1/2)(35001-)
1
2
3
4
4
5
6
7
8
9
10
11
12
13
14
15
16
17
18
19
20
21
22
23
24
25
26
27
28
29
30
31
32
33
34
35
36
37
38
39
40
41
42
43
44
45
46
47
48
49
50
51
52
53
54
55
56
57
58
59
60
61
62
63
64
65
66
67
68
68
69
70
| Позиция на иллюстрации | Заводской номер детали | Название детали | |
|---|---|---|---|
| 154-13-00201 | 154-13-00201 | TORQUE CONVERTER A. | |
| 195-13-00100 | 195-13-00100 | VALVE ASSY | |
| 195-13-05010 | 195-13-05010 | SHIM KIT | |
| 175-13-00150 | 175-13-00150 | VALVE ASSY | |
| 154-13-00202 | 154-13-00202 | TORQUE CONVERTER A. | |
| 175-13-00100 | 175-13-00100 | CASE ASSY | |
| 175-13-23520 | 175-13-23520 | GEAR ASSY | |
| 175-13-23510 | 175-13-23510 | GEAR ASSY | |
| 175-13-23500 | 175-13-23500 | PUMP ASSY | |
| 134-13-13400 | 134-13-13400 | FILTER ASSY | |
| 154-13-00200 | 154-13-00200 | TORQUE CONVERTER A. | |
| 1 | 154-13-53110 | HOUSING | |
| 2 | 07042-70415 | PLUG, APER | |
| 3 | 175-13-23220 | COVER | |
| 4 | 175-13-23232 | GASKET | |
| 4 | 175-13-23231 | GASKET | |
| 5 | 01010-81225 | BOLT | |
| 6 | 01643-31232 | WASHER | |
| 7 | 04530-01628 | BOLT, EYE | |
| 8 | 07044-13620 | PLUG | |
| 9 | 07002-43634 | O-RING | |
| 10 | 09607-05080 | PLATE, NAME | |
| 11 | 04418-13060 | SCREW | |
| 12 | 195-13-14111 | GEAR | |
| 13 | 06030-05206 | BEARING | |
| 14 | 04064-03015 | RING, SNAP | |
| 15 | 134-13-13410 | COVER | |
| 16 | 07000-72070 | O-RING | |
| 17 | 195-13-13420 | FILTER | |
| 18 | 134-13-13430 | STUD | |
| 19 | 01641-20608 | WASHER | |
| 20 | 01590-10607 | NUT | |
| 21 | 04050-11212 | PIN, COTTER | |
| 22 | 01010-81230 | BOLT | |
| 23 | 01643-31232 | WASHER | |
| 24 | GEAR | GEAR | |
| 25 | SHAFT | SHAFT | |
| 26 | GEAR | GEAR | |
| 27 | SHAFT | SHAFT | |
| 28 | CASE | CASE | |
| 29 | 01190-01011 | HELISERT | |
| 30 | 175-13-23540 | COVER | |
| 31 | 04020-00820 | PIN, DOWEL | |
| 32 | 01010-80835 | BOLT | |
| 33 | 01602-20825 | WASHER, SPRING | |
| 34 | 01641-20812 | WASHER | |
| 35 | 07000-72115 | O-RING | |
| 36 | 01010-81235 | BOLT | |
| 37 | 01602-21236 | WASHER, SPRING | |
| 38 | 01641-21223 | WASHER | |
| 39 | 195-13-16110 | BODY, RELIEF VALVE | |
| 40 | 195-13-16450 | PLUG | |
| 41 | 07002-43634 | O-RING | |
| 42 | 195-13-16120 | SPOOL, RELIEF VALVE | |
| 43 | 195-13-16131 | SPRING, RELIEF VALVE | |
| 44 | 195-13-16141 | PLUG | |
| 45 | 07002-43634 | O-RING | |
| 46 | SHIM | SHIM | |
| 47 | SHIM | SHIM | |
| 48 | SHIM | SHIM | |
| 49 | 195-13-16230 | SPACER | |
| 50 | 07000-72018 | O-RING | |
| 51 | 07000-73045 | O-RING | |
| 52 | 01010-81290 | BOLT | |
| 53 | 01643-31232 | WASHER | |
| 54 | 175-13-26410 | BODY, REGULATOR VALVE | |
| 55 | 195-13-16450 | PLUG | |
| 56 | 07002-43634 | O-RING | |
| 57 | 195-13-16420 | SPOOL, REGULATOR VALVE | |
| 58 | 195-13-16430 | SPRING, REGULATOR VALVE | |
| 59 | 195-13-16141 | PLUG | |
| 60 | 07002-43634 | O-RING | |
| 61 | 07042-20108 | PLUG, TAPER | |
| 62 | 07000-72018 | O-RING | |
| 63 | 07000-73045 | O-RING | |
| 64 | 01010-81295 | BOLT | |
| 65 | 01643-31232 | WASHER | |
| 66 | 175-13-23290 | PLUG | |
| 67 | 07005-01612 | GASKET | |
| 68 | 175-11-11131 | GASKET | |
| 68 | 175-11-11111 | GASKET | |
| 69 | 01010-31240 | BOLT | |
| 70 | 01602-01236 | WASHER, SPRING |
Содержащиеся в справочниках-каталогах запасные части и детали не предлагаются к продаже, а носят исключительно информационный характер