Каталог запасных частей к технике: Hitachi LX-130-7. HYDRAULIC SYSTEM (TRANSMISSION)
1
2
3
4
5
6
7
8
9
10
11
12
12
13
14
15
16
16
17
17
18
19
20
20
20
20
21
21
21
21
21
21
21
21
21
22
22
22
23
23
23
23
23
23
24
24
24
24
24
24
25
26
27
28
29
30
31
32
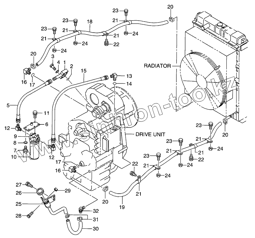
| Позиция на иллюстрации | Заводской номер детали | Название детали | |
|---|---|---|---|
| 1 | 26757-80231 | BLOCK | |
| 2 | 26607-62621 | О-RING | |
| 3 | 01100-10045 | BOLT | |
| 4 | 02010-00010 | WASHER | |
| 5 | 26757-82151 | HOSE | |
| 6 | 26557-80211 | BRACKET | |
| 7 | 01116-12030 | BOLT | |
| 8 | 02010-00012 | WASHER | |
| А | 26557-82041 | FILTER ASSY | |
| 9 | 26557-82061 | HEAD | |
| 10 | 26557-82051 | CARTRIDGE | |
| 11 | 01183-10025 | BOLT&WASHER | |
| 12 | 04150-20606 | ELBOW | |
| 13 | 21787-92191 | ELBOW | |
| 14 | 03320-00290 | О-RING | |
| 15 | 26407-82011 | HOSE | |
| 16 | 26385-42501 | ELBOW | |
| 17 | 03320-00240 | O-RING | |
| 18 | 26567-82001 | HOSE | |
| 19 | 26567-82011 | HOSE | |
| 20 | 24067-62271 | CLIP | |
| 21 | 26602-42971 | CLIP | |
| 22 | 01183-10016 | BOLT&WASHER | |
| 23 | 01183-10020 | BOLT&WASHER | |
| 24 | 01401-00010 | NUT | |
| 25 | 26557-80201 | TUBE | |
| 26 | 26757-82081 | CAP | |
| 27 | 01183-10020 | BOLT&WASHER | |
| 28 | 01183-08025 | BOLT&WASHER | |
| 29 | 01400-00008 | NUT | |
| 30 | 04710-10025 | HOSE | |
| 31 | 24067-62291 | CLIP | |
| 32 | 26607-82371 | ELBOW |
Содержащиеся в справочниках-каталогах запасные части и детали не предлагаются к продаже, а носят исключительно информационный характер