Каталог запасных частей к технике: ChengGong CG-956C. Z5EII05 Rear Axle (I)
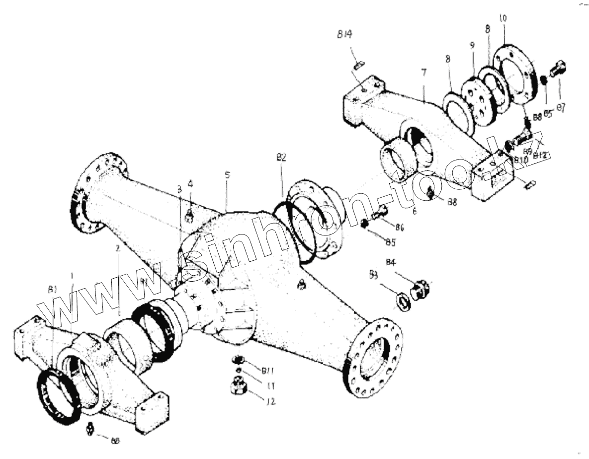
1
2
3
4
5
6
7
8
8
9
10
11
12
B1
B1
B2
В3
В4
В5
В5
В6
В7
В8
В8
В8
В9
В10
В11
В12
В14
| Позиция на иллюстрации | Заводской номер детали | Название детали | |
|---|---|---|---|
| 1 | CG50.5.2-1 | Support Carrier (Front) | |
| 2 | CG50.5.2-2 | Bushing | |
| 3 | ZL50F0601 | Differential | |
| 4 | ZL30B.6-22 | Exhaust Hole | |
| 5 | Z5EII050000001 | Axle Case | |
| 6 | CG50.5.1-3 | Bushing | |
| 7 | Z50G050100001T14 | Support Carrier | |
| 8 | CG50.5.1-4 | Plate | |
| 9 | CG50.5.1-5 | Disc | |
| 10 | CG50.5.1-2 | Cover | |
| 11 | CG50.6.5-2 | Magnet Core | |
| 12 | CG50.6.5-1 | Oil Plug Body | |
| B1 | HG4-692-67 | Oil Seal PD60x80x12 | |
| B2 | GB3452.1-82 | O-Ring 28x2.65 | |
| В3 | CG325-80 | Washer 33 | |
| В4 | JB1000-77 | Threaded Plug | |
| В5 | GB93-87 | Washer 8 | |
| В6 | GB5783-86 | Bolt M8x20 | |
| В7 | GB5782-86 | Bolt M10x130 | |
| В8 | GB1152-79 | Oil Cup M10X1 | |
| В9 | GB32.1-88 | Bolt M20Xbolt | |
| В10 | GB93-87 | Washer 8 | |
| В11 | JB982-77 | Washer 14 | |
| В12 | GB343-82 | Lock Wire | |
| В13 | HG4-692-67 | Oil Seal PD60x80x12 | |
| В14 | GB119-86 | Pin A12x120 |
Содержащиеся в справочниках-каталогах запасные части и детали не предлагаются к продаже, а носят исключительно информационный характер