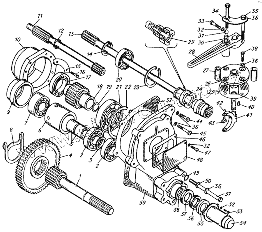
Каталог запасных частей к технике: АЗСМ МСН-10. Вал отбора мощности
1
2
2
3
4
5
6
7
8
9
10
11
12
13
14
15
16
17
18
19
20
21
22
23
24
25
26
27
28
29
30
31
32
32
33
34
35
36
36
36
36
37
38
39
40
41
42
43
44
45
46
47
48
49
50
51
52
53
54
55
56
57
58
59
| Позиция на иллюстрации | Заводской номер детали | Название детали | |
|---|---|---|---|
| 1 | 04.41.106-2А | Вал отбора мощности | |
| 2 | 309К | Подшипник 309К ГОСТ 8338-75 | |
| 3 | 04.41.139 | Кольцо распорное | |
| 4 | 04.41.103-2зам | Шестерня ведомая | |
| 5 | 04.41.145-2 | Втулка распорная | |
| 6 | 04.41.220 | Втулка распорная | |
| 7 | 2609КМ | Подшипник 2609КМ ГОСТ 8328-75 | |
| 8 | 04.41.192-1 | Шайба ШЕЗ-85 | |
| 9 | 04.41.223 | Стакан | |
| 10 | 04.41.102-1 | Гнездо подшипников | |
| 11 | 04.41.105-2 | Вал приводной задний | |
| 12 | 04.41.187 | Кольцо стопорное | |
| 13 | 04.41.219-1 | Вал приводной передний | |
| 14 | 04.41.181-1 | Кольцо НК-50 | |
| 15 | 04.41.142 | Пластина замковая | |
| 16 | БолтМ12-6gх35.88.016 | Болт М12-6gх35.88.016 ГОСТ 7796-70 | |
| 17 | 102212К1 | Подшипник 102212К1 ГОСТ 8328-75 | |
| 18 | 04.41.109-1зам | Шестерня ведущая | |
| 19 | 04.57.143 | Кольцо стопорное | |
| 20 | 210СД | Подшипник 210СД ГОСТ 83-38-75 | |
| 21 | 313 | Подшипник 313 ГОСТ 8338-75 | |
| 22 | 04.37.186А | Кольцо | |
| 23 | 04.41.182-1 | Кольцо ВЭ-90 | |
| 24 | 04.41.104-2 | Муфта кулачковая | |
| 25 | 04.41.165-1 | Прокладка | |
| 26 | 04.41.151-1 | Кронштейн | |
| 27 | 04.41.224А | Втулка | |
| 28 | Т4.41.003 | Рычаг в сборе | |
| 29 | 04.41.146-1А | Втулка | |
| 30 | А41-24 | Пружина | |
| 31 | ШарикБ13,494-100 | Шарик Б13,494-100 ГОСТ 3722-81 | |
| 32 | Шайба10ОТ65Г096 | Шайба 10ОТ 65Г 096 ГОСТ 6402-70 | |
| 33 | БолтМ10-6gх35.88.016 | Болт М10-6gх35.88.016 ГОСТ 7796-70 | |
| 34 | 04.41.226А | Планка фиксирующая | |
| 35 | БолтМ12-6gх90.88.016 | Болт М12-6gх90.88.016 ГОСТ 7795-70 | |
| 36 | Шайба1265Г096 | Шайба 12 65Г 096 ГОСТ 6402-70 | |
| 37 | 04.41.155-1 | Прокладка | |
| 38 | БолтМ12-6gх30.88.016 | Болт М12-6gх30.88.016 ГОСТ 7796-70 | |
| 39 | 60-40-042 | Кольцо уплотнительное | |
| 40 | Шпонка5х9 | Шпонка 5х9 ГОСТ 24071-80 | |
| 41 | Т4.41.002-1 | Вилка переключения в сборе | |
| 42 | 04.41.137 | Кольцо стопорное | |
| 43 | 04.41.136-2 | Сухарь | |
| 44 | БолтМ12-6gх40.88.016 | Болт М12-6gх40.88.016 ГОСТ 7796-70 | |
| 45 | БолтМ12-6gх65.88.016 | Болт М12-6gх65.88.016 ГОСТ 7795-70 | |
| 46 | П4.41.103А | Прокладка | |
| 47 | БолтМ10-6gх20.88.016 | Болт М10-6gх20.88.016 ГОСТ 7796-70 | |
| 48 | Т4.42.178 | Крышка | |
| 49 | 04.41.162 | Кольцо уплотнительное | |
| 50 | Шайба12.0.1.016 | Шайба 12.0.1.016 ГОСТ 11371-78 | |
| 51 | БолтМ12-6gх180.80.016 | Болт М12-6gх180.80.016 ГОСТ 7798-70 | |
| 52 | Шайба865Г096 | Шайба 8 65Г 096 ГОСТ 6402-70 | |
| 53 | БолтМ8-6gх16.88.016 | Болт М8-6gх16.88.016 ГОСТ 7796-70 | |
| 54 | 04.41.010-2 | Чехол в сборе | |
| 55 | 04.41.133 | Обойма сальника | |
| 56 | 04.41.159 | Кольцо-сальник | |
| 57 | Манжета1.1-45х65-1 | Манжета 1.1-45х65-1 ГОСТ 8752-70 | |
| 58 | КУН-45 | Кольцо упорное наружное | |
| 59 | 04.41.101-1 | Корпус вала отбора мощности |
Содержащиеся в справочниках-каталогах запасные части и детали не предлагаются к продаже, а носят исключительно информационный характер