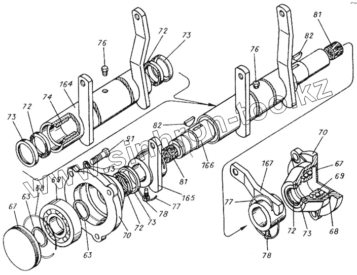
Каталог запасных частей к технике: АЗСМ МСН-10. Кронштейн в сборе с втулками (4)
13
63
63
67
67
68
68
69
69
70
70
72
72
72
72
73
73
73
73
74
76
76
77
77
78
78
81
81
82
82
91
164
165
166
167
| Позиция на иллюстрации | Заводской номер детали | Название детали | |
|---|---|---|---|
| 13 | Шайба12ОТ65Г096 | Шайба 12ОТ 65Г 096 ГОСТ 6402-70 | |
| 63 | Т4.40.133 | Кольцо | |
| 67 | Т4.40.155 | Пробка | |
| 68 | Т4.40.202 | Кольцо запорное | |
| 69 | 1308ГОСТ28428-90 | Подшипник 1308 ГОСТ 28428-90 | |
| 70 | Т4.40.125 | Корпус подшипника | |
| 72 | Т4.40.128 | Сальник | |
| 73 | Т4.40.127 | Обойма сальника | |
| 74 | Т4.40.229А | Втулка | |
| 76 | ПробкаКГ1/8dmА12.016 | Пробка КГ1/8dmА12.016 ОСТ 23.1.117-83 | |
| 77 | Проволока1,6-0-1Ц | Проволока 1,6-0-1Ц ГОСТ 3282-74 | |
| 78 | 36-1702110 | Винт установочным вилок | |
| 81 | Т4.40.123 | Пробка | |
| 82 | Шпонка8х11 | Шпонка 8х11 ГОСТ 24071-80 | |
| 91 | БолтМ12-6gх50.88.016 | Болт М12-6gх50.88.016 ГОСТ 7795-70 | |
| 164 | МТ4.40.078-А | Труба с рычагами | |
| 165 | Т4.40.047А | Рычаг | |
| 166 | Т4.40.124 | Вал | |
| 167 | МТ4.40.099 | Рычаг |
Содержащиеся в справочниках-каталогах запасные части и детали не предлагаются к продаже, а носят исключительно информационный характер