Каталог запасных частей к технике: Автокран КС-4562. Редуктор
1
1
1
1
1
2
2
2
2
2
3
3
3
4
4
4
5
5
5
5
5
5
5
5
5
5
5
6
6
6
7
7
7
7
7
8
8
8
8
8
9
9
9
9
9
10
10
10
11
11
11
11
11
11
11
11
11
11
11
12
12
12
12
12
12
12
12
12
12
13
14
14
14
14
14
15
16
17
18
19
20
20
20
21
22
23
24
25
25
25
26
26
26
27
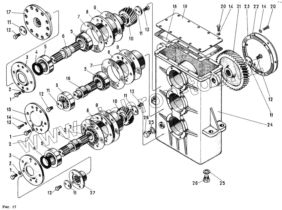
| Позиция на иллюстрации | Заводской номер детали | Название детали | |
|---|---|---|---|
| 1 | 7798.08.35 | Болт | |
| 2 | 6402.65.08 | Шайба | |
| 3 | 4562.103.10.004 | Крышка | |
| 4 | 8752.60.85 | Манжета | |
| 5 | 333.76.10 | Подшипник | |
| 6 | 4571.14.107 | Вал | |
| 7 | 4562.103.10.009 | Прокладка | |
| 8 | 4562.103.10.005 | Стакан | |
| 9 | 4562.103.10.008 | Прокладка | |
| 10 | 4573.15.116 | Шестерня | |
| 11 | 4571.14.112 | Шайба | |
| 12 | 7798.08.35 | Болт | |
| 13 | 7798.06.20 | Болт | |
| 14 | 6402.65.06 | Шайба | |
| 15 | 4562.103.10.103 | Крышка | |
| 16 | 4562.103.10.006 | Вал | |
| 17 | 4562.103.10.013 | Полумуфта | |
| 18 | 4562.103.10.003 | Прокладка | |
| 19 | 4562.103.10.002 | Крышка | |
| 20 | 7798.06.16 | Болт | |
| 21 | 4562.103.10.007 | Колесо зубчатое | |
| 22 | 4562.103.10.011 | Крышка | |
| 23 | 4562.103.10.012 | Прокладка | |
| 24 | 4562.103.10.001 | Корпус | |
| 25 | 23358.18 | Прокладка | |
| 26 | 4571.14.131 | Пробка | |
| 27 | 4571.14.106 | Фланец |
Содержащиеся в справочниках-каталогах запасные части и детали не предлагаются к продаже, а носят исключительно информационный характер