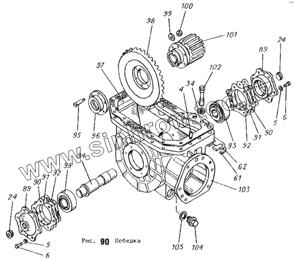
Каталог запасных частей к технике: АТЗ ТТ-4М. Лебедка
4
5
6
24
34
61
62
89
90
91
92
93
94
95
96
97
98
99
100
101
102
103
104
105
| Позиция на иллюстрации | Заводской номер детали | Название детали | |
|---|---|---|---|
| 4 | ДО1-015 | Штифт установочный | |
| 5 | Шайба 12ОТ 65Г 096 ГОСТ 6402-70 | Шайба 12ОТ 65Г 096 ГОСТ 6402-70 | |
| 6 | Болт М12-6gх35.88.016 ГОСТ 7796-70 | Болт М12-6gх35.88.016 ГОСТ 7796-70 | |
| 24 | Т4.54.174 | Заглушка | |
| 34 | Шайба 24Т 65Г 096 ГОСТ 6402-70 | Шайба 24Т 65Г 096 ГОСТ 6402-70 | |
| 61 | МТ4.54.175 | Пластина | |
| 62 | МТ4.54.115 | Пластина | |
| 89 | Т4.54.125А | Крышка | |
| 90 | 60-41-047А | Прокладка регулировочная | |
| 91 | 60-41-054А | Прокладка регулировочная | |
| 92 | 60-41-048-1А | Прокладка | |
| 93 | Подшипник 7610А ТУ 37.006.162-89 | Подшипник 7610А ТУ 37.006.162-89 | |
| 94 | МТ4.54.019 | Вал опорный | |
| 95 | МТ4.54.173 | Болт призонный | |
| 96 | МТ4.54.107 | Стакан | |
| 97 | Т4.54.140А | Прокладка | |
| 98 | 76Т-41-069 | Шестерня коническая ведомая | |
| 99 | 12-18-47 | Шайба стопорная | |
| 100 | Гайка М14х1,5.6Н.6.016 ГОСТ 5915-70 | Гайка М14х1,5.6Н.6.016 ГОСТ 5915-70 | |
| 101 | 76Т-41-010А | Шестерня ведущая цилиндрическая | |
| 102 | МТ4.54.113 | Болт | |
| 103 | МТ4.54.101 | Корпус редуктора лебедки нижний | |
| 104 | 54.38.028-2 | Пробка магнитная | |
| 105 | 54.38.643 | Кольцо уплотняющее |
Содержащиеся в справочниках-каталогах запасные части и детали не предлагаются к продаже, а носят исключительно информационный характер