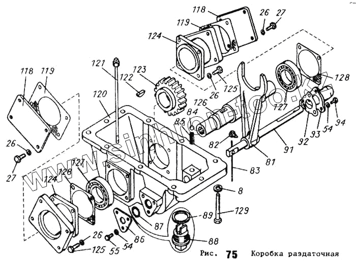
Каталог запасных частей к технике: АТЗ ТТ-4М. Коробка раздаточная
8
26
27
54
55
81
82
83
84
85
86
87
88
89
91
92
93
94
118
119
120
121
122
123
124
125
126
127
128
129
| Позиция на иллюстрации | Заводской номер детали | Название детали | |
|---|---|---|---|
| 8 | Шайба 12ОТ 65Г 096 ГОСТ 6402-70 | Шайба 12ОТ 65Г 096 ГОСТ 6402-70 | |
| 26 | Шайба 10ОТ 65Г 096 ГОСТ 6402-70 | Шайба 10ОТ 65Г 096 ГОСТ 6402-70 | |
| 27 | Болт М10-6gх20.88.016 ГОСТ 7796-70 | Болт М10-6gх20.88.016 ГОСТ 7796-70 | |
| 54 | Шайба 8Т 65Г 096 ГОСТ 6402-70 | Шайба 8Т 65Г 096 ГОСТ 6402-70 | |
| 55 | Болт М8-6gх16.88.016 ГОСТ 7796-70 | Болт М8-6gх16.88.016 ГОСТ 7796-70 | |
| 81 | 60-40-033А | Вилка включения лебедки | |
| 82 | 36.1702110 | Винт установочный | |
| 83 | Проволока 1,6-0-1Ц ГОСТ 3282-74, L=200мм | Проволока 1,6-0-1Ц ГОСТ 3282-74, L=200мм | |
| 84 | Шарик Б13, 494-100 ГОСТ 3722-81 | Шарик Б13, 494-100 ГОСТ 3722-81 | |
| 85 | А39-233А | Пружина фиксатора | |
| 86 | МТ4.42.127 | Крышка | |
| 87 | Кольцо 020-025-30-2-2 ГОСТ 18829-73 | Кольцо 020-025-30-2-2 ГОСТ 18829-73 | |
| 88 | 54.38.028-2 | Пробка магнитная | |
| 89 | 54.38.643 | Кольцо уплотняющее | |
| 91 | МТ4.42.151 | Валик вилки включения лебедки | |
| 92 | МТ4.42.128 | Прокладка | |
| 93 | Т4.42.139 | Колпачок | |
| 94 | Болт М8-6gх20.88.016 ГОСТ 7796-70 | Болт М8-6gх20.88.016 ГОСТ 7796-70 | |
| 118 | Т4.42.178 | Крышка | |
| 119 | П4.41.103А | Прокладка | |
| 120 | МТ4.42.137 | Поддон | |
| 121 | Т4.42.020 | Щуп в сборе | |
| 122 | Шпонка 8х11 ГОСТ 24071-80 | Шпонка 8х11 ГОСТ 24071-80 | |
| 123 | Т4.42.138-3 | Шестерня привода насоса | |
| 124 | Т4.42.176 | Кронштейн насоса | |
| 125 | Болт М10-6gх25.88.016 ГОСТ 7796-70 | Болт М10-6gх25.88.016 ГОСТ 7796-70 | |
| 126 | Т4.42.177-01 | Вал привода насоса | |
| 127 | Подшипник 209К5 ГОСТ 8338-75 | Подшипник 209К5 ГОСТ 8338-75 | |
| 128 | Т4.42.179А | Прокладка | |
| 129 | Болт М12-6gх130.88.016 ГОСТ 7795-70 | Болт М12-6gх130.88.016 ГОСТ 7795-70 |
Содержащиеся в справочниках-каталогах запасные части и детали не предлагаются к продаже, а носят исключительно информационный характер