Каталог запасных частей к технике: Амкодор-342 (ТО-28). Вал карданный
1
2
3
3
4
5
6
7
8
9
10
11
12
13
14
15
16
17
18
19
20
20
21
21
22
22
23
23
24
25
26
27
28
29
30
31
32
32
33
33
34
35
36
37
38
39
40
41
42
43
44
45
46
47
48
49
50
51
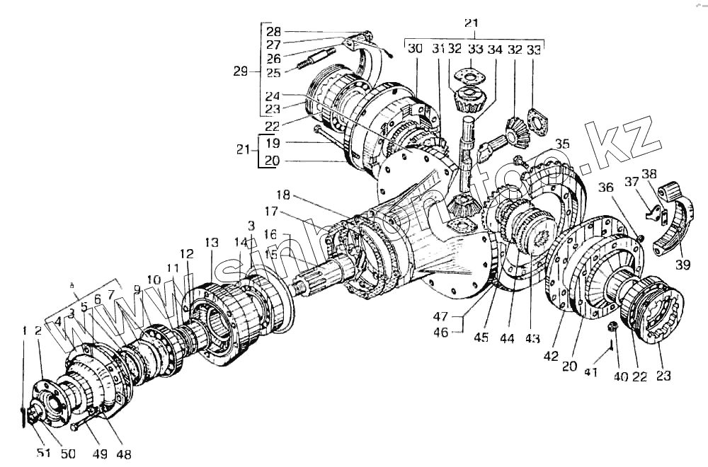
| Позиция на иллюстрации | Заводской номер детали | Название детали | |
|---|---|---|---|
| 1 | 6,3х50.397 | Шплинт | |
| 2 | ТО-33.05.14.201 | Фланец ведущей шестерни | |
| 3 | 165-170-36.9833/18829 | Кольцо | |
| 4 | 151.72.221 | Крышка корпуса главной передачи | |
| 5 | 151.37.123-1 | Кольцо | |
| 6 | 125.37.124 | Кольцо проставочное | |
| 7 | 1.1-80х105.8752 | Манжета | |
| 8 | 151.72.015 | Крышка корпуса главной передачи | |
| 9 | 731.3А.27365 | Подшипник | |
| 10 | 125.72.124 | Прокладка | |
| 11 | 125.72.125 | Прокладка | |
| 12 | 125.72.122-Д | Кольцо распорное | |
| 13 | 125.72.110 | Стакан подшипников | |
| 14 | 7614А.27365 | Подшипник | |
| 15 | ТО-33.05.15.202 | Шестерня ведущая | |
| 16 | ТО-33.05.15.202-01 | Шестерня ведущая | |
| 17 | 125.72.120 | Прокладка (наиб. кол-во) | |
| 18 | 125.72.121 | Прокладка (наиб. кол-во) | |
| 19 | 125.72.132 | Болт дифференциала | |
| 20 | 15172.162-16 | Фланец коробки дифференциала | |
| 21 | ТО-33.05.14.210-1 | Дифференциал главной передачи | |
| 22 | 7517А.333 | Подшипник | |
| 23 | 125.72.136 | Гайка регулировочная | |
| 24 | 125.72.102 | Корпус главной передачи | |
| 25 | 125.72.137 | Шпилька | |
| 26 | 125.72.105 | Крышка подшипника дифференциала | |
| 27 | Ах32.397 | Шплинт | |
| 28 | М20.5932 | Гайка | |
| 29 | 125.72.016 | Корпус главной передачи | |
| 30 | 125.72.107-В | Коробка дифференциала правая | |
| 31 | 151.72.216-2 | Муфта полуоси | |
| 32 | 151.72.020-1 | Сателлит вилкой | |
| 33 | 151.72.020-1 | Сателлит вилкой | |
| 34 | 125.72.155 | Палец дифференциала | |
| 35 | ТО-33.05.14.205 | Болт стяжной | |
| 36 | М14.5915 | Гайка | |
| 37 | 125.72.147 | Шайба замковая | |
| 38 | 12572.146 | Шайба- стопорная | |
| 39 | М8х16.7796 | Болт | |
| 40 | М14.5918 | Гайка | |
| 41 | 3.2х20.397 | Шплинт | |
| 42 | ТО-33.05.14.211 | Коробка дифференциала левая | |
| 43 | 151.72.212-А | Диск трения ведущий | |
| 44 | 151.72.211-1 | Диск трения | |
| 45 | 151.72.218 | Диск т рения центрующий | |
| 46 | ТО-33.05.15.203 | Шестерня ведомая | |
| 47 | ТО-33.05.15.203-01 | Шестерня ведомая | |
| 48 | 16.44658 | Шайба | |
| 49 | М12х55.7795 | Болт | |
| 50 | 151.72.227А | Шайба | |
| 51 | 151.72.226 | Гайка специальная |
Содержащиеся в справочниках-каталогах запасные части и детали не предлагаются к продаже, а носят исключительно информационный характер