Каталог запасных частей к технике: Амкодор-342 (ТО-28). Мост ведущий
1
2
3
3
3
4
4
5
5
6
6
7
8
8
10
11
11
12
12
13
13
14
15
16
17
18
19
20
21
22
23
24
25
26
27
28
29
30
31
32
33
34
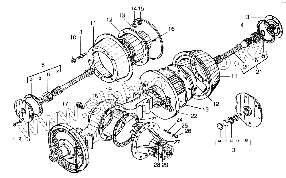
| Позиция на иллюстрации | Заводской номер детали | Название детали | |
|---|---|---|---|
| 1 | М10х30.7796 | Болт | |
| 2 | 10.6402 | Шайба | |
| 3 | 150.39.027 | Крышка | |
| 4 | 150.39.119-1 | Прокладка | |
| 5 | 2860.13942 | Кольцо | |
| 6 | 150.39.110-3 | Шестерня солнечная | |
| 7 | ТО-33.05.14.401 | Вал | |
| 8 | ТО-33.05.14.400 | Вал | |
| 9 | 125.39.131-1 | Гайка колеса | |
| 10 | ТО-33.05.15.303 | Болт ступицы | |
| 11 | 151.38.114-2 | Барабан тормозной | |
| 12 | ТО-33.05.15.300 | Редуктор колесный | |
| 13 | 125.38.106 | Лента уплотнительная | |
| 14 | 22.6402 | Шайба | |
| 15 | 125.39.135 | Гайка | |
| 16 | М8х12.7796 | Болт | |
| 17 | ПММ-396 | Пробка в сборе | |
| 18 | К7-39 | Кольцо уплотняющее | |
| 19 | 125.72.019 | Сапун | |
| 20 | 151.39.104-3 | Вал передний левый | |
| 21 | 151.39.020-3А | Вал передний левый | |
| 22 | ТО-33.05.15.100 | Картер с цапфами | |
| 23 | 150.38.108-2 | Прокладка | |
| 24 | М14х1,5.22034 | Шпилька | |
| 25 | 14.6402 | Шайба | |
| 26 | М14х1.5.5915 | Гайка | |
| 27 | ТО-33.05.15.200 | Передача главная | |
| 28 | 151.72.254 | Болт | |
| 29 | М12.5915 | Гайка | |
| 30 | 150.39.105-3 | Крышка | |
| 31 | 150.57.182-1 | Экран | |
| 32 | 150.57.196-1 | Кольцо | |
| 33 | 150.57.181-1 | Стекло | |
| 34 | 150.57.183 | Гайка |
Содержащиеся в справочниках-каталогах запасные части и детали не предлагаются к продаже, а носят исключительно информационный характер