Каталог запасных частей к технике: Амкодор-342 (ТО-28). Гидросистема ГМП
1
1
1
1
2
2
2
2
3
4
5
6
7
8
9
10
11
12
13
14
15
16
17
18
18
19
20
21
22
23
24
25
26
27
28
29
30
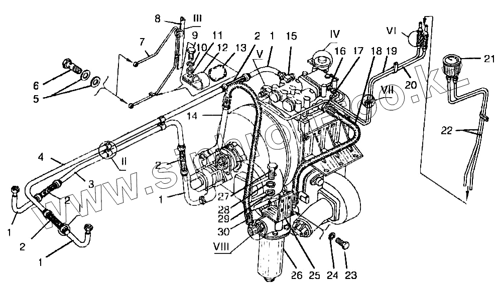
| Позиция на иллюстрации | Заводской номер детали | Название детали | |
|---|---|---|---|
| 1 | ТО-18А.07.00.170 | Трубопровод | |
| 2 | 32-42-16.10362 | Рукав (L=200) | |
| 3 | ТО-18А.07.00.251 | Труба | |
| 4 | ТО-18А.07.00.131 | Труба | |
| 5 | ТМ-59.1300-06 | Прокладка | |
| 6 | ТМ-59М.10.30.002 | Болт поворотный | |
| 7 | ТО-18А.07.00.600 | Маслоуказатель | |
| 8 | ТО-18А.07.00.001 | Козырек | |
| 9 | М6х16.7798 | Болт | |
| 10 | 6.6402 | Шайба | |
| 11 | М6.5915 | Гайка | |
| 12 | ТО-18А.11.00.009 | Хомут | |
| 13 | 500-1104540 | Втулка | |
| 14 | ТО-18А.07.00.120 | Трубопровод | |
| 15 | ТО-18А.07.00.002 | Тройник | |
| 16 | ТО-18.07.00.004 | Штуцер ввертный | |
| 17 | ТО-18.08.00.004 | Штуцер | |
| 18 | РВД 16х550-73 | Рукав | |
| 18 | РВД 16х550-Т | Рукав | |
| 19 | ТО-18А.07.00.100-02 | Трубопровод | |
| 20 | ТО-18А.07.00.100-01 | Трубопровод | |
| 21 | 11.02.38.30.1701 | Манометр | |
| 22 | ТО-18А.18.00.110 | Трубопровод | |
| 23 | М10х20.7796 | Болт | |
| 24 | 10.6402 | Шайба | |
| 25 | ТО-18.06.01.001 | Кронштейн | |
| 26 | 1.1.32-25/16 | Фильтр | |
| 27 | М12х25.7796 | Болт | |
| 28 | 12.6402 | Шайба | |
| 29 | 12.11371 | Шайба | |
| 30 | РЕД20х850УЭ | Рукав |
Содержащиеся в справочниках-каталогах запасные части и детали не предлагаются к продаже, а носят исключительно информационный характер