Каталог запасных частей к технике: Амкодор-327 (ТО-18Д). Гидросистема ГМП
1
1
2
3
4
4
5
6
7
7
8
9
10
11
12
13
14
15
16
17
18
19
20
21
22
23
24
25
26
27
28
29
30
31
32
33
34
35
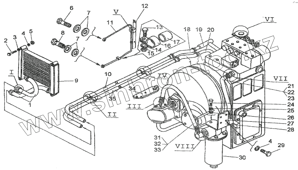
| Позиция на иллюстрации | Заводской номер детали | Название детали | |
|---|---|---|---|
| ТО-18Д.07.00.000 | ТО-18Д.07.00.000 | Гидросистема ГМП | |
| 1 | 300+/-2.6.10382 | Рукав | |
| 2 | М10х120.7796 | Болт | |
| 3 | 10х2.11371 | Шайба | |
| 4 | 10.6402 | Шайба | |
| 5 | М10.5915 | Гайка | |
| 6 | ТМ-59М.10.30.002-01 | Болт поворотный | |
| 7 | ТМ-59.1300.06 | Прокладка | |
| 8 | ТМ-59М.10.30.002 | Болт поворотный | |
| 9 | 180А.10.13.010 | Радиатор масляный | |
| 10 | ТО-18Д.07.00.020 | Труба | |
| 11 | ТО-18А.07.00.600 | Маслоуказатель | |
| 12 | ТО-18А.07.00.001 | Козырек | |
| 13 | М6х16.7798 | Болт | |
| 14 | 6.6402 | Шайба | |
| 15 | М6.5915 | Гайка | |
| 16 | ТО-18А.11.00.009 | Хомут | |
| 17 | 500-1104540 | Втулка | |
| 18 | 450+/-3.10362 | Рукав | |
| 19 | ТО-28.07.03.040 | Трубопровод | |
| 20 | ТО-18Д.07.00.030 | Трубопровод | |
| 21 | РВД16х550УМ27х1,5 | Рукав | |
| 22 | РВД16х550УЭМ27х1,5 | Рукав | |
| 23 | РВД16х550ТМ27х1,5 | Рукав | |
| 24 | М12х25.7796 | Болт | |
| 25 | 12.6402 | Шайба | |
| 26 | 12х2.11371 | Шайба | |
| 27 | ТО-25.44.00.220 | Переходник | |
| 28 | ТО-18.06.01.001 | Кронштейн | |
| 29 | М10х20.7796 | Болт | |
| 30 | 1.1.32-25/16 | Фильтр | |
| 31 | РВД20х850У01 | Рукав | |
| 32 | РВД20х850УЭ02 | Рукав | |
| 33 | РВД20х850Т02 | Рукав | |
| 34 | ТО-18А.07.00.200 | Экран | |
| 35 | ТО-18Д.07.00.020-01 | Труба |
Содержащиеся в справочниках-каталогах запасные части и детали не предлагаются к продаже, а носят исключительно информационный характер