Каталог запасных частей к технике: МТЗ-923. Гидроагрегаты и арматура
1
2
3
3
4
5
5
6
6
6
6
6
7
8
9
10
11
11
11
12
13
14
15
16
17
18
19
20
21
22
23
24
25
26
27
28
29
30
31
32
33
33
33
34
35
35
35
36
37
38
39
40
41
42
43
44
45
46
47
48
49
50
51
52
53
54
55
56
57
58
59
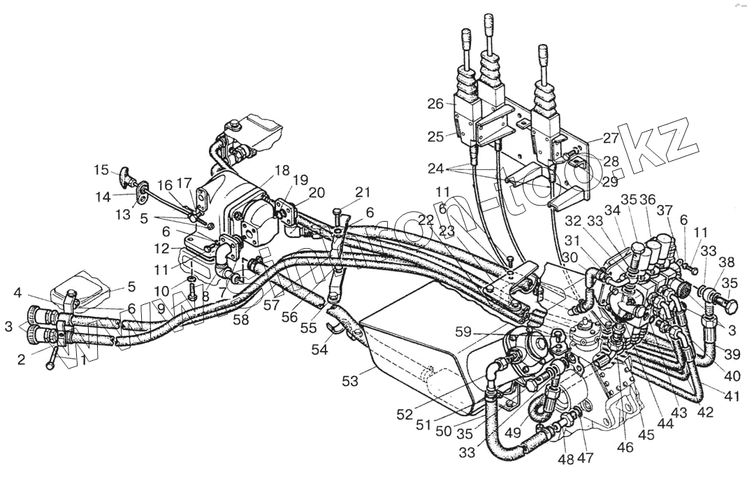
| Позиция на иллюстрации | Заводской номер детали | Название детали | |
|---|---|---|---|
| 1 | М8х45 | Болт | |
| 2 | 40-4607029-А | Планка | |
| 3 | М036.50Б.10 | Корпус левый | |
| 4 | Н50-4607137 | Кронштейн | |
| 5 | М8 | Гайка | |
| 6 | ШП8 | Шайба | |
| 7 | 035-040-30-2-2 | Кольцо | |
| 8 | 822-4607020 | Патрубок | |
| 9 | М14х1,5х45 | Болт | |
| 10 | ШП14 | Шайба | |
| 11 | М8х25 | Болт | |
| 12 | 50-4608049 | Прокладка | |
| 13 | 70-3723042-01 | Втулка | |
| 14 | 822-4604012 | Кронштейн | |
| 15 | 822-4604050 | Тяга | |
| 16 | 3,2х18 | Шплинт | |
| 17 | 70-1108317 | Бонка | |
| 18 | 822-4604010 | Привод насоса | |
| 19 | 021-025-25-2-2 | Кольцо | |
| 20 | 822-4607040 | Патрубок | |
| 21 | М8х35 | Болт | |
| 22 | 923-4607070 | Кронштейн | |
| 23 | 923-4607011 | Пластина | |
| 24 | 208117 | Трос с адаптером 292957-001 | |
| 25 | 207194 | Комплект крепления рукоятки | |
| 26 | 206301 | Рукоятка | |
| 27 | 923-4607250 | Кронштейн | |
| 28 | ШП10 | Шайба | |
| 29 | М10х25 | Болт | |
| 30 | 822-4607011 | Шланг | |
| 31 | 16...25 | Хомут «Norma» | |
| 32 | 822-4607060 | Труба | |
| 33 | 40-4607033-А | Шайба | |
| 34 | 923-4607030 | Кронштейн | |
| 35 | 40-4607037 | Болт | |
| 36 | РП70-923 | Распределитель | |
| 37 | ШП8 | Шайба | |
| 38 | 952-4607080 | Штуцер | |
| 39 | П80-4607120-01 | Рукав | |
| 40 | 680-4607140-07 | Рукав | |
| 41 | 680-4607140-08 | Рукав | |
| 42 | 70-1405089 | Штуцер | |
| 43 | 017-022-30-2-2 | Кольцо | |
| 44 | 018-021-19-1-4 | Кольцо | |
| 45 | РП70-092 | Штуцер | |
| 46 | 021-024-19-2-2 | Кольцо | |
| 47 | 027-032-30-1-4 | Кольцо | |
| 48 | С80-4607034 | Штуцер | |
| 49 | 952-4607140-02 | Рукав | |
| 50 | 822-4607012 | Шланг | |
| 51 | 25...40 | Хомут «Norma» | |
| 52 | 680-4607510 | Патрубок | |
| 53 | 923-4608200 | Бак | |
| 54 | 923-4607013 | Кронштейн | |
| 55 | 923-4607014 | Пластина | |
| 56 | Б1021-4607044 | Втулка | |
| 57 | 923-4607015 | Кронштейн | |
| 58 | 822-4607012-01 | Шланг | |
| 59 | М12х25 | Болт |
Содержащиеся в справочниках-каталогах запасные части и детали не предлагаются к продаже, а носят исключительно информационный характер