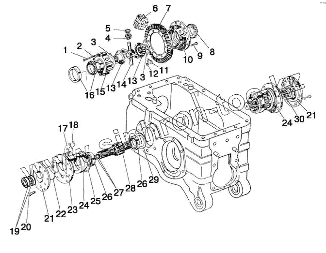
Каталог запасных частей к технике: МТЗ-570. Дифференциал. Стакан подшипников
85-2403020
85-2403015
70-2407060
70-2406060-04
80М-2407060
70-2407060-01
70-2407060-05
80М-2407060-01
1
2
3
3
4
5
6
7
7
8
9
10
11
12
13
13
14
15
16
17
18
19
20
20
21
21
21
22
22
23
23
24
24
24
25
26
26
27
28
28
28
29
30
30
30
| Позиция на иллюстрации | Заводской номер детали | Название детали | |
|---|---|---|---|
| 50-2403014 | 50-2403014 | Комплект шестерен | |
| 85-2403020 | 85-2403020 | Дифференциал | |
| 85-2403015 | 85-2403015 | Корпус дифференциала в сборе | |
| 70-2407060 | 70-2407060 | Стакан левый в сборе | |
| 70-2406060-04 | 70-2406060-04 | Стакан левый | |
| 80М-2407060 | 80М-2407060 | Стакан левый | |
| 70-2407060-01 | 70-2407060-01 | Стакан правый в сборе | |
| 70-2407060-05 | 70-2407060-05 | Стакан правый | |
| 80М-2407060-01 | 80М-2407060-01 | Стакан правый | |
| 1 | 12ОТ | Шайба ОСТ 37.001.115-75 | |
| 2 | 50-2403034-А | Болт | |
| 3 | 50-2403049-Б | Шайба опорная | |
| 4 | 85-2403055-01 | Сателлит со втулкой | |
| 5 | 85-2403025 | Шайба опорная | |
| 6 | 50-1701105-Б | Шестерня главной передачи (в запасные части поставляется только в комплекте 50-2403014) | |
| 7 | 50-2403021-Б | Шестерня ведомая главной передачи (в запасные части поставляется только в комплекте 50-2403014-А) | |
| 7 | 50-2403021-Б-01 | Шестерня ведомая | |
| 8 | 7515А | Подшипник | |
| 9 | 50-1702092 | Болт призонный М12х42 | |
| 10 | 85-2403018 | Корпус | |
| 11 | 50-2403023 | Пластина стопорная | |
| 12 | М12-6Н.6.019 | Гайка | |
| 13 | 50-2403048 | Шестерня полуосевая | |
| 14 | 50-2403062-А2 | Крестовина | |
| 15 | 85-2403019 | Крышка | |
| 16 | 7215А | Подшипник | |
| 17 | 50-2407056 | Прокладка (0,5 мм) | |
| 18 | 50-2407057 | Прокладка (0,2 мм) | |
| 19 | КФА-50x70 | Манжета | |
| 20 | M12-6gx25.88.35.019 | Болт | |
| 20 | 80М-2407041 | Болт | |
| 21 | 85-2407059 | Крышка стакана | |
| 21 | 50-2407050-А-01 | Крышка стакана | |
| 22 | ЦС110-1414045-4 | Кольцо | |
| 22 | 104-110-40-1-4 | Кольцо | |
| 23 | 50-1601352 | Штифт | |
| 23 | 80М-2407039 | Штифт | |
| 24 | 50x-2407042 | Стакан | |
| 24 | 50М-2407042-01 | Стакан подшипников | |
| 24 | 50М-2407042 | Стакан подшипников | |
| 25 | 160-165-36-1-4 | Кольцо | |
| 26 | 6-42212КМ | Подшипник | |
| 27 | 035-040-30-1-4 | Кольцо | |
| 28 | 70-2407053 | Шестерня ведущая (левая) | |
| 28 | 70-2407053-04 | Шестерня | |
| 28 | 80М-2407053 | Шестерня левая | |
| 29 | 85-2407043 | Кольцо | |
| 30 | 70-2407053-01 | Шестерня ведущая (правая) | |
| 30 | 70-2407053-05 | Шестерня | |
| 30 | 80М-2407053-01 | Шестерня правая |
Содержащиеся в справочниках-каталогах запасные части и детали не предлагаются к продаже, а носят исключительно информационный характер