Каталог запасных частей к технике: МТЗ-310, 320, 321. Тормоза. Управление тормозами
1
2
3
6
6
7
7
8
9
10
10
11
11
11
11
12
13
14
14
15
15
16
17
18
19
20
20
20
20
21
21
21
21
22
22
22
22
23
24
25
26
27
28
29
30
31
32
33
34
35
35
35
36
36
37
37
38
39
40
40
41
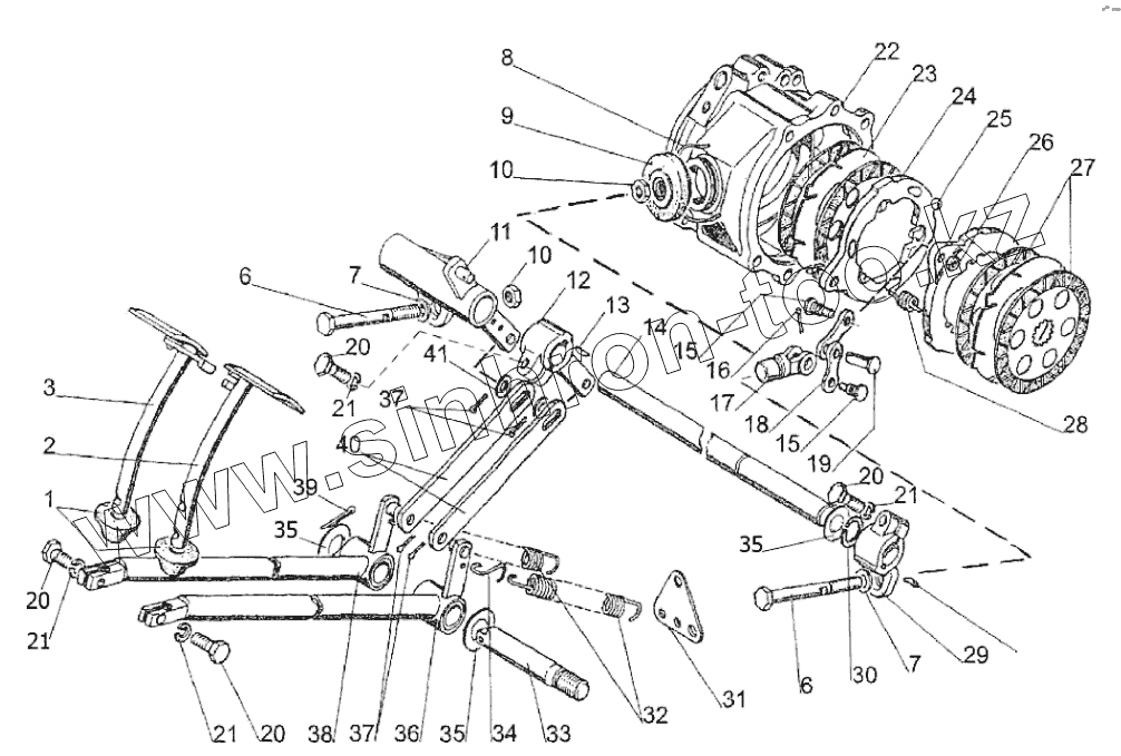
| Позиция на иллюстрации | Заводской номер детали | Название детали | |
|---|---|---|---|
| 220-3502030 | 220-3502030 | Диск нажимной | |
| 1 | 80-3503158-А | Чехол | |
| 2 | 322-3503060 | Педаль левая | |
| 3 | 322-3503050 | Педаль правая | |
| 6 | 220-3503016 | Болт | |
| 7 | 70-3503018 | Шайба | |
| 8 | 2,0-О-С | Проволока | |
| 9 | 50-3003019-А | Чехол | |
| 10 | М10x1,25-61-1.05.35.019 | Гайка | |
| 11 | 220-3503170 | Рычаг | |
| 11 | 220-3503070 | Рычаг | |
| 11 | 220-3503170-01 | Рычаг | |
| 11 | 220-3503070-01 | Рычаг | |
| 12 | 220-3503075 | Рычаг | |
| 13 | 6x10 | Шпонка | |
| 14 | 220-3503111 | Валик | |
| 14 | 220-3503011 | Валик | |
| 15 | 220-3502034 | Палец | |
| 16 | 4x25.019 | Шплинт | |
| 17 | 220-3502036 | Вилка | |
| 18 | 220-3502033 | Тяга | |
| 19 | 12x32 | Палец | |
| 20 | М12-6gх35.88.35.019 | Болт | |
| 21 | Шайба12.ОТ | Шайба | |
| 22 | 320-3502011 | Корпус тормоза | |
| 22 | 320-3502011-03 | Корпус тормоза | |
| 22 | 320-3502011-02 | Корпус тормоза | |
| 22 | 320-3502011-01 | Корпус тормоза | |
| 23 | 220-3502014 | Диск промежуточный | |
| 24 | 220-3502031 | Диск нажимной | |
| 25 | 15,081-100 | Шарик | |
| 26 | М8-6Н.6.019 | Гайка | |
| 27 | 320-3502040 | Диск ведущий | |
| 28 | 220-3502032 | Пружина | |
| 29 | 220-3503080 | Рычаг | |
| 30 | С25 | Кольцо | |
| 31 | 220-3503014 | Пластина | |
| 32 | 50-1605152 | Пружина | |
| 33 | 220-3503013 | Ось | |
| 34 | 70-3514094 | Крюк | |
| 35 | 50-3503071 | Шайба | |
| 36 | 220-3503030-01 | Рычаг левый | |
| 36 | 220-3503030 | Рычаг левый | |
| 37 | 4x22.019 | Шплинт | |
| 38 | 220-3503040 | Рычаг правый | |
| 39 | 5x36.019 | Шплинт | |
| 40 | 220-3503112 | Пластина | |
| 40 | 220-3503012 | Пластина | |
| 41 | С12.01.019 | Шайба |
Содержащиеся в справочниках-каталогах запасные части и детали не предлагаются к продаже, а носят исключительно информационный характер