Каталог запасных частей к технике: МТЗ-1523. Вал пониженных передач и заднего хода
1
2
3
3
4
5
6
7
8
9
10
11
12
13
14
15
16
17
18
19
20
21
22
22
23
23
24
25
26
27
28
28
29
29
30
31
32
33
34
35
36
37
38
39
40
40
41
42
43
44
45
46
47
48
49
50
51
52
53
54
55
56
57
58
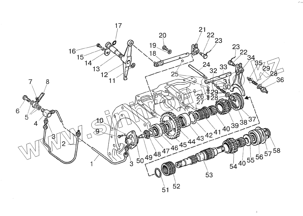
| Позиция на иллюстрации | Заводской номер детали | Название детали | |
|---|---|---|---|
| 1 | 80-1701420 | Трубка | |
| 2 | 80-1701430 | Трубка | |
| 3 | 80-1701549 | Штуцер | |
| 4 | 80-1701057 | Штуцер | |
| 5 | Д18-055-А | Шайба | |
| 6 | Д18-051 | Болт | |
| 7 | ТОRRО12-20/9-С6W | Хомут «Норма» | |
| 8 | 1222-1702130-01 | Маслопровод | |
| 9 | М8х20 | Болт | |
| 10 | ШП8 | Шайба | |
| 11 | В25 | Кольцо | |
| 12 | 85-1702041 | Коромысло | |
| 13 | 85-1702042 | Ось | |
| 14 | 85-1702043 | Пластина | |
| 15 | ШП10 | Шайба | |
| 16 | М10х20 | Болт | |
| 17 | 026-030-25-2-4 | Кольцо | |
| 18 | 85-1702050 | Поводок | |
| 19 | 85-1702051 | Шайба | |
| 20 | М12х25 | Болт | |
| 21 | 85-1702045 | Поводок | |
| 22 | 80-1702108 | Болт | |
| 23 | 1,6-0-С | Проволока | |
| 24 | 85-1702046 | Палец | |
| 25 | 10,0-60 | Шарик ГОСТ 3722-81 | |
| 26 | 80-1704039 | Направляющая | |
| 27 | 50-1702148-А | Пружина фиксатора | |
| 28 | 50-1702048 | Прокладка | |
| 29 | 12-23-668-А | Пружина | |
| 30 | 85-1702305 | Штифт | |
| 31 | 12,7-60 | Шарик | |
| 32 | 85-1702301 | Ось | |
| 33 | 1522-1702035 | Поводок | |
| 34 | 1222-1702027 | Вилка | |
| 35 | 1522-1702306 | Штифт | |
| 36 | ВК12-3 | Выключатель | |
| 37 | 112-1701343 | Муфта | |
| 38 | ВК12-4 | Выключатель блокировки промежуточного реле | |
| 39 | 1222-1701351 | Шестерня | |
| 40 | 664910Е | Подшипник | |
| 41 | 80-1701346 | Втулка | |
| 42 | 2В70 | Кольцо | |
| 43 | 1222-1701344 | Втулка | |
| 44 | 1520-1701340 | Шестерня | |
| 45 | 80-1701306 | Шайба | |
| 46 | 12507КМ | Подшипник | |
| 47 | 80-1701305 | Шайба | |
| 48 | 52-2308097 | Гайка | |
| 49 | 80-1701053 | Дроссель | |
| 50 | 80-1701310 | Стакан со штуцером и трубкой в сборе | |
| 51 | 54-31-472 | Кольцо пружинное | |
| 52 | 75-1701352 | Втулка | |
| 53 | 75-1701335 | Вал | |
| 54 | 1222-1701361 | Шестерня | |
| 55 | 80-1701339 | Втулка | |
| 56 | 692309КМ | Подшипник | |
| 57 | 80-1701396 | Кольцо | |
| 58 | 80-1701045 | Гайка |
Содержащиеся в справочниках-каталогах запасные части и детали не предлагаются к продаже, а носят исключительно информационный характер