Каталог запасных частей к технике: МТЗ-1523. Сцепление
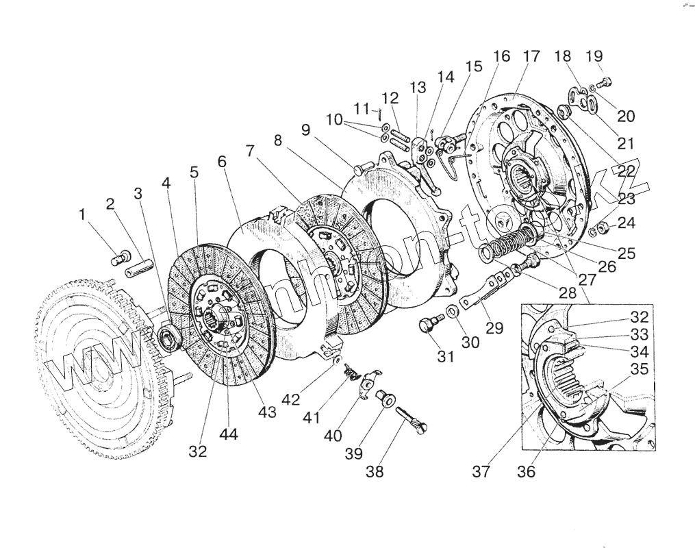
1
2
3
4
5
6
7
8
9
10
11
12
13
14
15
16
17
18
19
20
21
22
23
24
25
26
27
28
29
30
31
32
32
33
34
35
36
37
38
39
40
41
42
43
44
| Позиция на иллюстрации | Заводской номер детали | Название детали | |
|---|---|---|---|
| 85-1601125 | 85-1601125 | Диск опорный с заклепкой и ступицей в сборе | |
| 85-1601120-Б | 85-1601120-Б | Диск опорный | |
| 1522-1601095 | 1522-1601095 | Рычаг отжимной | |
| 1520-1601085 | 1520-1601085 | Диск средний в сборе | |
| 1522-1601090 | 1522-1601090 | Диск сцепления | |
| 1 | 142-1601316 | Сухарь | |
| 2 | 70-1601074 | Втулка | |
| 3 | 180205К1С17 | Подшипник | |
| 4 | 70-1601138-01 | Накладка фрикционная | |
| 5 | 2-4х8-32 | Заклепка | |
| 6 | 1520-1601092 | Диск средний | |
| 7 | 85-1601130-01 | Диск ведомый (с безасбестовыми накладками) | |
| 8 | 85-1601093-Б | Диск нажимной | |
| 9 | 1520-1601123 | Упор | |
| 10 | 85-1601108 | Шайба | |
| 11 | 3,2х18 | Шплинт | |
| 12 | 85-1601096 | Палец | |
| 13 | 85-1601094 | Рычаг отжимной | |
| 14 | 2х15,8 | Ролик | |
| 15 | 85-1601097 | Вилка | |
| 16 | 85-1601083 | Пружина | |
| 17 | 85-1601122-Б | Диск опорный | |
| 18 | Шч8 | Шайба | |
| 19 | М8х16 | Болт | |
| 20 | Шп8 | Шайба | |
| 21 | 85-1601086 | Шайба стопорная | |
| 22 | 85-1601109-А | Гайка регулировочная | |
| 23 | Шп12 | Шайба | |
| 24 | М12х1,25 | Гайка | |
| 25 | 85-1601072-Б | Стакан | |
| 26 | 77.55.121-1 | Пружина | |
| 27 | 85-1601115 | Пружина | |
| 28 | 85-1601118-Б | Шайба изолирующая | |
| 29 | 85-1601124 | Пластина | |
| 30 | 85-1601121 | Шайба | |
| 31 | 85-1601126 | Болт | |
| 32 | 8х12 | Заклепка | |
| 33 | 70-1601051 | Ступица (входит в дет.70-1601125) | |
| 34 | 70-1601091 | Демпфер | |
| 35 | 70-1601062 | Шайба | |
| 36 | 6х30 | Штифт | |
| 37 | 70-1601053 | Втулка | |
| 38 | 142-1601306 | Ось отжимного рычага | |
| 39 | 142-1601088 | Втулка | |
| 40 | 142-1601087-Б | Рычаг отжимной | |
| 41 | 142-1601314-Б | Пружина | |
| 42 | 142-1601089 | Шайба стопорная | |
| 43 | 50-1601142-А | Ступица | |
| 44 | 70-1601071 | Демпфер |
Содержащиеся в справочниках-каталогах запасные части и детали не предлагаются к продаже, а носят исключительно информационный характер