Каталог запасных частей к технике: МТЗ-1523. Гидроагрегаты и арматура
1
1
1
1
2
3
4
5
5
5
5
6
7
8
9
10
11
12
12
13
13
13
14
15
16
17
18
18
19
20
21
22
23
24
25
26
27
28
29
30
31
32
33
33
34
35
36
37
38
39
40
41
42
43
43
43
43
43
43
44
45
46
46
46
46
47
47
47
48
49
49
49
50
51
52
53
54
55
56
57
58
59
60
61
62
63
64
65
66
67
68
69
70
71
72
73
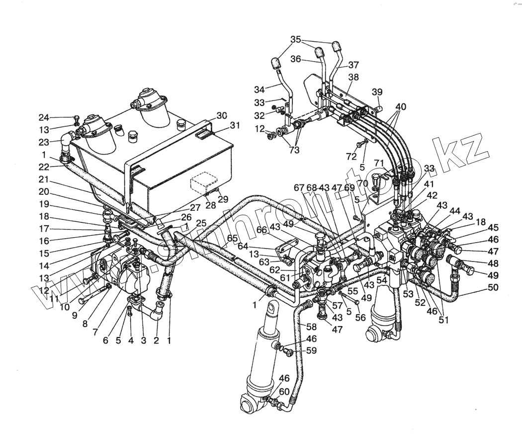
| Позиция на иллюстрации | Заводской номер детали | Название детали | |
|---|---|---|---|
| 1 | «Nоrmа»25...40 | Хомут | |
| 2 | 1522-4607090 | Патрубок | |
| 3 | 021-025-25-1-4 | Кольцо | |
| 4 | М8х25 | Болт | |
| 5 | ШП8 | Шайба | |
| 6 | 035-040-30-1-4 | Кольцо | |
| 7 | 100-4617110-01 | Привод насоса | |
| 8 | ШП12 | Шайба | |
| 9 | М12х150 | Болт | |
| 10 | 1522-4607020 | Патрубок | |
| 11 | М12х30 | Болт | |
| 12 | М10 | Гайка | |
| 13 | ШП10 | Шайба | |
| 14 | КГ1/4 | Пробка | |
| 15 | М16х50 | Болт | |
| 16 | ШП16 | Шайба | |
| 17 | 1522-4607070 | Болт | |
| 18 | «Nоrmа»16...25 | Хомут | |
| 19 | С80-4607380 | Труба | |
| 20 | 40-4607038А | Шайба | |
| 21 | 1522-4608210 | Бак | |
| 22 | 1522-4607062-01 | Шланг | |
| 23 | 680-4607510 | Патрубок | |
| 24 | М10х20 | Болт | |
| 25 | 1522-4607062 | Шланг | |
| 26 | 1522-4608237 | Кронштейн | |
| 27 | 1522-4608234 | Прокладка | |
| 28 | 1522-4608238 | Кронштейн | |
| 29 | М16х32 | Болт | |
| 30 | 1522-4608230 | Стяжка | |
| 31 | Пр-43-02 | Уплотнитель | |
| 32 | 1522-4607017 | Палец | |
| 33 | 3,2х18 | Шплинт | |
| 34 | 1522-4607230-02 | Рычаг | |
| 35 | А13.11.000 | Рукоятка | |
| 36 | 1522-4607230 | Рычаг | |
| 37 | 1522-4607230-01 | Рычаг | |
| 38 | 1522-4607250 | Кронштейн | |
| 39 | 1522-4607252 | Втулка | |
| 40 | «Моrsе»L-1350 | Трос | |
| 41 | 1522-4607016 | Вилка | |
| 42 | С80-4607088 | Палец | |
| 43 | В50-3522023 | Прокладка | |
| 44 | 1522-4607018 | Плита | |
| 45 | 1522-4607050 | Труба | |
| 46 | 017-022-30-2-2 | Кольцо | |
| 47 | 1522-4607011 | Болт | |
| 48 | 1522-4607080 | Штуцер | |
| 49 | 1522-4607012 | Болт | |
| 50 | П80-4607120 | Рукав | |
| 51 | М036.50Б.10 | Корпус левый | |
| 52 | 1522-4607019 | Штуцер | |
| 53 | 024-028-25-2-2 | Кольцо | |
| 54 | 528123007 | Распределитель "Бош" | |
| 55 | 680-4607140-06 | Рукав высокого давления | |
| 56 | М8х80 | Болт | |
| 57 | 1522-4607078 | Угольник | |
| 58 | 680-46071740-13 | Рукав | |
| 59 | Н036.77.000 | Сапун | |
| 60 | 70-1405089 | Штуцер | |
| 61 | 521220149 | Регулятор "Бош" | |
| 62 | 1522-4607160 | Труба | |
| 63 | М10х25 | Болт | |
| 64 | 1522-4607122 | Кронштейн | |
| 65 | 1522-4607061-01 | Шланг | |
| 66 | 1522-4607061 | Шланг | |
| 67 | 1522-4607150 | Труба | |
| 68 | 1522-4607075 | Труба | |
| 69 | М8х20 | Болт | |
| 70 | 1522-4607121 | Кронштейн | |
| 71 | 1522-4607210 | Кронштейн | |
| 72 | М8х40 | Болт | |
| 73 | А61.01.017 | Втулка |
Содержащиеся в справочниках-каталогах запасные части и детали не предлагаются к продаже, а носят исключительно информационный характер