Каталог запасных частей к технике: МТЗ-1221.5. Управление стояночно-запасным тормозом
1
2
2
3
3
4
5
6
6
6
7
7
8
8
8
9
10
11
12
12
12
13
14
15
16
17
18
19
20
21
22
23
24
25
26
27
28
29
30
31
31
31
31
32
33
34
35
36
37
38
39
40
41
42
43
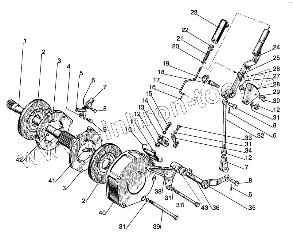
| Позиция на иллюстрации | Заводской номер детали | Название детали | |
|---|---|---|---|
| 70-3503080 | 70-3503080 | Тяга тормоза | |
| 85-3507240 | 85-3507240 | Тяга | |
| 50-3502010-02 | 50-3502010-02 | Тормоз | |
| 1 | 70-3504055-01 | Вал | |
| 2 | 70-3502040-01 | Диск | |
| 2 | 70-3502040-04 | Диск тормозной | |
| 3 | 50-3502030-A | Диск нажимной | |
| 3 | 50-3502036-Б | Диск нажимной | |
| 4 | ГайкаМ8-6Н.6.019 | Гайка | |
| 5 | 50-3502196 | Тяга | |
| 6 | Шплинт3,2х18.019 | Шплинт | |
| 7 | 50-3502203 | Вилка | |
| 8 | Палец12х32 | Палец | |
| 9 | 50-3502198 | Палец | |
| 10 | Проволока1,6-О-С | Проволока 1,6-О-С | |
| 11 | 50-3502202 | Чехол | |
| 12 | ГайкаМ12х1,25-6Н.04.019 | Гайка | |
| 13 | 70-3503017-A | Рычаг | |
| 14 | 70-3503018 | Шайба | |
| 15 | 70-3503019 | Болт | |
| 16 | Шплинт2х12.019 | Шплинт | |
| 17 | 70-3507122-01 | Тяга | |
| 18 | 70-3507132-Б-01 | Ось | |
| 19 | С15 | Кольцо | |
| 20 | ШайбаС5.01.019 | Шайба | |
| 21 | 55-17-27 | Пружина | |
| 22 | A13.19.002 | Кнопка | |
| 23 | A13.19.001-А | Рукоятка | |
| 24 | 85-3507120-01 | Рычаг | |
| 24 | 85-3507130-01 | Рычаг | |
| 25 | 50-1606026 | Защелка | |
| 26 | 70-3507024 | Ось | |
| 27 | БолтМ10-6gx35.88.35.019 | Болт М10-6gx35.88.35.019 | |
| 28 | 70-3507021-Б | Сектор | |
| 29 | Шайба10.ОТ | Шайба | |
| 30 | ГайкаМ10-6Н.6.019 | Гайка | |
| 31 | Шайба12.ОТ | Шайба | |
| 32 | 85-3507241 | Тяга | |
| 33 | Болт | Болт | |
| 34 | 80-3514107 | Рычаг | |
| 35 | 85-3507060 | Валик | |
| 36 | СШ-611 | Шпонка | |
| 37 | 1522-2409034-03 | Болт | |
| 38 | 85-3507150-01 | Кронштейн | |
| 38 | 70-3507070-01 | Кронштейн | |
| 39 | М12-6gx200.58.019 | Болт | |
| 40 | 50-3502035-А2-02 | Кожух | |
| 41 | 77.38.163 | Пружина | |
| 42 | Шарик22,225-100 | Шарик | |
| 43 | 1221-3507072 | Втулка |
Содержащиеся в справочниках-каталогах запасные части и детали не предлагаются к продаже, а носят исключительно информационный характер