Каталог запасных частей к технике: МТЗ-1221.4. Тормоза. Управление тормозами
1
2
2
2
3
3
4
5
6
7
8
9
10
11
12
12
12
13
13
14
14
14
15
15
16
16
17
17
18
19
19
20
20
21
21
22
23
24
25
26
27
28
29
30
31
32
33
34
35
36
37
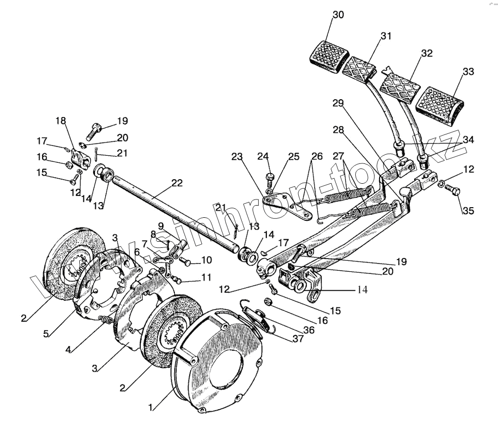
| Позиция на иллюстрации | Заводской номер детали | Название детали | |
|---|---|---|---|
| 70-3503080 | 70-3503080 | Тяга тормоза | |
| 85-3502010-01 | 85-3502010-01 | Тормоз в сборе | |
| 1 | 1221-3502035 | Кожух | |
| 2 | 85-3502040-01 | Диск тормозной | |
| 2 | 85-3502040-04 | Диск | |
| 3 | 85-3502030 | Диск нажимной в сборе | |
| 3 | 85-3502036 | Диск нажимной | |
| 4 | 77.38.163 | Пружина | |
| 5 | 22,225-100 | Шарик | |
| 6 | M8 | Гайка | |
| 7 | 85-3502196 | Тяга | |
| 8 | 3,2x18 | Шплинт | |
| 9 | 50-3502203 | Вилка | |
| 10 | 12x32 | Палец | |
| 11 | 50-3502198 | Палец | |
| 12 | ШП12 | Шайба | |
| 13 | 2.2-25x42-1 | Манжета | |
| 14 | 50-3503071 | Шайба | |
| 15 | M12x35 | Болт | |
| 16 | M12x1,25 | Гайка | |
| 17 | СШ-611 | Шпонка | |
| 18 | 70-3503017-A | Рычаг | |
| 19 | 70-3503019 | Болт | |
| 20 | 70-3503018 | Шайба | |
| 21 | 5x36 | Шплинт | |
| 22 | 50-3503015 | Валик | |
| 23 | 85-3503046 | Кронштейн | |
| 24 | M10x25 | Болт | |
| 25 | ШП10 | Шайба | |
| 26 | 70-3503045 | Удлинитель | |
| 27 | 50-1605152 | Пружина | |
| 28 | 85-3503110-A | Рычаг | |
| 29 | 85-3503120-A | Рычаг | |
| 30 | A13.34.001 | Накладка | |
| 31 | 80-3503140 | Педаль | |
| 31 | 80-3503090 | Педаль левая с чехлом в сборе | |
| 32 | 80-3503080 | Педаль правая с чехлом в сборе | |
| 32 | 80-3503130 | Педаль | |
| 33 | A13.33.002 | Чехол | |
| 34 | 80-3503158-A | Уплотнитель | |
| 35 | M12x30 | Болт | |
| 36 | 50-3502202 | Чехол | |
| 37 | 1,6x300 | Проволока |
Содержащиеся в справочниках-каталогах запасные части и детали не предлагаются к продаже, а носят исключительно информационный характер