Каталог запасных частей к технике: МТЗ-1005. Переключатели, выключатели, электропровода
1
2
3
4
5
6
7
8
9
10
10
11
12
13
14
15
16
17
18
19
20
21
22
23
24
25
26
27
28
29
29
29
30
31
32
33
34
35
36
37
38
39
40
41
42
43
44
45
46
47
48
49
50
51
52
53
54
55
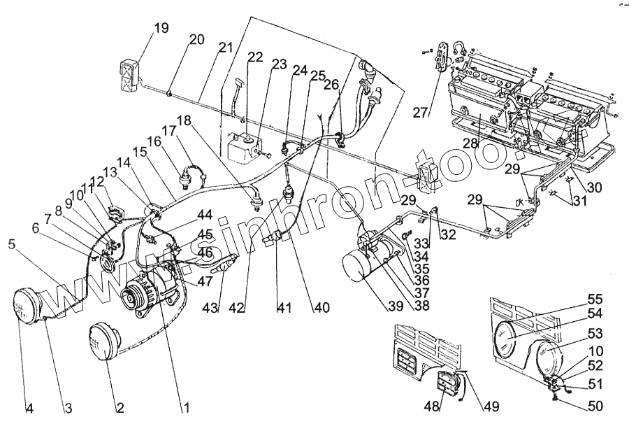
| Позиция на иллюстрации | Заводской номер детали | Название детали | |
|---|---|---|---|
| 1 | 46.3701 | Генератор | |
| 2 | 8703.302/01-02 | Фара | |
| 3 | 70-3723042-01 | Втулка | |
| 4 | 8703.302/1-02 | Фары дорожные | |
| 5 | 80-3724025-В-01 | Жгут | |
| 6 | М8х14 | Болт | |
| 7 | 20.3721-01 | Прибор звуковой сигнализации | |
| 8 | ШЧ8 | Шайба | |
| 9 | 70-6702111 | Угольник | |
| 10 | М8 | Гайка | |
| 11 | 14.3723 | Панель соединительная | |
| 12 | 70-3723036-01 | Крышка | |
| 13 | 70-3723043 | Манжета | |
| 14 | 70-3723041 | Кронштейн | |
| 15 | 80-3724360-А | Жгут | |
| 16 | ЕА-65 | Датчик | |
| 17 | 85-3724230 | Провод | |
| 18 | ЭФП-8101500 | Электрофакельный подогреватель | |
| 19 | 3703.3712 | Фонарь передний | |
| 20 | 70-3723042-01 | Втулка | |
| 21 | 85-3724131 | Жгут | |
| 22 | АДЮИ062840.001 | Бачок с насосом | |
| 23 | АДЮИ734331.001 | Кронштейн | |
| 24 | ДАДМ | Датчик аварийного давления масла | |
| 25 | 80-3723048 | Втулка | |
| 26 | 70-1115012-01 | Хомутик | |
| 27 | ВК318-Б | Выключатель массы | |
| 28 | Б12В 88А/ч | Батарея аккумуляторная | |
| 29 | 80-3723038 | Скоба | |
| 30 | 80-3723025 | Желоб | |
| 31 | 70-3723033 | Скоба | |
| 32 | М5 | Гайка | |
| 33 | ШП5 | Шайба | |
| 34 | ВМ5х12 | Винт | |
| 35 | 70-3724041-А | Провод | |
| 36 | ШП12 | Шайба | |
| 37 | М12х30 | Болт | |
| 38 | 4-60 | Чехол | |
| 39 | 24.3708 | Стартер | |
| 40 | 80-3724321 | Провод | |
| 41 | ДАДВ | Датчик аварийного давления воздуха | |
| 42 | ТМ100А | Датчик | |
| 43 | ДАДМ | Датчик аварийного давления масла | |
| 44 | ТМ111-02 | Датчик | |
| 45 | 70-3723045 | Манжета | |
| 46 | 4-16 | Чехол | |
| 47 | 4-27 | Колпачок | |
| 48 | 05.178.000 (05.161.000) | Фара | |
| 49 | 900-3724025 | Жгут | |
| 50 | М8х16 | Болт | |
| 51 | ШП8 | Шайба | |
| 52 | 80-3724016 | Провод | |
| 53 | 8703.302/01-01 | Фара | |
| 54 | 8703.302/01-02 | Фара | |
| 55 | 50-3711014 | Уплотнитель |
Содержащиеся в справочниках-каталогах запасные части и детали не предлагаются к продаже, а носят исключительно информационный характер