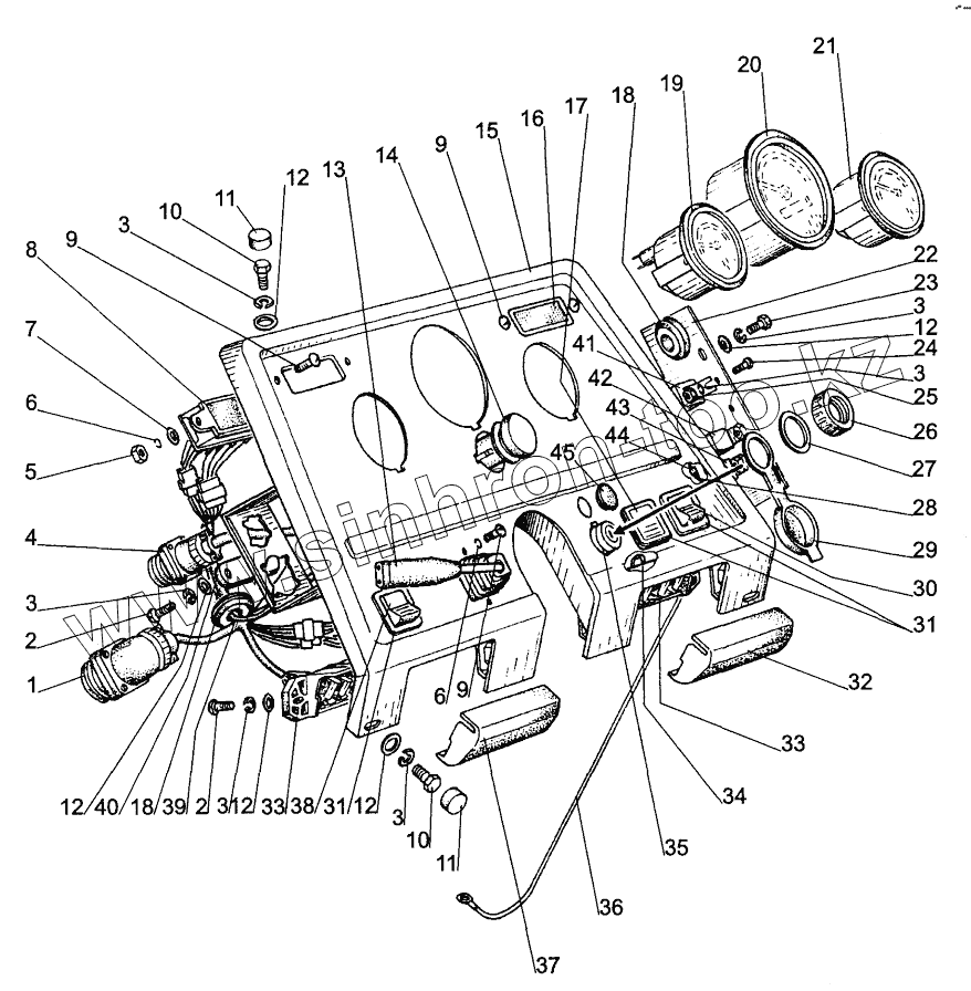
Каталог запасных частей к технике: МТЗ БЕЛАРУС 320. Щиток приборов;Dashboard
1
2
2
3
3
3
3
3
3
4
5
6
6
7
8
9
9
9
10
10
12
12
12
12
12
13
14
15
16
17
18
18
19
20
21
22
23
24
25
26
27
28
29
30
31
31
32
33
33
33
33
33
33
33
33
33
34
35
36
37
38
39
40
41
42
43
44
45
| Позиция на иллюстрации | Заводской номер детали | Название детали | |
|---|---|---|---|
| 225-3805010-04 | 225-3805010-04 | Щиток приборов в сборе | |
| 1 | 600-3724390-V | Жгут | |
| 2 | М6х18 | Винт | |
| 3 | SHP6 | Шайба | |
| 4 | 225-3724520 | Жгут | |
| 5 | М4 | Гайка | |
| 6 | SHP4 | Шайба | |
| 7 | SHCH 4 | Шайба | |
| 8 | 18.3803-08 | Блок контрольных ламп | |
| 9 | М4х12 | Винт | |
| 10 | М6х14 | Болт | |
| И | А30.04.017 | Колпачок | |
| 12 | SHCH6 | Шайба | |
| 13 | РКР-2 | Переключатель указателей поворота, ближнего и дальнего света | |
| 14 | 245.3710 | Выключатель аварийный | |
| 15 | 600-3805020-В-01 | Панель приборов | |
| 16 | 18.3803-10 | Блок контрольных ламп | |
| 17 | 80-3801327 | Заглушка | |
| 18 | 70-3723042-02 | Втулка | |
| 19 | EI 8009-2 | Указатель давления воздуха | |
| 20 | KD 8050 | Тахоспидометр | |
| 21 | EI 8007-1 | Индикатор уровня топлива | |
| 22 | 600-374701 0-В | Пластина | |
| 23 | М6х12 | Винт | |
| 24 | VM6x12 | Винт | |
| 25 | М6 | Гайка | |
| 26 | 80-3805014 | Гайка | |
| 27 | 220-3805019 | Шайба | |
| 28 | 80-3724616 | Провод | |
| 29 | 220-3710012 | Чехол | |
| 30 | 26.3710-25,52 | Выключатель верхних фар | |
| 31 | 80-3801021 | Гнездо выключателя | |
| 32 | 600-3722005-01 | Крышка | |
| 33 | PR-120 | Блок предохранителей | |
| 33 | Пред0хранитель | Предохранитель | |
| 33 | Пред0хранитель | Предохранитель | |
| 34 | 80-3724410-06 | Провод | |
| 35 | 202.3704-03 | Выключатель | |
| 36 | 50-3724082 | Провод | |
| 37 | 600-3722005 | Крышка | |
| 38 | P147-04.29 | Переключатель | |
| 39 | 225-3724240 | Жгут | |
| 40 | P14-3723 | Панель | |
| 41 | 8586.6/0031 | Прерыватель указателей поворота | |
| 42 | 90.3747 | Реле | |
| 43 | 732.3747 | Реле стартера | |
| 44 | 02-6,3-01 | Колодка гнездовая | |
| 45 | 70-3801311-01 | Заглушка |
Содержащиеся в справочниках-каталогах запасные части и детали не предлагаются к продаже, а носят исключительно информационный характер