Каталог запасных частей к технике: МТЗ 80Х. Корпус заднего моста. Конечная передача
1
2
3
4
5
5
6
7
8
8
9
10
11
12
13
14
15
16
16
17
17
18
19
20
21
21
21
22
23
24
25
26
27
28
29
30
30
30
31
31
32
33
34
35
36
37
38
39
40
41
42
43
44
45
46
47
48
49
50
51
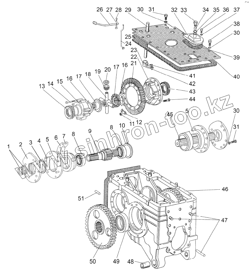
| Позиция на иллюстрации | Заводской номер детали | Название детали | |
|---|---|---|---|
| 50Х-2407040 | 50Х-2407040 | Стакан, левый | |
| 80Х-2401010 | 80Х-2401010 | Задний мост | |
| 70-2407060-01 | 70-2407060-01 | Стакан правый в сборе | |
| 1 | КФА-50х70 | Манжета 50x70 | |
| 2 | 85-2407059 | Крышка стакана | |
| 3 | ЦС110-1414045-4 | Кольцо | |
| 4 | 50-1601352 | Штифт | |
| 5 | 50Х-2407042 | Стакан подшипников | |
| 6 | 50-2407057 | Прокладка (0,2 мм) | |
| 7 | 50-2407056 | Прокладка (0,5 мм) | |
| 8 | 42212КМ | Подшипник | |
| 9 | 50Х-2407052 | Шестерня | |
| 10 | 85-2407043 | Кольцо | |
| 11 | М12-6Н.6.019 | Гайка | |
| 12 | 50-2403023 | Пластина стопорная | |
| 13 | 7215А | Подшипник | |
| 14 | 50-2403034-А | Болт | |
| 15 | 85-2403019 | Крышка | |
| 16 | 50-2403049-Б | Шайба опорная | |
| 17 | 50-2403048 | Шестерня полуосевая | |
| 18 | 50-2403062-А2 | Крестовина | |
| 19 | 85-2403055-01 | Сателлит со втулкой | |
| 20 | 85-2403025 | Шайба опорная | |
| 21 | 50-2403021-Б | Шестерня ведомая главной передачи (в запасные части поставляется только в комплекте 50-2403014-А) | |
| 21 | 50-2403021-Б-01 | Шестерня ведомая | |
| 22 | 85-2403018 | Корпус | |
| 23 | 50-2401020 | Поводок | |
| 24 | 80-2401050 | Стойка | |
| 25 | 50-2401025-А | Прокладка | |
| 26 | 85-2401080-А | Рычаг | |
| 27 | С8.01.019 | Шайба | |
| 28 | М8-6gх55.88.35.019 | Болт | |
| 29 | 50-2401019-Б | Валик управления | |
| 30 | Шайба12.ОТ | Шайба | |
| 31 | М12-6gх35.88.35.019 | Болт | |
| 32 | 50-2401070-А | Крышка | |
| 33 | 50-4608059 | Пробка сапуна | |
| 34 | 50-4608063 | Фильтр | |
| 35 | 50-4608062 | Шайба сапуна | |
| 36 | М8-6gх16.88.35.019 | Болт | |
| 37 | Шайба8Т | Шайба 8Т | |
| 38 | М12-6gх30.88.35.019 | Болт | |
| 39 | 50-2401027-А | Прокладка | |
| 40 | 70Х-2401024 | Крышка | |
| 41 | 36-1702110 | Винт установочный | |
| 42 | 1,6-О-С | Проволока | |
| 43 | 7515А | Подшипник | |
| 44 | 50-1702092 | Болт призонный М12х42 | |
| 45 | 70-2407053-01 | Шестерня ведущая (правая) | |
| 46 | 50-2401015-01 | Корпус | |
| 47 | 50Х-2401028 | Шпилька | |
| 48 | 50-2401032 | Втулка | |
| 49 | 217А | Подшипник | |
| 50 | 50-2407122 | Шестерня ведомая | |
| 51 | 50-4605027 | Штифт |
Содержащиеся в справочниках-каталогах запасные части и детали не предлагаются к продаже, а носят исключительно информационный характер