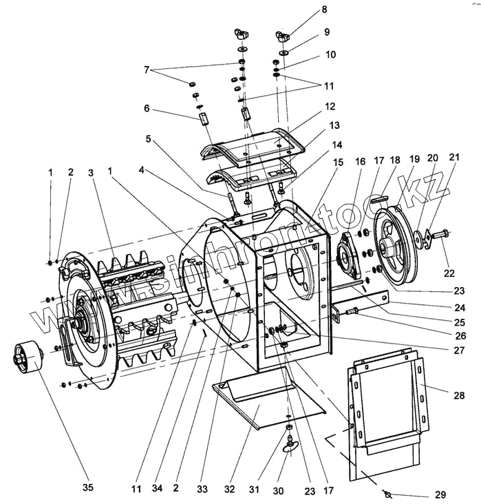
Каталог запасных частей к технике: КЗК Енисей КЗС-960 (2010). Устройство домолачивающее
1
1
2
2
3
4
5
6
7
8
9
10
11
11
12
13
14
15
16
17
17
18
19
20
21
22
23
23
24
25
26
27
28
29
30
31
32
33
34
35
| Позиция на иллюстрации | Заводской номер детали | Название детали | |
|---|---|---|---|
| 1 | М6-6Н.6.019 | Гайка | |
| 2 | 6.65Г.019 | Шайба | |
| 3 | КДМ2-10-2В-01 | Барабан домолотки | |
| 4 | М6-6дх16.66.019 | Болт | |
| 5 | КДМ6316 | Болт | |
| 6 | КДМ6729 | Втулка | |
| 7 | М8.6.019 | Гайка | |
| 8 | КДМ0-230А-01 | Гайка-барашек | |
| 9 | А.8.01.019 | Шайба | |
| 10 | 8.65Г.019 | Шайба ГОСТ 6402-70 | |
| 11 | А.8.01.019 | Шайба | |
| 12 | КДМ2-10-4-1Б | Крышка | |
| 13 | КДМ1018 | Терка | |
| 14 | КДМ6316-01 | Болт | |
| 15 | КДМ2-10-1А | Кожух домолачивающего устройства | |
| 16 | КДМ2-301 | Подшипник | |
| 17 | 10.65Г.019 | Шайба | |
| 18 | 8x7x50 | Шпонка | |
| 19 | КДМ1001 | Шкив | |
| 20 | 54-44267 | Шайба | |
| 21 | КДМ4120 | Шайба стопорная | |
| 22 | М12-6дх35.66.019 | Болт | |
| 23 | М10-6Н.6.019 | Гайка | |
| 24 | КДМ5799 | Кронштейн | |
| 25 | 54-60549 | Ось | |
| 26 | М10-6дх25.66.019 | Болт | |
| 27 | А.10.01.019 | Шайба | |
| 28 | 960.20.23.40.000А | Проставка | |
| 29 | М6х16.46.019 | Болт | |
| 30 | 44-1-2-16-2 | Винт | |
| 31 | 44-00241 | Втулка | |
| 32 | КДМ2-10-5 | Крышка в сборе | |
| 33 | А.6х1,4.01.019 | Шайба | |
| 34 | 2x16.019 | Шплинт | |
| 35 | КД 2-21-5 | Ролик натяжной |
Содержащиеся в справочниках-каталогах запасные части и детали не предлагаются к продаже, а носят исключительно информационный характер