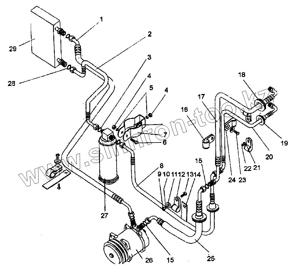
Каталог запасных частей к технике: КЗК Енисей КЗС-950. Установка кондиционера
1
2
3
4
4
5
6
7
8
9
10
11
12
13
14
15
15
16
17
18
19
20
21
22
23
24
25
26
27
28
29
| Позиция на иллюстрации | Заводской номер детали | Название детали | |
|---|---|---|---|
| 1 | 950.01.04 | Магистраль хладоновая компрессор-конденсатор | |
| 2 | 950.01.05 | Магистраль хладоновая конденсатор-ресивер | |
| 3 | Н12-000-715 5/8"NW8.R134а.340.0003 | Кольцо | |
| 4 | М8.6Н.6.019 | Гайка | |
| 5 | 8.65Г.СтЗ.019 | Шайба | |
| 6 | М8-6gх20.66.019 | Болт | |
| 7 | 3110.04.01 | Хомут ресивера | |
| 8 | 950.01.02 | Магистраль хладоновая ресивер-разъем | |
| 9 | М10-6Н.6.019 | Гайка | |
| 10 | 10.65Г.Ст3.019 | Шайба | |
| 11 | А10.02.СтЗ.019 | Шайба | |
| 12 | КДМ 40716-01 | Скоба | |
| 13 | М10-6gх25.66.019 | Болт | |
| 14 | КДМ 0020 | Прокладка | |
| 15 | Н12-000-717 7/8"NW12.R1 34а.340.0001 | Кольцо | |
| 16 | 3110.04.02 | Хомут крепления толстого, шланга (условный размер 7/8) | |
| 17 | 950.01.07 | Магистраль хладоновая испаритель-разъем | |
| 18 | 3110.04.06 | Уплотнение резиновое 7/8 | |
| 19 | 3110.04.05 | Уплотнение резиновое 5/8 | |
| 20 | 950.01.06 | Магистраль хладоновая разъем-испаритель | |
| 21 | А6.02.Ст3.019 | Шайба | |
| 22 | М6-6Н.6.019 | Гайка | |
| 23 | В1.М6х16.48.019 | Винт | |
| 24 | 3110.04.03 | Хомут крепления тонкого шланга (условный размер 5/8) | |
| 25 | 950.01.08 | Магистраль хладоновая разъем-компрессор | |
| 26 | SD5-Н11 (М0д 6321) 820.0102 | Компрессор | |
| 27 | 420.0103 | Ресивер | |
| 28 | Н12-000-716 3/4"NW10R134а.340.002 | Кольцо | |
| 29 | Q-SС565х570х45 220.0201 | Конденсатор |
Содержащиеся в справочниках-каталогах запасные части и детали не предлагаются к продаже, а носят исключительно информационный характер