Каталог запасных частей к технике: Клевер КИН-2,7А. Швырялка КИН-2.7.01.000
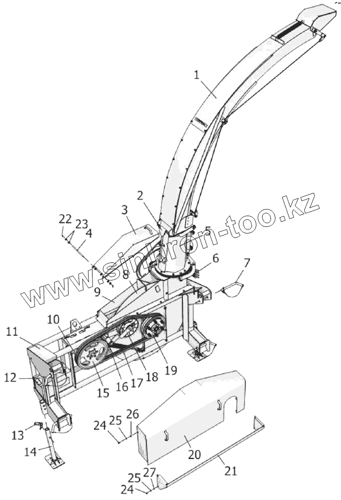
1
2
3
4
5
6
7
8
9
10
11
12
13
14
15
16
17
18
19
20
21
22
23
24
24
25
25
26
27
| Позиция на иллюстрации | Заводской номер детали | Название детали | |
|---|---|---|---|
| 1 | КИН-2.7.01.080 | Силосопровод | |
| 2 | КИН-2.7.01.790 | Зажим | |
| 3 | КИН-2.7.01.140 | Крышка | |
| 4 | КИН-2.7.01.607 | Ось | |
| 5 | КИН-2.7.01.170 | Переходник | |
| 6 | КИН-2.7.09.000 | Гидрооборудование | |
| 7 | 3518050-12720Б | Штырь со шплинтом | |
| 8 | КИН-2.7.01.050 | Крылач | |
| 9 | КИН-2.7.01.130 | Проставка | |
| 10 | КИН-2.7.01.270 | Редуктор | |
| 11 | КИН-2.7.01.010 | Рама | |
| 12 | КИН-2.7.01.960 | Крышка | |
| 13 | 081.27.00.930 | Фиксатор | |
| 14 | 081.27.00.070 | Опора | |
| 15 | КИН-2.7.01.370 | Шкив | |
| 16 | РСМ 6201253 | Ремень клиновой | |
| 17 | РСМ-800.12.01.510 | Тяга | |
| 18 | КИН-2.7.01.280 | Шкив натяжной | |
| 19 | КИН-2.7.01.460 | Муфта | |
| 20 | КИН-2.7.01.900 | Щиток | |
| 21 | КИН-2.7.01.890 | Щит | |
| 22 | 3,2х25.019 | Шплинт | |
| 23 | С12.01.019 | Шайба | |
| 24 | М8-6gх16.88.35.019 | Болт | |
| 25 | 8Т.65Г.019 | Шайба | |
| 26 | С8.01.019 | Шайба | |
| 27 | М8-6Н.6.019 | Гайка |
Содержащиеся в справочниках-каталогах запасные части и детали не предлагаются к продаже, а носят исключительно информационный характер