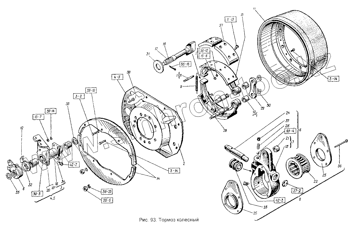
Каталог запасных частей к технике: ХТЗ Т-151К-08. Тормоз колесный
10x42.10299
М10x20.7796
М10x20.7796
3М12х40.7796
М8х12.7796
М10х32.17475
М10.5915
М10.5915
М12.5915
М12.5915
М20х1,5.5929
16.3111
2.3.45.19853
2.3.45.19853
151.38.014А
151.38.013А
10.65Г.6402
12.65Г.6402
20.65Г.6402
8.65Г.6402
7,938-200.3722
5x36.397
1
1
1
2
3
4
5
6
6
6
7
8
9
10
11
12
13
14
15
16
17
18
19
20
21
22
23
24
25
25
26
27
28
29
30
31
32
33
34
35
36
37
38
| Позиция на иллюстрации | Заводской номер детали | Название детали | |
|---|---|---|---|
| 10x42.10299 | 10x42.10299 | Заклепка | |
| М10x20.7796 | М10x20.7796 | Болт | |
| 3М12х40.7796 | 3М12х40.7796 | Болт (d=12, l=40, L0=30, H=8, S=17) | |
| М8х12.7796 | М8х12.7796 | Болт | |
| М10х32.17475 | М10х32.17475 | Винт (d=10, l=32, L0=32, H=5, D=18) | |
| М10.5915 | М10.5915 | Гайка | |
| М10.5915 | М10.5915 | Гайка | |
| М12.5915 | М12.5915 | Гайка | |
| М12.5915 | М12.5915 | Гайка | |
| М20х1,5.5929 | М20х1,5.5929 | Гайка | |
| 16.3111 | 16.3111 | Заглушка | |
| 2.3.45.19853 | 2.3.45.19853 | Масленка | |
| 151.38.014А | 151.38.014А | Тормоз левый | |
| 151.38.013А | 151.38.013А | Тормоз правый | |
| 10.65Г.6402 | 10.65Г.6402 | Шайба | |
| 12.65Г.6402 | 12.65Г.6402 | Шайба | |
| 20.65Г.6402 | 20.65Г.6402 | Шайба (d=20,5, b=S=4,5) | |
| 8.65Г.6402 | 8.65Г.6402 | Шайба | |
| 7,938-200.3722 | 7,938-200.3722 | Шарик (d=7,938) | |
| 5x36.397 | 5x36.397 | Шплинт | |
| 1 | 151.38.049А | Колодка | |
| 2 | 151.38.050-5 | Щит | |
| 3 | 151.38.054 | Кронштейн в сборе | |
| 4 | 151.38.055 | Кронштейн тормозной камеры правый в сборе | |
| 5 | 151.38.056 | Кронштейн тормозной камеры левый в сборе | |
| 6 | 120-3501136 | Регулировочный рычаг переднего тормоза в сборе | |
| 7 | 120-3501137 | Корпус регулировочного рычага переднего тормоза в сборе | |
| 8 | 151.38.103 | Палец оттяжной пружины | |
| 9 | 151.38.104А | Пружина | |
| 10 | 151.38.108 | Втулка | |
| 11 | 151.38.114-2 | Барабан | |
| 12 | 151.38.130-1 | Стрелка | |
| 13 | 151.38.138 | Корпус | |
| 14 | 151.38.141-4 | Обод | |
| 15 | 151.38.206-1А | Колодка | |
| 16 | 151.38.207Б | Кронштейн | |
| 17 | 151.38.208 | Кулак тормоза разжимной левый | |
| 18 | 151.38.209 | Кулак тормоза разжимной правый | |
| 19 | 151.38.223 | Кронштейн правый | |
| 20 | 151.38.224 | Кронштейн левый | |
| 21 | 120-3501139 | Втулка регулировочного рычага | |
| 22 | 120-3501140 | Шестерня червячная регулировочного рычага | |
| 23 | 120-3501141 | Червяк регулировочного рычага | |
| 24 | 120-3501142 | Ось червяка регулировочного рычага | |
| 25 | 120-3501143 | Крышка корпуса регулировочного рычага | |
| 26 | 120-3501144 | Пружина фиксатора червяка регулировочного рычага | |
| 27 | 125.38.102А | Накладка | |
| 28 | 125.38.105 | Ось колодок | |
| 29 | 125.38.118 | Стяжка осей колодок | |
| 30 | 125.38.122 | Чека осей колодок тормозов | |
| 31 | 125.38.210 | Шайба опорная | |
| 32 | 125.38.211 | Шайба регулировочная | |
| 33 | 125.38.212 | Кольцо войлочное | |
| 34 | 125.38.215 | Втулка | |
| 35 | 125.38.216 | Шайба | |
| 36 | 304103-П | Заклепка | |
| 37 | 305002-П | Пробка | |
| 38 | ПЖ-2х360 | Проволока |
Содержащиеся в справочниках-каталогах запасные части и детали не предлагаются к продаже, а носят исключительно информационный характер