Каталог запасных частей к технике: Гомсельмаш КЗР-10. Конический редуктор (КЗР0106310В-01)
1
2
3
4
5
6
7
8
8
9
9
10
10
11
11
12
12
12
12
13
14
15
15
16
16
17
18
19
20
21
21
21
21
22
23
24
24
24
24
25
25
25
25
26
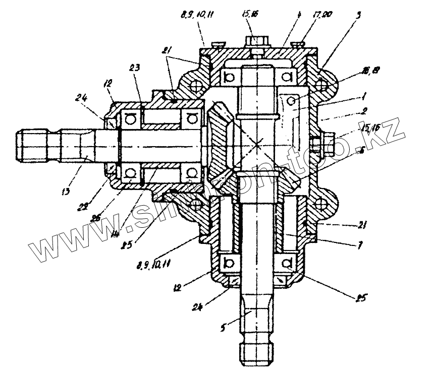
| Позиция на иллюстрации | Заводской номер детали | Название детали | |
|---|---|---|---|
| КЗР0106320Б | КЗР0106320Б | Стакан | |
| 1 | КЗР0106410Б | Крышка | |
| 2 | КЗР0106005Б | Прокладка | |
| 3 | КЗР0106204Б | Корпус | |
| 4 | КЗР0106206Б | Стакан | |
| 5 | КЗР0106633В | Вал | |
| 6 | КЗР0106634Б | Шестерня | |
| 7 | КЗР0106806Б | Втулка | |
| 8 | КСН0114501 | Прокладка | |
| 9 | КСН0114501-01 | Прокладка | |
| 10 | КСН0114501-02 | Прокладка | |
| 11 | КСН0114501-03 | Прокладка | |
| 12 | КСН0121102 | Стакан | |
| 12 | КСН0121102 | Стакан | |
| 13 | КСН0121601 | Вал-шестерня | |
| 14 | КСН0121801 | Втулка | |
| 15 | КУЖ0110615 | Пробка | |
| 16 | РФ00.00.002 | Прокладка | |
| 17 | [Болт M10-6gх30.88-7796] | Болт M10-6gх30.88-7796 | |
| 18 | [Болт М6-6gх16.58-7798] | Болт М6-6gх16.58-7798 | |
| 19 | [Шайба 6.65Г-6402] | Шайба 6.65Г-6402 | |
| 20 | [Шайба 10.65Г-6402] | Шайба 10.65Г-6402 | |
| 21 | [Кольцо 094-100-36-2-2-9833/18829] | Кольцо 094-100-36-2-2-9833/18829 | |
| 21 | [Кольцо 094-100-36-2-2-9833/18829] | Кольцо 094-100-36-2-2-9833/18829 | |
| 22 | [Кольцо В35-13940] | Кольцо В35-13940 | |
| 23 | [Кольцо В80-13943] | Кольцо В80-13943 | |
| 24 | [Манжета 1.2-35х58-1-8752] | Манжета 1.2-35х58-1-8752 | |
| 24 | [Манжета 1.2-35х58-1-8752] | Манжета 1.2-35х58-1-8752 | |
| 25 | [Подшипник 307-8338] | Подшипник 307-8338 | |
| 25 | [Подшипник 307-8338] | Подшипник 307-8338 | |
| 26 | [Подшипник 180307-8882] | Подшипник 180307-8882 |
Содержащиеся в справочниках-каталогах запасные части и детали не предлагаются к продаже, а носят исключительно информационный характер