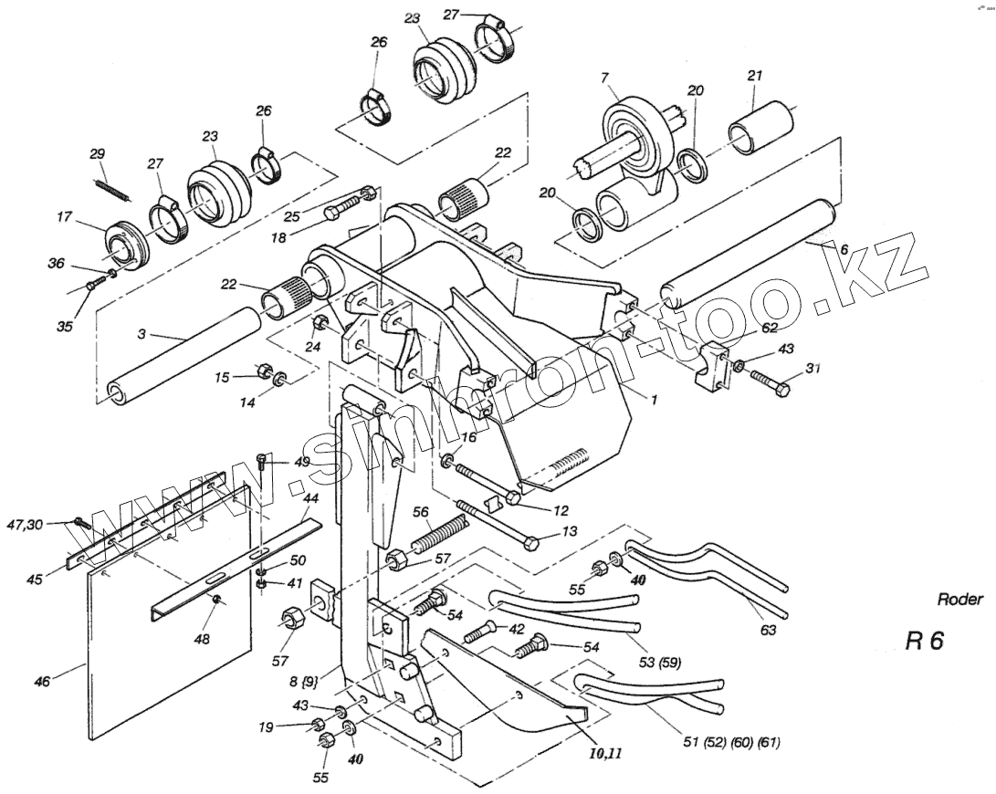
Каталог запасных частей к технике: Franz Kleine SF-10-2. Копательный узел
1
3
6
7
8
8
9
9
10
11
12
13
14
15
16
17
18
19
20
20
21
22
22
23
23
24
25
26
26
27
27
29
30
31
35
36
40
40
41
42
43
43
44
45
46
47
48
49
50
51
52
53
54
54
55
55
56
57
57
59
60
61
62
63
| Позиция на иллюстрации | Заводской номер детали | Название детали | |
|---|---|---|---|
| 1 | S7-166-006-025 | Качающаяся рама | |
| 3 | 10-600-006-010 | Ось, в сборе | |
| 6 | S3-163-006-000-013 | Вал | |
| 7 | Вал | Вал | |
| 8 | S8-164-006-060 | Стойка лемеха, слева | |
| 8 | S8-164-006-065 | Стойка лемеха, слева, снаружи | |
| 9 | S8-164-006-063 | Стойка лемеха, справа | |
| 9 | S8-164-006-066 | Стойка лемеха, спава, снаружи | |
| 10 | S2-161-006-000-050 | Пластина подкапываю лемеха, слева | |
| 11 | S2-161-006-000-051 | Пластина подкапывакхц лемеха, справа | |
| 12 | 22518 | Шестигранный винт М16х1,5x120 10.9 | |
| 13 | 22519 | Шестигранный винт М16х1,5x160 10.9 | |
| 14 | 26609 | Блокирующая шайба SKM16 | |
| 15 | 30128 | Шестигранная гайка М16х1,5 10.9 | |
| 16 | 783 | Шайба А17 | |
| 17 | А0-200-006-000-008 | Фланец | |
| 18 | 484 | Шестигранный винт М12х65 | |
| 19 | 684 | Шестигранная гайка М12 | |
| 20 | 33465 | Отделитель | |
| 21 | S3-163-006-000-008 | Втулка, длина 90 | |
| 22 | S6-166-006-000-016 | Сепаратор шарикоподшипника, длина 95 см | |
| 23 | А2-202-006-000-055 | Резиновая гармошка | |
| 24 | 16918 | Шестигранная гайка М16 | |
| 25 | 684 | Шестигранная гайка М12 | |
| 26 | 10-600-008-000-010 | Скоба с червячной резьбой | |
| 27 | Y5-002-000-021 | Скоба с червячной резьбой | |
| 29 | 852 | Трубчатый разрезной штифт 8х70 | |
| 30 | 799 | Шайба В 6,4 | |
| 31 | 389 | Шестигранный винт М12х60 | |
| 35 | 471 | Шестигранный винт М10х25 | |
| 36 | 807 | Упругая зажимная шайба 10 | |
| 37 | S0-660-006-000-010 | Эксцентрик | |
| 40 | 25463 | Упругая зажимная шайба 16 | |
| 41 | 666 | Шестигранная гайка М8 | |
| 42 | 43109 | винт с потайной головкой М12х40 10.9 | |
| 43 | 26607 | Блокирующая шайба SKM12 | |
| 44 | 10-800-006-001-008 | Щиток | |
| 45 | 10-800-006-001-009 | Щиток | |
| 46 | 16-800-006-001-010 | Резиновый щит | |
| 47 | 456 | Шестигранный винт М6х20 | |
| 48 | 681 | Шестигранная гайка М6 | |
| 49 | 462 | Шестигранный винт М8х16 | |
| 50 | 801 | Шайба В 8,4 | |
| 51 | S1-161-006-000-003 | Пружинный зуб, слева | |
| 52 | S1-161-006-000-004 | Пружинный зуб, справа | |
| 53 | S1-101-090-001-001 | Зубья очистительного ротора | |
| 54 | 28672 | винт с плоской круглой головкой M16x45 VP | |
| 55 | 669 | Шестигранная гайка М16 | |
| 56 | S8-164-006-000-020 | Стержень с резьбой М 20 | |
| 57 | 670 | Шестигранная гайка М20 | |
| 59 | S3-163-006-000-005 | Пруж зуб, середина | |
| 60 | S3-163-006-000-006 | Пруж. зуб, снизу | |
| 61 | S3-163-006-000-007 | Пружинный зуб, снизу | |
| 62 | S3-163-006-000-014 | Зажимная вставка | |
| 63 | S4-164-006-000-015 | Пруж. зуб, сверху |
Содержащиеся в справочниках-каталогах запасные части и детали не предлагаются к продаже, а носят исключительно информационный характер