Каталог запасных частей к технике: AGCO Fendt-6300C часть1. Rear Axle - 4 Wd, Autolevel
1
2
3
4
5
6
7
8
9
10
11
11
12
13
13
14
15
15
16
16
17
18
18
19
20
20
21
22
22
23
23
24
25
26
27
28
29
30
31
32
33
34
35
36
37
38
39
40
40
41
42
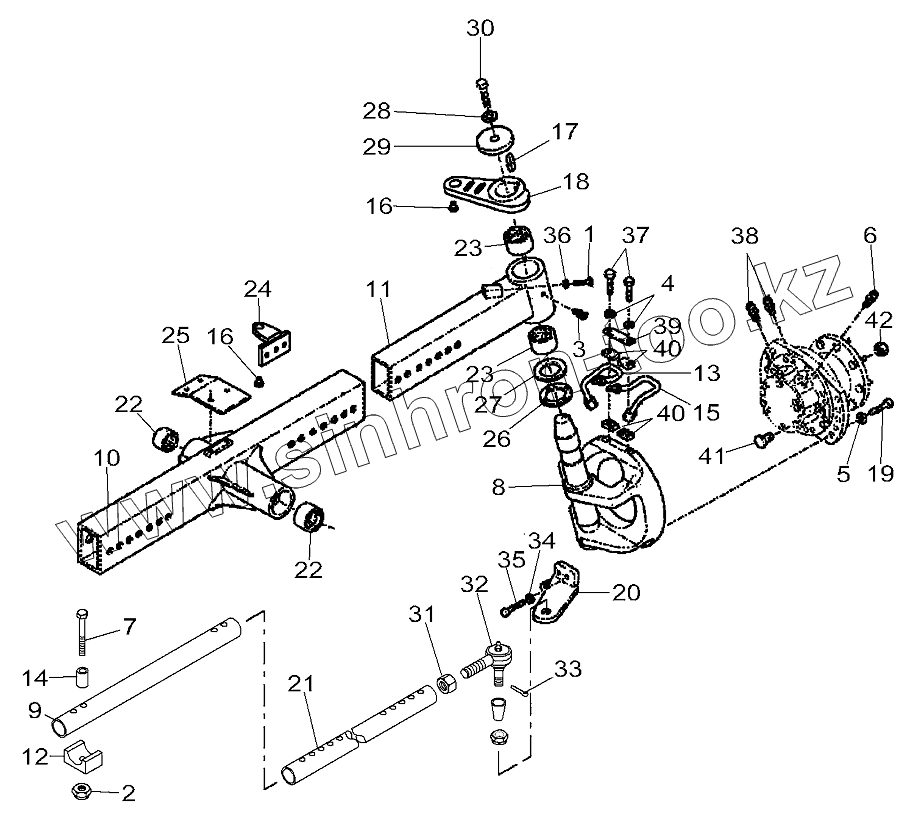
| Позиция на иллюстрации | Заводской номер детали | Название детали | |
|---|---|---|---|
| 1 | LA80088706 | SCREW | |
| 2 | LA80088871 | NUT | |
| 3 | LA80321204 | NIPPLE | |
| 4 | LA80322358 | WASHER | |
| 5 | LA80394631 | WASHER | |
| 6 | LA84018587 | ADAPTOR | |
| 7 | LA89818286 | SCREW | |
| 8 | LA322715300 | SPINDLE | |
| 9 | LA322715450 | ROD | |
| 10 | LA322715550 | AXLE | |
| 11 | LA322715600 | END | |
| 11 | LA322715700 | END | |
| 12 | LA80627347 | SUPPORT | |
| 13 | LA322715950 | TUBE | |
| 13 | LA322715850 | TUBE | |
| 14 | LA89512175 | SPACER | |
| 15 | LA322716050 | TUBE | |
| 15 | LA322716150 | TUBE | |
| 16 | LA84026784 | STUB | |
| 17 | LA322716250 | KEY | |
| 18 | LA322716350 | ARM | |
| 18 | LA322716450 | ARM | |
| 19 | LA80088685 | SCREW | |
| 20 | LA322716550 | SUPPORT | |
| 20 | LA322716650 | SUPPORT | |
| 21 | LA89512164 | ROD | |
| 22 | LA322716750 | BUSH | |
| 23 | LA322716850 | BUSH | |
| 24 | LA322716950 | SUPPORT | |
| 25 | LA322718150 | SUPPORT | |
| 26 | LA322718250 | WASHER | |
| 27 | LA322718350 | WASHER | |
| 28 | LA322718450 | WASHER | |
| 29 | LA322718550 | WASHER | |
| 30 | LA322847750 | SCREW | |
| 31 | LA80087319 | NUT | |
| 32 | LA80677952 | ROD LINK | |
| 33 | LA80300401 | PIN | |
| 34 | LA80140248 | WASHER | |
| 35 | LA80280355 | SCREW | |
| 36 | LA80084971 | WASHER | |
| 37 | LA89636711 | SCREW | |
| 38 | LA80176081 | GREASE NIPPLE | |
| 39 | LA89512166 | PLATE | |
| 40 | LA89512165 | SUPPORT | |
| 41 | LA84018588 | SCREW | |
| 42 | LA89512180 | NUT |
Содержащиеся в справочниках-каталогах запасные части и детали не предлагаются к продаже, а носят исключительно информационный характер