Каталог запасных частей к технике: УМПО-500 "Рысь". Электрооборудование для снегохода с электрозапуском
1
2
3
4
5
6
6
6
6
7
8
9
9
10
10
11
12
12
13
14
15
16
17
18
19
20
21
22
23
24
27
28
30
32
33
34
36
36
37
37
37
37
37
40
40
41
41
43
45
46
47
48
49
50
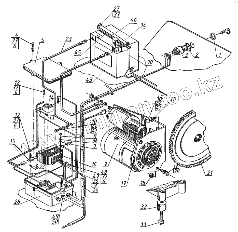
| Позиция на иллюстрации | Заводской номер детали | Название детали | |
|---|---|---|---|
| 1 | 113.12.045.013 | Гайка | |
| 2 | 113.12.045.014 | Шайба | |
| 3 | 12.3704-05 | Замок зажигания ТУ37.003.481-77 | |
| 4 | [Винт 5-24Ц ОСТ1.31537-80] | Винт 5-24Ц ОСТ1.31537-80 | |
| 5 | 122.07.010.003 | Крышка | |
| 6 | [Шайба 5 ОСТ37.001.144-96] | Шайба 5 ОСТ37.001.144-96 | |
| 7 | 9141462 | Электростартер | |
| 8 | [Винт М4-6gх14.58.016 ГОСТ17473-80] | Винт М4-6gх14.58.016 ГОСТ17473-80 | |
| 9 | [Шайба 4 ОCТ37.001.144-96] | Шайба 4 ОCТ37.001.144-96 | |
| 10 | [Болт М8-6gх20.88.016 ГОСТ7798-70] | Болт М8-6gх20.88.016 ГОСТ7798-70 | |
| 11 | 119.00.000.104 | Шайба | |
| 12 | [Винт 5-12Цхр.бцв ОСТ1.31537-80] | Винт 5-12Цхр.бцв ОСТ1.31537-80 | |
| 13 | 122.07.010.001-03 | Провод | |
| 14 | 73.3747 | Реле ТУ37.003.1417-93 | |
| 15 | 14.3722 | Предохранитель ТУ37.003.1014-80 | |
| 16 | СНО-7А ТУ4573-017-07510218-2003 | Стабилизатор напряжения СНО-7А ТУ4573-017-07510218-2003 | |
| 17 | 432-1508021 | Кронштейн | |
| 18 | [Гайка М10х1,25-6Н ОСТ37.001.109-72] | Гайка М10х1,25-6Н ОСТ37.001.109-72 | |
| 19 | [Болт М10х1,25-6gх30.88.016 ГОСТ7798-70] | Болт М10х1,25-6gх30.88.016 ГОСТ7798-70 | |
| 20 | [Шайба 10 ОСТ37.001.144-96] | Шайба 10 ОСТ37.001.144-96 | |
| 21 | 119.10.000.000 | Регулятор центробежный | |
| 22 | 113.01.060.065 | Опора электрожгута | |
| 23 | 219.11.010.000 | Провод к аккумулятору | |
| 24 | 219.11.021.000 | Жгут основной | |
| 27 | [Гайка М5-6Н.8.016 ГОСТ5927-70] | Гайка М5-6Н.8.016 ГОСТ5927-70 | |
| 28 | 122.07.010.025 | Корпус | |
| 30 | 219.00.000.101 | Крюк | |
| 32 | 119.00.000.105 | Втулка | |
| 33 | [Болт М12-6gх55.88.016 ГОСТ7798-70] | Болт М12-6gх55.88.016 ГОСТ7798-70 | |
| 34 | «Varta» 53030 | Аккумуляторная батарея «Varta» 53030 | |
| 36 | [Шайба 4.65Г.016 ГОСТ6402-70] | Шайба 4.65Г.016 ГОСТ6402-70 | |
| 37 | [Шайба 5.65Г.016 ГОСТ6402-70] | Шайба 5.65Г.016 ГОСТ6402-70 | |
| 40 | [Шайба 8.65Г.016 ГОСТ6402-70] | Шайба 8.65Г.016 ГОСТ6402-70 | |
| 41 | [Шайба 8 ОСТ37.001.144-96] | Шайба 8 ОСТ37.001.144-96 | |
| 43 | 219.01.000.010 | Прокладка | |
| 45 | 219.00.000.104 | Прокладка | |
| 46 | 219.00.000.103 | Планка | |
| 47 | [Винт М4-6gх10.48.016 ГОСТ17473-80] | Винт М4-6gх10.48.016 ГОСТ17473-80 | |
| 48 | [Винт М5-6gх8.66.05 ГОСТ1491-80] | Винт М5-6gх8.66.05 ГОСТ1491-80 | |
| 49 | 122.07.010.005 | Уплотнение | |
| 50 | 122.07.010.006 | Гайка |
Содержащиеся в справочниках-каталогах запасные части и детали не предлагаются к продаже, а носят исключительно информационный характер