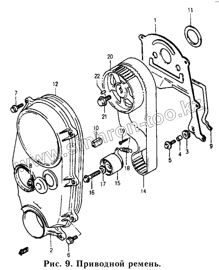
Каталог запасных частей к технике: Daewoo Damas. Приводной ремень
1
2
3
4
5
6
7
8
9
10
11
12
14
15
16
17
18
19
20
21
22
| Позиция на иллюстрации | Заводской номер детали | Название детали | |
|---|---|---|---|
| 1 | 11360-78В00-000 | Внутренняя кожух | |
| 2 | 11390А80D01-000 | Наружный кожух зубчатых ремней | |
| 3 | 09308-10004-000 | Подкладка крынки | |
| 4 | 09180А06106-000 | Втулка крышки приводного ремня | |
| 5 | 09116-06113-000 | Болт крышки приводного ремня | |
| 6 | 01957-06163-000 | Болт крышки приводного ремня | |
| 7 | 01957-06203-000 | Болт | |
| 8 | 08316-21063-000 | Гайка наружного кожуха | |
| 9 | 11383-60С03-000 | Уплотнитель крышки №1 | |
| 10 | 11394-70В00-000 | Уплотнитель насосов | |
| 11 | 1148678110-000 | Уплотнитель кожуха | |
| 12 | 1139670В00-000 | Наружный кожух зубчатого ремня | |
| 14 | 12761А80D00-000 | Зубчатый ремень | |
| 15 | 1281 0А81400-000 | Натяжное устройство в сборе | |
| 16 | 01957-08403-000 | Болт | |
| 17 | 08322-11083-000 | Шайба | |
| 18 | 12821А61С00-000 | Пружина натяжителя | |
| 19 | 02112-06206-000 | Винт | |
| 20 | 12741-61 D01-000 | Зубчатый шкив | |
| 21 | 01957-12256-000 | Болт шкива распредвала | |
| 22 | 04221-05109-000 | Установочный палец шкива |
Содержащиеся в справочниках-каталогах запасные части и детали не предлагаются к продаже, а носят исключительно информационный характер