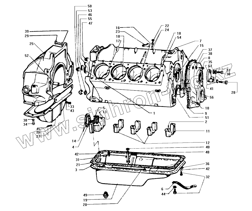
Каталог запасных частей к технике: ЗИЛ-130. Блок цилиндров двигателя
1
2
3
4
5
6
7
8
9
10
11
12
13
14
15
16
17
18
18
19
20
21
22
23
24
25
26
27
28
29
30
31
32
33
34
35
36
38
38
39
40
42
42
43
44
45
46
47
48
49
50
51
52
53
54
55
56
57
| Позиция на иллюстрации | Заводской номер детали | Название детали | |
|---|---|---|---|
| 130-1002010-Б | 130-1002010-Б | Блок цилиндров в сборе | |
| 130-1002006-Б | 130-1002006-Б | Блок цилиндров с картером сцепления в сборе | |
| 305779-П29 | 305779-П29 | Шайба | |
| 300036-П29 | 300036-П29 | Штуцер указателя уровня масла | |
| 201454-П29 | 201454-П29 | Болт | |
| 200371-П8 | 200371-П8 | Болт | |
| 130-1009011-А | 130-1009011-А | Картер масляный с пробкой в сборе | |
| 130-1002209-Б | 130-1002209-Б | Заглушка масляного канала | |
| 130-1002013-Б | 130-1002013-Б | Блок цилиндров с крышками коренных подшипников и втулками в сборе | |
| 130-1010037-Б | 130-1010037-Б | Прокладка фланца трубки маслоприемника | |
| 1 | 110-1002017 | Заглушка блока цилиндров | |
| 2 | 110-1005062 | Штифт установочный | |
| 3 | 111-1005156 | Уплотнитель заднего подшипника коленчатого вала боковой | |
| 4 | 111-1005166 | Прокладка крышки заднего коренного подшипника правая | |
| 5 | 111-1005167 | Прокладка крышки заднего коренного подшипника левая | |
| 6 | 120-3724421 | Перемычка массы от двигателя к кабине | |
| 7 | 130-1002015-Б | Блок цилиндров | |
| 8 | 130-1002058-Б | Крышка распределительных шестерен с манжетой в сборе | |
| 8 | 130-1002060-Б | Крышка распределительных шестерен | |
| 9 | 130-1002064 | Прокладка крышки распределительных шестерен | |
| 10 | 130-1002073-А | Втулка крышки распределительных шестерен | |
| 11 | 130-1005140-А | Крышка переднего коренного подшипника коленчатого вала | |
| 12 | 130-1005143-А | Крышка промежуточного коренного подшипника коленчатого вала | |
| 13 | 130-1005152-А | Крышка заднего коренного подшипника коленчатого вала | |
| 14 | 130-1005154 | Набивка сальника заднего коренного подшипника коленчатого вала | |
| 15 | 130-1006024 | Втулка передней шейки распределительного вала | |
| 16 | 130-1006025-А | Втулка средней шейки распределительного вала | |
| 17 | 130-1006026 | Втулка задней шейки распределительного вала | |
| 18 | 130-1006027 | Втулка промежуточных шеек распределительного вала | |
| 19 | 130-1009015-А2 | Картер масляный | |
| 20 | 130-1009020 | Перегородка | |
| 21 | 130-1009040 | Прокладка масляного картера 0,8 мм | |
| 22 | 130-1009050-А3 | Указатель уровня масла двигателя | |
| 23 | 130-1009057 | Хомут | |
| 24 | 130-1009058 | Трубка | |
| 25 | 130-1601012 | Картер сцепления в сборе | |
| 26 | 130-1601018-01 | Крышка картера сцепления | |
| 27 | 130-1601040 | Щиток картера сцепления в сборе | |
| 28 | 200220-П29 | Болт | |
| 29 | 200367-П8 | Болт | |
| 30 | 201422-П29 | Болт | |
| 31 | 201452-П29 | Болт | |
| 32 | 201456-П29 | Болт | |
| 33 | 201493-П29 | Болт | |
| 34 | 201499-П29 | Болт | |
| 35 | 201500-П29 | Болт | |
| 36 | 252005-П29 | Шайба | |
| 38 | 252136-П2 | Шайба пружинная | |
| 39 | 252137-П2 | Шайба пружинная | |
| 40 | 252138-П2 | Шайба пружинная | |
| 42 | 252155-П2 | Шайба пружинная | |
| 43 | 252156-П2 | Шайба пружинная | |
| 44 | 252175-П2 | Шайба | |
| 45 | 258054-П29 | Шплинт | |
| 46 | 260312-П | Заглушка | |
| 47 | 262513-П | Пробка | |
| 48 | 301219-П | Болт | |
| 49 | 305024 | Пробка магнитная | |
| 50 | 305062-П | Пробка | |
| 51 | 305400-П | Штифт установочный | |
| 52 | 305491-П | Штифт установочный | |
| 53 | 305768-П | Шайба | |
| 54 | 306172-П | Штифт установочный | |
| 55 | 483014-П | Пробка блока цилиндров | |
| 56 | 486460 | Манжета | |
| 57 | 508.1002062 | Заглушка |
Содержащиеся в справочниках-каталогах запасные части и детали не предлагаются к продаже, а носят исключительно информационный характер