Каталог запасных частей к технике: МАЗ-54326. Датчик спидометра и его установка
1
1
2
3
4
5
6
6
7
8
8
8
9
9
10
11
12
13
15
15
15
15
15
15
15
15
15
15
15
15
15
15
16
17
18
19
19
20
21
22
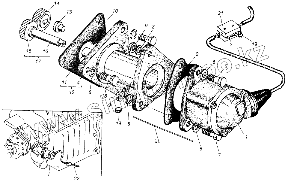
| Позиция на иллюстрации | Заводской номер детали | Название детали | |
|---|---|---|---|
| 1 | 2001.3843010 | Датчик спидометра | |
| 2 | 500-3802063-Б | Прокладка | |
| 3 | 5335-3802084 | Нить пломбировочная | |
| 4 | 500-3802043-20 | Фланец | |
| 5 | 201458 | Болт М8-6gх25 | |
| 6 | 252005 | Шайба 8 | |
| 7 | 205421 | Болт 2М8х1-6gх28 | |
| 8 | 252135 | Шайба 8Т | |
| 9 | 250511 | Гайка М8х1-6Н | |
| 10 | 236-3802069Б | Прокладка | |
| 11 | 500-3802073 | Втулка | |
| 12 | 500-3802042-10 | Фланец | |
| 13 | 500-3802074 | Штифт упорный | |
| 14 | 54321-3802056 | Шестерня ведущая для шин размером 320Х518 i=3,97 | |
| 14 | 5336-3802055 | Шестерня ведущая для шин размером 320х515 i=8,57 | |
| 14 | 5551-3802055 | Шестерня спидометра | |
| 14 | 5336-3802054 | Шестерня ведущая для шин размером 320х508 и 300х509 i=7,14 i=6,59 | |
| 14 | 54321-3802054 | Шестерня ведущая (i - 3,97) | |
| 14 | 64222-3802056 | Шестерня ведущая (i-4,84) | |
| 14 | 5432-3802054 | Шестерня спидометра (Уст. на МАЗ-54323) | |
| 14 | 500-3802054-Б | Шестерня привода спидометра (для шин 12.00-20) | |
| 14 | 503А-3802054 | Шестерня привода спидометра (для шин 11.00-20) | |
| 14 | 64221-3802054 | Шестерня ведущая для шин размером 300х516 i=5,88 | |
| 15 | 500-3802054-Б | Шестерня привода спидометра (для шин 12.00-20) | |
| 15 | 54321-3802055 | Шестерня ведомая (i - 3,97) | |
| 15 | 5336-3802054 | Шестерня ведущая для шин размером 320х508 и 300х509 i=7,14 i=6,59 | |
| 15 | 5440-3802055 | Шестерня ведомая для шин размером 320х514 i=4,84 | |
| 15 | 54323-3802055 | Шестерня ведомая для шин размером 320х512 i=5,49 | |
| 15 | 54323-3802055 | Шестерня ведомая для шин размером 320х512 i=5,49 | |
| 15 | 5336-3802055 | Шестерня ведущая для шин размером 320х515 i=8,57 | |
| 15 | 5551-3802054-Б | Шестерня ведомая для шин размером 320х508 i=7,79 | |
| 15 | 54321-3802055 | Шестерня ведомая (i - 3,97) | |
| 15 | 64221-3802055 | Шестерня ведомая для шин размером 300х516 i=5,88 | |
| 15 | 64222-3802055 | Шестерня ведомая (i-4,84) | |
| 15 | 5432-3802055 | Шестерня спидометра (Уст. на МАЗ-54323) | |
| 15 | 500-3802054-Б | Шестерня привода спидометра (для шин 12.00-20) | |
| 15 | 503А-3802055 | Шестерня спидометра | |
| 16 | 500-3802071-20 | Валик | |
| 17 | 6422-3802070-10 | Валик ведомый в сборе | |
| 18 | 206500 | Болт М8-6gх25 | |
| 19 | 379432 | Пломба 4-12-АД1М-10 | |
| 20 | 5335-3802080 | Нить пломбировочная | |
| 21 | 5335-3802075 | Коробка | |
| 22 | 5335-3802084 | Нить пломбировочная |
Содержащиеся в справочниках-каталогах запасные части и детали не предлагаются к продаже, а носят исключительно информационный характер