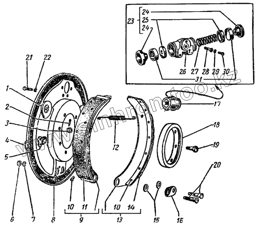
Каталог запасных частей к технике: ГАЗ-51 (63, 63А). Задние ножные тормоза
1
2
3
4
5
6
7
8
9
10
10
11
12
13
14
15
16
17
18
19
20
21
22
23
24
24
25
26
27
28
29
30
31
| Позиция на иллюстрации | Заводской номер детали | Название детали | |
|---|---|---|---|
| 51-3502011 | 51-3502011 | Тормоз задний в сборе левый | |
| 252704-П | 252704-П | Заклепка 6х16 | |
| 51-3502010 | 51-3502010 | Тормоз задний в сборе правый | |
| 1 | 51-3501036-Б | Эксцентрик колодок переднего тормоза регулировочный | |
| 2 | 258039-П | Шплинт 3,2х20 ОСТ 37.001.171-93 | |
| 3 | 292816-П8 | Гайка М12х1,25 | |
| 4 | 51-3501033-Б | Пружина направляющей скобы колодок переднего тормоза | |
| 5 | 51-3501032-Б | Скоба колодок переднего тормоза направляющая | |
| 6 | 250561-П8 | Гайка М16х1,5 | |
| 7 | 252139-П2 | Шайба 16.ОТ ОСТ 37.001.115-75 | |
| 8 | 51-3502012-А | Щит заднего тормоза в сборе | |
| 9 | 51-3502090 | Колодка и фрикционная накладка заднего тормоза в сборе (передняя) | |
| 10 | 294108-П | Заклепка 5х10 | |
| 11 | 51-3502105 | Накладка передней колодки заднего тормоза фрикционная | |
| 12 | 51-3501035 | Пружина | |
| 13 | 51-3502091 | Колодка и фрикционная накладка заднего тормоза в сборе (задняя) | |
| 14 | 51-3502106 | Накладка задней колодки заднего тормоза фрикционная | |
| 15 | 51-3501028 | Эксцентрик опорного пальца | |
| 16 | 51-3501030 | Пластина опорных пальцев колодок тормоза | |
| 17 | 51-3502040 | Цилиндр заднего тормоза колесный в сборе | |
| 18 | 51-3502060 | Маслоотражатель заднего тормоза в сборе | |
| 19 | 290874-П8 | Болт 1М12Х1,25х28 крепления щита заднего тормоза | |
| 20 | 51-3501068 | Палец колодок тормоза опорный | |
| 21 | 201495-П8 | Болт М10-6gх20 | |
| 22 | 252136-П2 | Шайба 10 ОТ ОСТ 37.001.115-75 | |
| 23 | 51-3500102 | Детали для колесного цилиндра заднего тормоза (комплект состоит из деталей 51-3502051 и 51-3502058) | |
| 24 | 51-3502058 | Колпак защитный | |
| 25 | 51-3502051 | Манжета | |
| 26 | 51-3502046-Z | Цилиндр заднего тормоза колесный | |
| 27 | 51-3502053 | Пружина колесного цилиндра | |
| 28 | 51-3501048-А | Клапан колесного цилиндра тормоза перепускной | |
| 29 | 252134-П29 | Шайба 6 | |
| 30 | 201416-П8 | Болт М6-6gх12 | |
| 31 | 51-3502042 | Поршень колесного цилиндра заднего тормоза в сборе |
Содержащиеся в справочниках-каталогах запасные части и детали не предлагаются к продаже, а носят исключительно информационный характер