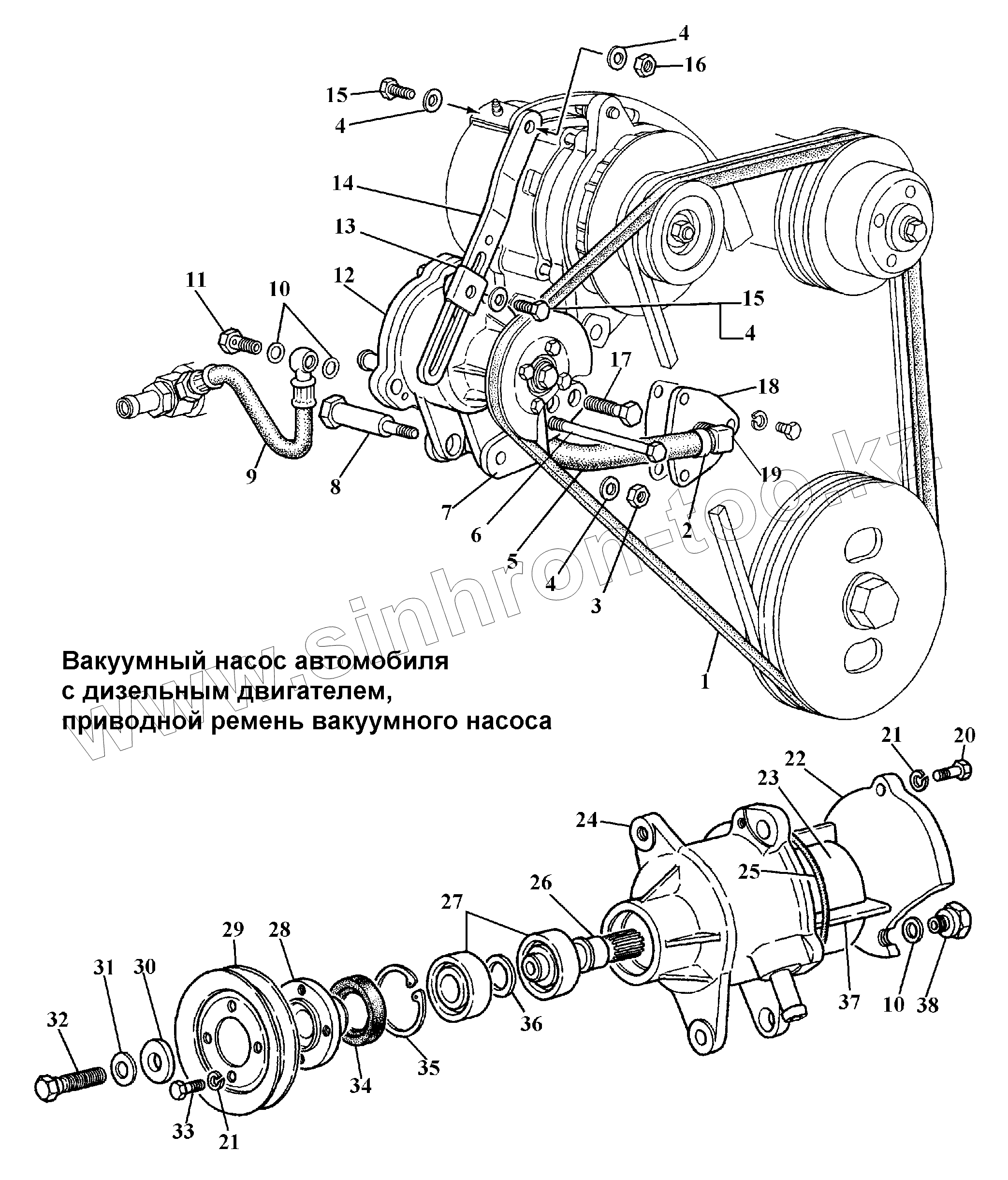
Каталог запасных частей к технике: ГАЗ-3308. Вакуумный насос автомобиля с дизельным двигателем
1
2
3
4
4
4
4
5
6
7
8
9
10
10
11
12
13
14
15
15
16
17
18
19
22
23
24
25
26
27
28
29
30
31
32
33
34
35
36
37
38
| Позиция на иллюстрации | Заводской номер детали | Название детали | |
|---|---|---|---|
| 1 | 66-1308020-10 | Ремень привода вентилятора | |
| 2 | TORRO12-12/C6-W1 | Хомут 12-22 | |
| 3 | 4595631253 | Гайка М8 | |
| 4 | 4301-1601300 | Шайба пружинная коническая | |
| 5 | 33081-3548100 | Шланг слива масла | |
| 6 | 200283-П29 | Болт М8-6gх120 ОСТ 37.001.122-96 | |
| 7 | 33081-3548064 | Кронштейн | |
| 8 | 33081-3548104 | Болт установочный | |
| 9 | 33081-3548110 | Маслопровод | |
| 10 | 560.3548277 | Прокладка 10х14 | |
| 11 | 560.3548276 | Болт-штуцер 10 | |
| 12 | 33081-3548010 | Насос вакуумный | |
| 13 | 70-100031 | Скоба прижимная | |
| 14 | 33081-3548050 | Планка натяжная | |
| 15 | 201456-П29 | Болт М8-6gх20 ОСТ 37.001.123-96 | |
| 16 | 250510-П29 | Гайка М8-6Н ОСТ 37.001.124-93 | |
| 17 | 200315-П29 | Болт М10-6gх40 ОСТ 37.001.122-96 | |
| 18 | 33081-3548034 | Фланец | |
| 19 | 66-02-4222017 | Штуцер угловой | |
| 22 | 3306-3548180-10 | Крышка вакуумного насоса | |
| 23 | 3306-3548030 | Ротор | |
| 24 | 3306-3548015-10 | Корпус вакуумного насоса | |
| 25 | 41-3224087 | Кольцо | |
| 26 | 3306-3548044-10 | Валик ротора | |
| 27 | 6-60203АК | Подшипник | |
| 28 | 3306-3548034-10 | Фланец | |
| 29 | 33081-3548060 | Шкив | |
| 30 | 4599526738 | Шайба 10,5 | |
| 31 | 4301-1601301 | Шайба 10х20 коническая | |
| 32 | 290775-П29 | Болт М10-6gх40 | |
| 33 | 201415-П29 | Болт М6-6gх10 ОСТ 37.001.123-96 | |
| 34 | 3306-3548282 | Манжета 24х40-7 | |
| 35 | 31011-3407230 | Кольцо стопорное | |
| 36 | 3306-3548038 | Втулка | |
| 37 | 3306-3548025 | Лопатка ротора | |
| 38 | 3306-3548202 | Переходник |
Содержащиеся в справочниках-каталогах запасные части и детали не предлагаются к продаже, а носят исключительно информационный характер